
国务院公布新修订的《中华人民共和国政府信息公开条例》,
将于2019年5月15日开始施行(附新旧条文比照)
文/胡燕林
引 言:国务院总理李克强签署第711号国务院令,公布了修订后的《中华人民共和国政府信息公开条例》(以下简称《条例》),《条例》将于2019年5月15日正式实施。此次修订工作是2017年6月启动的,是2008版《政府信息公开条例》实施11年以来的一次大修,在界定公开的主体、扩大主动公开的范围和深度、提高政府信息公开在线服务水平要求、取消依申请公开的“三需要”门槛等方面,呈现出许多亮点,在现《条例》基础上增加了实务操作性,为过去实施现《条例》11年期间呈现出的问题进一步指明了解决办法。
随着群众参与公共决策、关心维护自身权益积极性的增强,对政府信息公开提出了更高的要求,越来越多的公民、法人或其他组织通过政府信息公开的方式方法来获得与自身利益相关的信息。由此,行政机关近些年来涉政府信息公开的行政诉讼案件占比也在不断提升。在政府信息公开活动中如何把握新修订的《条例》精神, 在总结实践经验的基础上,有效推进政府信息公开工作,对阳光透明法治政府建设都起着十分重要的作用。
首先,让我们对新修订的《条例》来做重点梳理,以下几个要点可能对行政机关接下来处理政府信息公开工作产生影响比较深远。
明确“以公开为常态、不公开为例外”的原则,扩大主动公开的范围
《条例》明确,规定不予公开的政府信息外,政府信息应当公开。扩大主动公开的范围和深度。明确各级行政机关应当主动公开机关职能、行政许可办理结果、行政处罚决定、公务员招考录用结果等十五类信息。同时,规定设区的市级、县级人民政府及其部门还应当根据本地方的具体情况,主动公开涉及市政建设、公共服务、公益事业、土地征收、房屋征收、治安管理、社会救助等方面的政府信息;乡(镇)人民政府还应当根据本地方的具体情况,主动公开贯彻落实农业农村政策、农田水利工程建设运营、农村土地承包经营权流转、宅基地使用情况审核、土地征收、房屋征收、筹资筹劳、社会救助等方面的政府信息。
对政府信息公开的在线服务水平的要求
随着网络和信息化的快速发展,政府服务需体现便民原则,数字化和网上办理等成为发展趋势。《条例》要求各级人民政府加强政府信息资源的规范化、标准化、信息化管理,加强互联网政府信息公开平台建设,推进政府信息公开平台与政务服务平台融合,进一步提高政府行政效能,这是与时代进步相接轨的一种举措,同时也对政府信息公开在线办理水平提出了新的要求。
明确政府信息公开主体确定方法和主体交叉重叠的解决办法
新增了公开主体的界定方面的规定,新修订的《条例》明确,行政机关获取的其他行政机关的政府信息,由制作或者最初获取该政府信息的行政机关负责公开。承继“谁制作谁公开,谁保管谁公开”的主体确定基本方法,其次,对获取的信息按照两个来源进行区分,从公民、法人和其他组织获取的政府信息,由保存该政府信息的行政机关负责公开;申请公开的政府信息由两个以上行政机关共同制作的,由牵头制作的行政机关负责公开,牵头制作的行政机关收到政府信息公开申请后可以征求相关行政机关的意见,并设定征求意见期限为15个工作日,逾期未提出意见的视为同意公开,防止行政机关之间扯皮。
取消依申请公开的“三需要”门槛
在过去相当长的一段时期内,“三需要”成为很多行政机关审查政府信息公开申请人主体资格的首要标准,很多申请人也因为这个原因被拦在“适格申请人”范围之外。新修订后《条例》删除原《条例》第十三条关于公民、法人或者其他组织申请获取相关政府信息需“根据自身生产、生活、科研等特殊需要”的限制条件,保障公民、法人或者其他组织依法获取政府信息的权利。让“三需要”不再成为申请信息公开的障碍,我们不得不说“三需要”在过去的操作中一方面因规定不够具体,缺乏明确操作性而使得行政机关判断时存在争议,少数机关也以“三需要”为由不提供信息。但另一方面也可能因各地把握宽严程度不一导致地方差异明显,甚至因法院和行政机关对“三需要”掌握宽严差异而导致行政机关败诉率上升,这样一来很多地方宁可都放宽“三需要”限制直接受理信息公开申请,反而让原有制度流于形式。所以,现在取消“三需要”门槛的做法不仅受到民众的好评,也是大部分行政机关欢迎的。当然,我们认为取消这个“三需要”门槛,也并不意味着申请人可以无规则和不当行使申请公开的权利。
对滥用政府信息公开申请权利的限制
在实践中,有部分申请人利用信息公开申请制度,反复就同一事项指向的内容,向不同级别的行政机关提出政府信息公开申请,进而展开大量因申请信息公开提起的行政复议以及行政诉讼,企图实现自己某些特定目的或者交叉混淆信访、投诉、举报等活动一同进行,实际增加了行政机关的重复答复、重复复议、司法机关重复审判的工作量,占用了大量行政资源,影响正常的政府信息公开工作开展,也给司法机关造成讼累。此次修订《条例》明确规定了不予重复处理、对申请公开的数量、频次等超过合理范围的可以要求申请人说明理由、延迟答复并收取信息处理费等措施;对于申请人以政府信息公开申请的形式进行信访、投诉、举报等活动的,行政机关应当告知申请人通过相应渠道解决,对于滥用政府信息公开申请权利的情况做了明确限定。
明确“不予公开的信息”的具体情形
不予公开的政府信息包括:依法确定为国家秘密的政府信息,法律、行政法规禁止公开的政府信息,公开后可能危及国家安全、公共安全、经济安全、社会稳定的政府信息,公开会对第三方合法权益造成损害的政府信息。《条例》同时规定,行政机关内部事务信息(包括人事管理、后勤管理、内部工作流程等方面)、过程性信息(履行行政管理职能过程中形成的讨论记录、过程稿、磋商信函、请示报告等)、行政执法案卷信息可以不予公开。并且对涉及第三人商业秘密、个人隐私的政府信息在公开前征求意见流程和期限等做了进一步明确规定和细化。
明确“行政机关收到政府信息公开申请的时间”
按照区分提交申请的方式,申请人当面提交政府信息公开申请的,以提交之日为收到申请之日;申请人以邮寄方式提交政府信息公开申请的,以行政机关签收之日为收到申请之日;以平常信函等无需签收的邮寄方式提交政府信息公开申请的,政府信息公开工作机构应当于收到申请的当日与申请人确认,确认之日为收到申请之日;申请人通过互联网渠道或者政府信息公开工作机构的传真提交政府信息公开申请的,以双方确认之日为收到申请之日。解决了实务中行政机关收到政府信息公开申请时间点的争议问题。
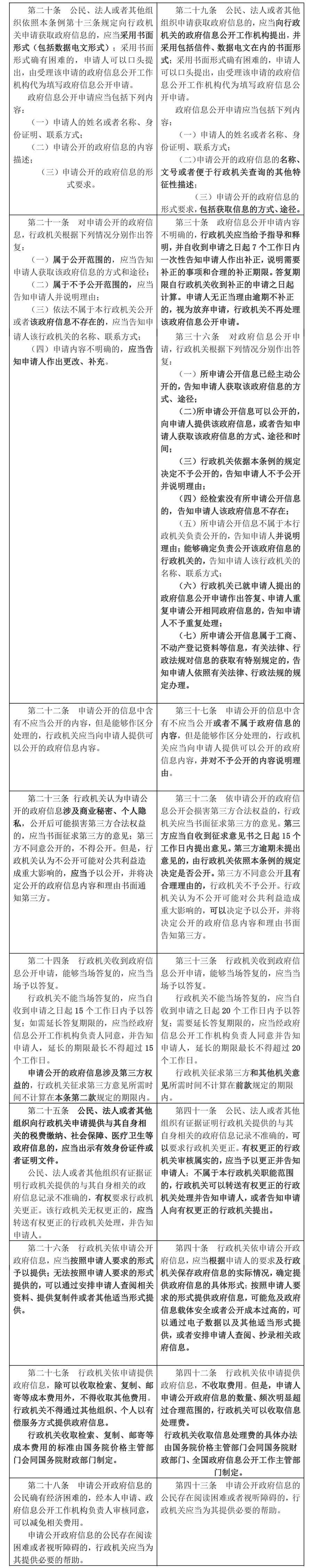
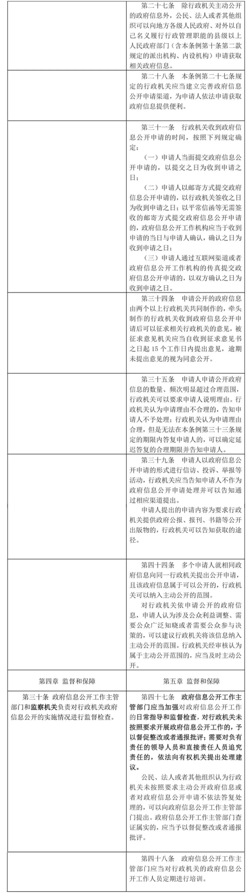
接下来,让我们看一下2008年5月1日开始施行的现行《中华人民共和国政府信息公开条例》和新修订的即将在2019年5月15日开始施行的《中华人民共和国政府信息公开条例》之间新旧条文的比对:






作者:胡燕林 律师,高级合伙人,重大项目风控工作室主任
微信扫一扫