2019《私募投资基金备案须知》解读及应对
2019年12月,中国证券投资基金业协会(下称“基金业协会”)发布了《私募投资基金备案须知》(下称“备案须知”)。和基金业协会已于2018年1月发布的《私募投资基金备案须知》相比,基金业协会利用这两年的实践经验,将基金备案中高频反馈的问题热点、部分窗口指导意见,以及基金业协会领导的讲话精神和培训内容作了非常全方位的总结与概括。
新版备案须知施行后,将会对基金交易结构的设计、基金合同协议文本的修改、基金募集推介材料的修改、基金内部治理结构的优化、基金管理人投后管理的职责的强化等都产生实际而深远的影响。
泽大所律师挑选了备案须知中的一些重点问题进行解析,并以表格形式对其中需管理人作出的特别调整进行汇总整理。
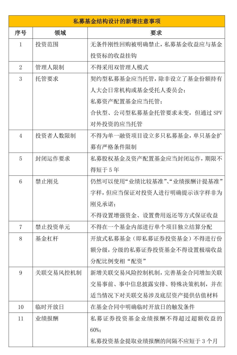
一、私募投资基金备案范围
备案须知再次强调私募投资基金不应是借(存)贷活动,并且增加了几种明示为不属于备案的情形。如通过设置无条件刚性回购安排变相从事借贷活动,基金收益不与投资标的的经营业绩或收益挂钩;投向保理资产、融资租赁资产、典当资产等于《私募基金登记备案相关问题解答(七)》所提及的与私募投资基金相冲突业务的资产、股权或其收(受)益权。
尽管不属于私募投资基金的备案范围表述略有增加,但是基金备案的原则性要求并没有发生任何偏离,即要求进行真实的投资活动,实现风险共担,收益共享。
二、双管理人模式明确禁止
基金业协会强化了提交基金备案的管理人的管理职责,其不能仅承担与备案、信息披露等相关的程序性行政责任,而应对基金募投管退全过程负责。因此,此前曾实行过的“双管理人”模式无法继续推行。
值得注意的是,“双管理人”模式的禁止是否意味着“双GP”模式的禁止,基金业协会并未明确。是否可以通过变更管理人身份为GP来实现此前的分工合作之目的仍然有待实践的验证。
三、关于托管事项的变更
1、托管人责任范围的适度扩大
备案须知提出当管理人发生异常且无法履行管理职责时,托管人应当按照法律法规及合同约定履行托管职责,维护投资者合法权益。托管人的托管职责一般包含保管、执行及监督投资指令、复核及审查基金资产净值、保存会计账册等。
在部分私募基金投资合同纠纷中,由于基金管理人的故意或者不能导致基金投资人无法了解基金的真实资金流水以辅助判断管理人是否按照合同约定履行了合同约定的受托投资义务。
备案须知出台后,似乎默认投资人可以通过托管人渠道直接获取基金的银行流水保障投资人的合法权益。
2、强制托管范围变更
此前,基金业协会提出契约型私募基金均应强制托管,而合伙型及公司型私募基金在取得全体投资人的一致同意且制定了相应的纠纷解决机制后可不予托管。备案须知出台后,基金的托管在以上基础上发生了两点变更:
其一,契约型私募基金强制托管的例外情形。基金合同设置了能够切实履行安全保管基金财产职责的基金份额持有人大会日常机构或基金受托人委员会等制度安排,则该契约型私募基金可不强制托管。
可是,关于不强制托管决议的程序性要求没有做明确规定。例如,已运行的契约型私募基金拟变更为无托管,该决议应当经多少表决权通过后方可执行?是参照执行合伙型基金需全体投资人同意,还是按照契约型基金合同里关于事项决议的约定比例执行?
其二,基金通过设立SPV对外投资的,强制托管。且托管人不能仅对基金的资金划转进行监督,还应当预先了解SPV的资金划转路径,事后获取并保管资金划转及投资凭证。将SPV的运转管理视同基金本身,将有效避免管理人通过设立SPV挪转资金损害投资人利益的情形。
同期,也相应加重了管理人的材料报备职责,对于管理人的管理能力有更高的要求。
四、封闭运作
为了保障私募股权投资等的投资款项的稳定性,切实起到促进实体企业发展的目的,备案须知强制了私募股权投资基金及资产配置基金应当封闭运作。封闭期限最短不少于5年,但是封闭运作并不阻碍私募基金正常的分红、项目退出、对违约投资者的除名以及基金份额的转让。
若私募基金在设立之时,便有后续扩充募集资金范围的想法,则需要事前做好基金交易结构的设计与筹划,满足协会规定的5点要求,不然无法及时扩充。
五、禁止刚兑之分红策略
备案须知花了较大篇幅重申禁止刚兑的理念,禁止承诺刚兑的主体也广泛地包含了管理人、管理人之实际控制人、管理人之股东、关联方、募集机构。
管理人仍然可以在基金合同中使用“业绩比较基准”或“业绩报酬集体基准”等词汇,但该等词汇不得用于引导投资者产生刚兑的错误认识。
管理人可能比较关心的是,在基金进行具体分红时,是否仍然可以按照固定期限分配类似于存款利息的分红金额?本所律师认为,分红的具体形式、金额、频次等均可以由管理人与投资人事前约定,在明确用于分配的红利实质上系基金投资产生的利润时,是可以按照类借款付息的方式来分配的。此种分配有助于提高投资者投资的积极性,也可以让投资者及时掌握基金的盈亏情况。
六、禁止投资单元
禁止投资单元的意思就是,不能以仅设立一个基金的形式去实现基金内部划分多个子基金投资的目的,简言之,禁止一个基金内部单项目结算。
七、投资者人数的限制冲突
备案须知第(六)点中明确“管理人不得违反中国证监会等金融监管部门和协会的相关规定,通过为单一融资项目设立多只私募投资基金的方式,变相突破投资者人数限制或者其他监管要求”。结合备案须知对私募股权投资基金等需封闭运作,仅在符合条件的情况下才能够有限扩募的描述来看,管理人拟在一段期限内,通过设立多只本质相同或相似的基金来投资到同一标的资产中似乎被禁止了。
然,备案须知第(三十六)中又提到“已设立的私募股权投资基金尚未完成认缴规模70%的投资之前,除经全体投资者一致同意或者经全体投资者认可的决策机制决策通过外,管理人不得设立与前述基金的投资策略、投资范围、投资阶段均实质相同的新基金。”也就是说,经过特定程序后,管理人是可以通过设立相似基金来突破合格投资者人数限制的。
上述冲突是否能够成为管理人的突破点仍然有待后续备案的实际反馈。
总结
私募投资基金的备案趋势愈加严格,对于管理人的专业能力要求也更加精进。管理人应当在备案须知出台后,对现有的业务文本、募集过程的注意事项、基金的风险控制机制设计、系统管理人员的操作规程等都做大幅度的调整,尤其在基金交易结构设计之时更应当逐一核对是否符合备案须知。


作者:赵诗琪 律师,金融工作室
微信扫一扫