在司法实践中,平台类电商往往援引网络服务提供者的中立身份,试图摆脱落入“直接提供商品或服务”的范畴,从而不承担销售者/生产者的法定责任,同时平台也有意落入网络服务提供者才享有的“通知-删除”避风港之中,避免承担海量商品、服务和内容的审核监督责任之中。

一
但现实一定不会是这么美好,平台类电商在发展之时,当然应当要承担一定的社会责任。因此,纵观立法,要求平台类电商承担第三方(平台内经营者)行为的法律后果,总体上分为两类,一类是要求平台和平台内经营者承担连带责任,即用户可以主动选择要求任何一方承担部分或全部责任。当然,根据《民法总则》的规定,当事人承担连带责任后,连带责任人的责任份额根据各自责任大小确定;难以确定责任大小的,平均承担责任。实际承担责任超过自己责任份额的连带责任人,有权向其他连带责任人追偿。
所以,并不是平台承担连带责任后案件就归于终结,平台仍然可以在先行支付全部或部分赔偿款后,再向法院提起追偿权纠纷诉讼,要求平台内经营者实际分担赔偿。这里有意思的点在于,因为连带责任只能由法律规定或者由当事人自己约定,那电商平台是否有权在和平台内经营者和条款中先行明确连带责任的份额比例呢?或者双方约定不同情况下不同的责任大小比例?这样,双方也可能就免于后期的诉讼了。
二类是要求平台承担“先行赔付”,而后由平台向平台内经营者进行追偿。先行赔偿责任和连带责任不同之处在于,平台先行垫付的赔偿款可全部再进行无理由追偿,平台内经营者都应当全部返还,双方之间无比例按份的关系。法律的逻辑在于既然平台上找不到相关责任人,而你平台认为已尽审核责任,那你平台相较于普通人更有可能收回赔偿,所以平台先承担再追偿也未尝不可。
当然,在《电子商务法》(四审稿)中,立法者曾有意让平台归入另一类法定责任,即由平台承担“补充责任”,这无疑对平台更有利,即当平台内经营者无力承担全部责任或无法确定侵害人时,平台在其安保责内能够防止或者制止损害的范围内承担责任。虽然《电子商务法》最终稿将“补充责任”修订成为“相应的责任”,不过因为“相应的责任”可能介于“连带责任”和“补充责任”模糊的中间地带,所以我们仍是有必要了解所谓的“补充责任”。
假设平台日后涉及补充责任,实务中可能会有几道分叉场景,一是平台对平台内经营者未尽审核义务导致无法确定平台内经营者时(即无法确定侵权人)时,则法院可能会以“主责任人无法确定导致补充责任无法确定”的逻辑,直接将消费者所有的诉讼请求全部归于平台来承担,而后由平台向平台内经营者追偿;二是法院会在判决书主文中单列一项判决结果,确认平台要对所有赔偿责任承担补充责任,但不明确具体金额,实际交由执行或视侵权人实际履行情况来处理,若平台内经营者全部进行了赔偿,则即使平台有过错,平台也再无须赔偿了。
二
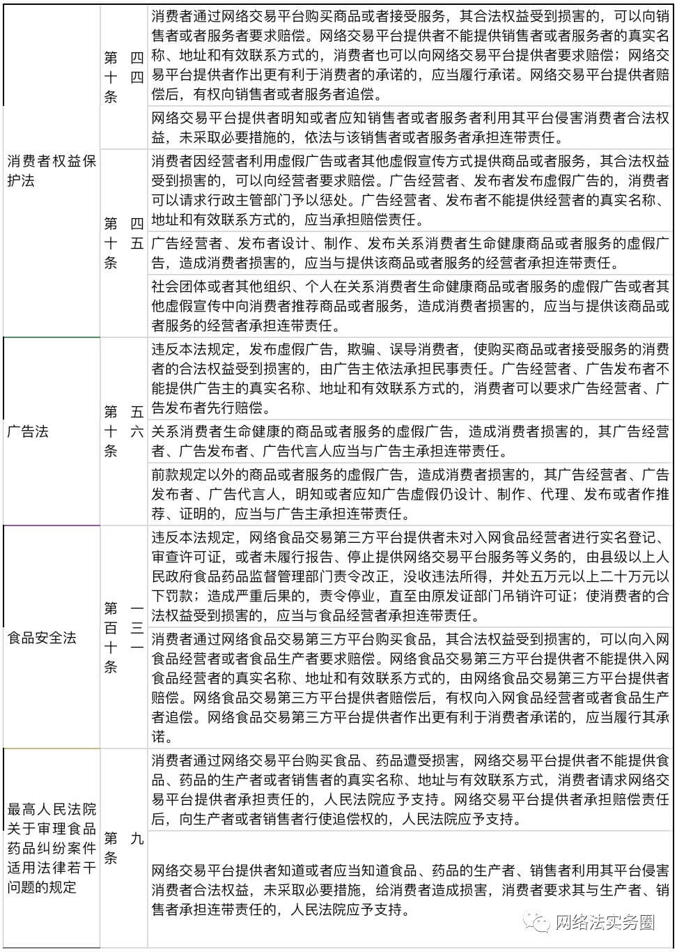
如表格所示,针对平台连带责任问题上,主要区别为两类情况,一是消费者权益受损,例如产品假冒伪劣问题、质量问题、价格欺诈、虚拟广告等方面,二是平台知识产权侵权问题。当然,平台在符合信息服务提供者及广告发布者身份的情况下,也会承担该法律角色下的连带责任。


从这些法律法规及相关司法解释来看,平台是否需要承担连带责任,核心就在于需要判定平台有无“及时采取必要措施”,若已及时采取必要措施则平台可以免责,否则担责。那么在实务中符合何种情况可被称为已经“及时采取必要措施”呢?
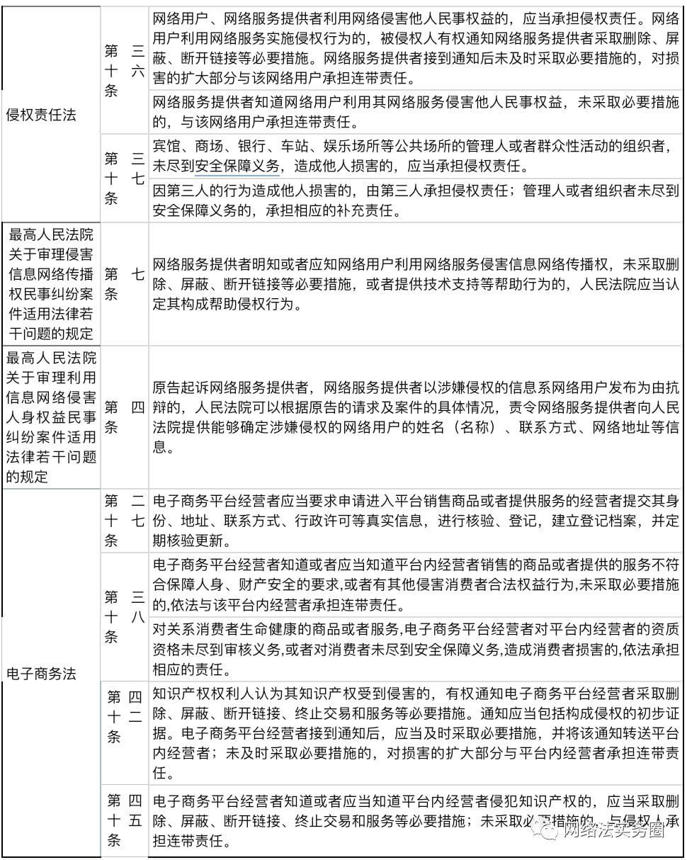
《侵权责任法》第三十六条明确了“采取删除、屏蔽、断开链接”的三类行为属于必要措施,实践中这三类行为常表现为电商平台经常采取的“商品下架”、“店铺监管”和“搜索屏蔽”等措施。另外,在司法实践中,有些法院判例也认为,除删除、屏蔽、断开链接之外,“转通知”也属于网络服务提供者应采取的“必要措施”,在威海嘉易烤生活家电有限公司诉永康市金仕德工贸有限公司、浙江天猫网络有限公司侵害发明专利权纠纷案中,浙江省高院就认为“将有效的投诉通知材料转达被投诉人并通知被投诉人申辩当属天猫公司应当采取的必要措施之一”,关于这点,我国《电子商务法》中也第一次将通知+删除的避风港规则引入了电子商务领域,其条款明确了“双向转通知+及时公示”的要求。
另外,《电子商务法》在“采取删除、屏蔽、断开链接”这三类必要措施之外,另明确增加了“终止交易和服务”这一必要措施,即某些情况下,若当事人双方已经达成了交易合意(例如付款后合同已成立),平台仍可以直接终止双方交易(实务中还可以及时冻结案涉货款),这其实突破了“阻止错误信息传播为目的”必要措施的考虑,直接介入交易环节之中。事实上,《电子商务法》第三十六条另外还有采取“警示”和“暂停服务”等措施,但个人理解这两类措施属于避风港中的“必要措施”的配套,其单独不宜成为一类“必要措施”,例如电商平台上发生商品不符合安全保障义务事件时,可配套采取“警示”和“暂停服务”措施。
非常值得注意的一点是,是不是平台有采取删除、屏蔽、断开链接这一类动作后,就可以完全免责呢?网络服务提供者接到通知后及时删除侵权信息是其免于承担赔偿责任的条件之一,但并非是充分条件。网络服务提供者删除信息后,如果网络用户仍然利用其提供的网络服务继续实施侵权行为,网络服务提供者则应当进一步采取必要的措施以制止继续侵权,在此种情况下,单纯的删除动作就可能不会被认定为合理的措施,因为当一个权利人不断提出侵权通知,被通知人也是屡败屡战继续上新的情况下,机械式的删除完全不足以起到作用,平台应当根据其技术或对外发布的相关管理规则,升级“必要措施”直至半闭店铺或帐号。
在司法实践中,用户援引《消费者权益保护法》第四十四条的规定,以平台未采取必要措施要求平台承担连带责任的胜诉概率较小,毕竟平台有着“明知和应知+采取必要措施”双重抗辩保障。但在北京三中院审理的一起案件中,当事人王某购买绵羊绒被后进行工商投诉,工商认定平台内经营者销售的绵羊绒被存在虚假宣传行为,并以此对平台进行了行政处罚,虽然平台也在接到工商处罚后立即对产品进行了下架处理,不过最终法院仍认为“网络交易平台提供者没有对违法广告采取必要措施”,而判决平台担责。
最后,必须清楚的是,并非权利人发出有效通知后,第三方交易平台即应当立即采取删除、屏蔽、断开链接的技术措施,平台有权,甚至应当本着审慎态度,对于相关情况进行调查、核实,只有在侵权事实能够确定的情况下,为防止损失的扩大,权利人方有权要求第三方交易平台采取删除、屏蔽、断开链接的技术措施。这也能在一定程度上防止权利人滥用通知权利。
三
先行赔付的含义不明而喻,即先赔付后再追偿。在实务中,该种情况基本都属于“网络交易平台提供者不能提供销售者或者服务者的真实名称、地址和有效联系方式”的情况。主要问题如下:
首先,分类“提供”原则。《网络交易管理办法》第二十三条规定,第三方交易平台经营者对申请进入平台销售商品或者提供服务的法人、其他经济组织或个体工商户的经营主体身份进行审查和登记,在其从事经营活动的主页面醒目位置公开营业执照登载的信息或者其营业执照的电子链接标识,对尚未不具备工商登记注册条件、申请进入平台销售商品或者提供服务的自然人的真实身份信息进行审查和登记,核发证明个人身份信息真实合法的标记,加载在其从事经营活动的主页面醒目位置。根据上述规定,第三方交易平台应对两类经营主体的信息作不同方式的批露,有营业执照的直接公开营业执照登载信息,以自然人身份经营的,由第三方交易平台对经营者真实身份进行审核确认,而不能直接披露。所以,实务中所谓的用户要求平台提供,基本都属于后者情况中。
其次,提供信息须有前置条件。直接以某法院判决表述为例:“法律虽然赋予网络交易平台提供者在消费者维权时披露经营者身份信息的法律义务,但是并不能因为该义务的设置而扩大要求信息披露权利人的范围,有权要求信息披露的一方当事人应为买卖或服务合同中的买受人或被服务人,因此淘宝公司在对外披露经营者信息时对消费者主体身份进行审查具有一定合理性。本案中,田某使用的淘宝账号也是因为未经过实名认证且在淘宝公司通过旺旺、站内信及短信的形式通知田某先实名认证后田某仍未认证,从而导致田某未能在本案立案前获知经营者信息”。对于互联网公司而言,自然人信息属于个人信息,应当严格保密,平台针对用户的披露请求应当进行严格审查,要件有二:一是必须是涉事当事人且确实存在交易行为或争议纠纷,否则不能提供;二是请求披露人须具备实名登记的前提,否则平台不宜将信息直接交付不明确的对象。
再次,信息提供的时间或方式。我们看到,在司法实践中,各平台普遍的信息提供时间均是在用户起诉至法院以后的各个阶段,很多时候这是受到《最高人民法院关于审理利用信息网络侵害人身权益民事纠纷案件适用法律若干问题的规定》中“人民法院可以根据原告的请求及案件的具体情况,责令网络服务提供者向人民法院提供能够确定涉嫌侵权的网络用户的姓名(名称)、联系方式、网络地址等信息”的规定的影响。但电子商务和纯信息服务领域仍然是不同的,消费者权益保护法只是要求平台提供,但并没有限制何时提供,故不存在“必须在起诉后提供才合规”的考虑。信息披露义务应以事前谨慎审查及事后及时提供为限,若用户在诉讼前没有向平台主张披露经营者信息,则平台在诉讼中提供可视为已履行义务,如果用户在诉前就提出要求,而平台却无故在诉讼后才提供则可能存在法律风险,除非是因为用户没有按要求进行实名认证等合理前置要求。在提供方式上,邮件、电话(主要是目前法院立案改为了登记制)等各类形式均可以,但平台须留存相应的证据。
最后,信息有效真实性问题。这是实务中争议最大的,各地司法判决存在不同的理解。原《网络商品交易及有关服务行为管理暂行办法》规定平台要对“经营主体身份进行审查”,《网络交易管理办法》是规定对经营者的“真实身份信息进行审查和登记,建立登记档案并定期核实更新”,而《电子商务法》是要求对经营者的“身份、地址、联系方式、行政许可等真实信息,进行核验、登记,建立登记档案,并定期核验更新”,可以看出审核义务有明显加强。最后,落脚到消法,平台不能提供“真实名称、地址和有效联系方式的”,即可提出先行赔偿。
在实务中,平台公司在审核或提供了卖家的有效联系方式后,并不能防止该联系方式因卖家原因导致的无效或是否能联系得上,或信息发生变更,法院对此一般不会加以苛责,毕竟“不能提供”与“不能联系上”在法律上是性质完全不同的法律责任,如果法院仅因无法联系就要求平台责任,以后只要经营者停机、不在服务区、或前台无人接收快递等等,都将加重平台责任,这明显是和消费立法本意不符的,因为立法本意在于要求网络交易平台提供者对利用其网络开展经营活动的经营者的身份进行审查核实,在消费者与经营者发生争议时能够向消费者披露经营者的真实身份以便消费者通过合法的途径进行维权。而且,这种情况完全可以在诉讼中通过公告等方式处理。
电子商务法中身份信息的“核验”有“核+验”两个步骤,咬文嚼字来看,“核”是形式审查,在用户提供的资料基础上进行,“验”的动作应当是实质审查,须通过其它渠道进行查验。而在定期核验更新的问题上,如果相关数据控制主管机关不能对外提供数据共享,这个问题仍然会是一个鸡肋,法院也不应强人所难。
文/麻策律师
微信扫一扫


