一项新法规将于明年1月1日生效,海外代购们怕是要哭晕在厕所了…
作为我国电商领域首部综合性法律,不少人却将它称为《代购法》,因为这部法律,直接改写了代购们的时代!
《电子商务法》出台目的
近几年,我国电子商务交易规模不断扩大,并保持高速增长态势。
虽然它的兴起给人们带来了不少便利,但也因始终缺乏监管,而成为了法律的漏洞,各类事故层出不穷,却难以整治。


《电子商务法》正是为了整顿这一现象而出台的。通过互联网等信息网络销售商品或者提供服务的经营活动均适用于此法。
先来看看这项新法规。电子商务法,2018年8月31日通过,2019年1月1日正式生效。在中国境内,通过互联网等信息网络销售商品或提供服务的经营活动,都适用本法。

有人可能认为,电商法,不应该是针对某猫某狗的吗?这与代购有什么关系呢?
现在微商,代购,或者通过直播平台卖东西的越来越多见,谁的朋友圈还没几个做代购的呢,天天朋友圈发广告,随便截一截就酱:

该电商法在第九条明确指出:本法所称电子商务经营者,是指通过互联网等信息网络从事销售商品或者提供服务的经营活动的自然人丶法人和非法人组织,包括电子商务平台经营者丶平台内经营者以及通过自建网站丶其他网络服务销售商品或者提供服务的电子商务经营者。
第二十六条也有规定:电子商务经营者从事跨境电子商务,应当遵守进出口监督管理的法律丶行政法规和国家有关规定。
可见,不管是微商还是代购,都将受到电商法的约束。

划重点
本法规定“电子商务经营者应当依法办理市场主体登记”,“电子商务经营者从事经营活动,依法需要取得相关行政许可的,应当依法取得行政许可”。
之前,个人开网店做微商都不需要工商登记,基本属于无实体店,无营业执照,堪称“零门槛”,这也导致了维权监管困难,而新法实施以后,都要进行登记了。对于一枚小代购来说,就意味着要在两个国家分别申请营业执照…
再有就是税了。该法明确规定:电子商务经营者应当依法履行纳税义务,并依法享受税收优惠。电子商务经营者销售商品或者提供服务应当依法出具纸质发票或者电子发票等购货凭证或者服务单据。这还没完,法律规定电商平台经营者应当依法向税务部门报送平台内经营者的身份信息和与纳税有关的信息。工商登记,开发票,统统要缴税。

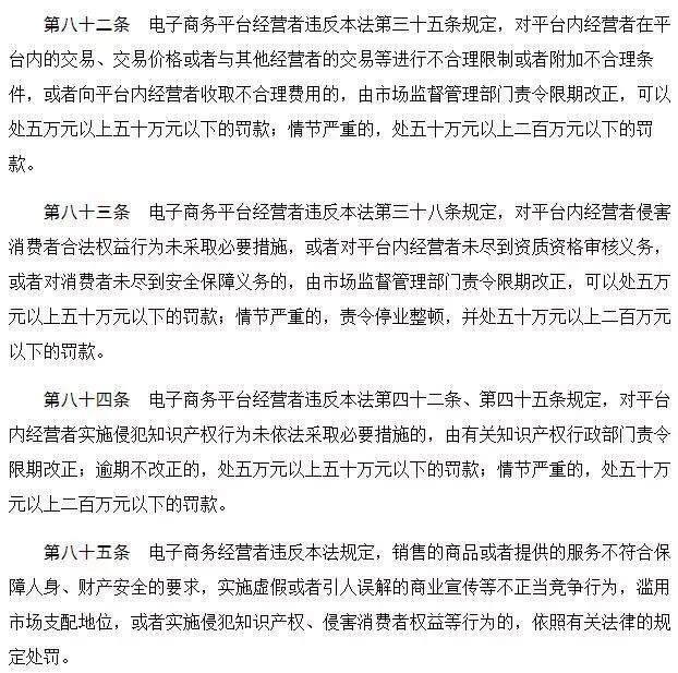
最后说说处罚,最高可能面临200万的罚款,如果再有偷税漏税的情况可能会更严重。
搭售丶刷好评丶乱收费丶卖山寨货丶不退押金等等,都要面临相应的处罚:

微信扫一扫