《网络信息内容生态治理规定》平台方的责任分析与解读
2019年12月15日,国家网信办公布了《网络信息内容生态治理规定》(以下简称“规定”),全文分为八章,共计42条,其中第三章专门针对网络信息内容服务平台的责任与义务进行了系列规定。
网络时代时间都非常宝贵,接下来直接进入主题。
一、作为平台方,《规定》对于内容生产者的要求是什么?
自媒体时代,人人都是创作者,随手发个视频和短文,创意无限精彩纷呈。
问题一:作为内容生产者发布的文案、内容、视频法律上的要求是什么呢?
答:遵守法律法规,遵循公序良俗,不得损害国家利益、公共利益和他人的合法权益。
问题二:哪些信息是国家鼓励的内容?
答:正能量信息是国家鼓励和支持的。第5条规定下列内容的信息:
(1)宣传习近平新时代中国特色社会主义思想,全面准确生动解读中国特色社会主义道路、理论、制度、文化的;
(2)宣传党的理论路线方针政策和中央重大决策部署的;
(3)展示经济社会发展亮点,反映人民群众伟大奋斗和火热生活的;
(4)弘扬社会主义核心价值观,宣传优秀道德文化和时代精神,充分展现中华民族昂扬向上精神风貌的;
(5)有效回应社会关切,解疑释惑,析事明理,有助于引导群众形成共识的;
(6)有助于提高中华文化国际影响力,向世界展现真实立体全面的中国的;
(7)其他讲品味讲格调讲责任、讴歌真善美、促进团结稳定等的内容。
问题三:哪些内容又是绝对不能发布的呢?
答:违法信息是不得制作、复制和发布的。第6条明确规定下列信息属于违法信息:
(1)反对宪法所确定的基本原则的;
(2)危害国家安全,泄露国家秘密,颠覆国家政权,破坏国家统一的;
(3)损害国家荣誉和利益的;
(4)歪曲、丑化、亵渎、否定英雄烈士事迹和精神,以侮辱、诽谤或者其他方式侵害英雄烈士的姓名、肖像、名誉、荣誉的;
(5)宣扬恐怖主义、极端主义或者煽动实施恐怖活动、极端主义活动的;
(6)煽动民族仇恨、民族歧视,破坏民族团结的;
(7)破坏国家宗教政策,宣扬邪教和封建迷信的;
(8)散布谣言,扰乱经济秩序和社会秩序的;
(9)散布淫秽、色情、赌博、暴力、凶杀、恐怖或者教唆犯罪的;
(10)侮辱或者诽谤他人,侵害他人名誉、隐私和其他合法权益的;
(11)法律、行政法规禁止的其他内容。
问题四:现在知道了哪些是正能量信息,也知道了哪些是违法信息,但是为了吸人眼球或者为了10万+的爆款软文,有些内容生产者会用夸张的手法、用炒作的手段可以吗?
答:不可以的,《规定》第7条明确列举了不良信息的内容,对于不良信息是防范和抵制的。不良信息是指:
(1)使用夸张标题,内容与标题严重不符的;
(2)炒作绯闻、丑闻、劣迹等的;
(3)不当评述自然灾害、重大事故等灾难的;
(4)带有性暗示、性挑逗等易使人产生性联想的;
(5)展现血腥、惊悚、残忍等致人身心不适的;
(6)煽动人群歧视、地域歧视等的;
(7)宣扬低俗、庸俗、媚俗内容的;
(8)可能引发未成年人模仿不安全行为和违反社会公德行为、诱导未成年人不良嗜好等的;
(9)其他对网络生态造成不良影响的内容。
现在我们知道了《规定》对于内容生产者的要求是什么了,那么作为内容服务平台方,如何来审核生产者发布的浩瀚如海的内容呢?审核不到位,平台方又要承担什么责任呢?
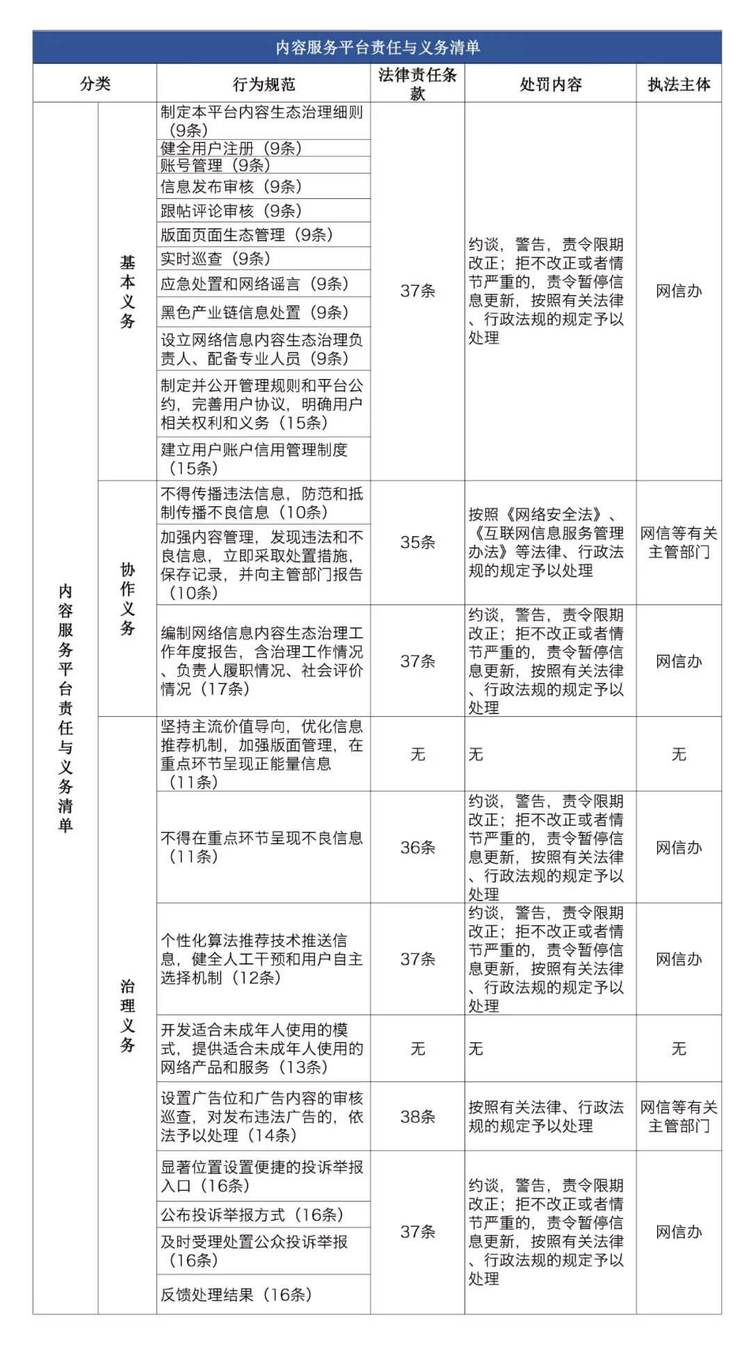
二、《规定》对于内容服务平台方责任与义务的要求
《规定》明确内容服务平台方是履行信息内容管理的主体,加强平台网络信息内容生态治理,培育积极健康、向上向善的网络文化。具体表现在以下方面:

三、内容服务平台方可能存在的刑事法律风险
基于内容服务平台方应尽用户身份管理、信息网络安全管理、内容审核管理、用户信息保护等义务,一旦平台方没有尽到相应的义务,可能存在如下刑事法律风险:

四、作为企业的合作伙伴,我们提出总结与合规建议
总体而言,只要是互联网上涉及到信息内容的都会受《网络信息内容生态治理规定》的约束,不仅包括纯的社交媒体,微信、新浪、微博、知识新球等做内容运营的平台,还包括大小不等的新媒体,甚至包括电商平台都要根据《规定》的要求进行合规整改,否则轻者被网信办约谈,严重者内容服务平台被封停,更严重可能因违反《国家安全法》、《网络安全法》、《刑法》等相关规定要承担刑事责任。
我们围绕本次《网络信息内容生态治理规定》的各条规定及分析,提出如下合规建议:
1、内容服务平台方应当对照其适用的第八条至第十七条的规定,审查自身是否已经做到了规定的要求。
2、内容服务平台方在审查过程中,按照规定的要求及时进行自查自纠并作出相应整改。
3、 内容服务平台方应当根据规定的要求,建立健全各项生态治理规则,包括但不限于管理规则、平台公约、用户协议、用户账户信用管理制度等等。
4、内容服务平台方应当加强对网络信息内容发布的审核,实时巡查,发现网络谣言、黑色产业链信息及时进行处置,并向主管部门报告。
最后,给网络信息内容服务平台方的经营者和运营主管人员敲敲警钟,加强刑事风险意识,在平台运营过程中始终将合规放在心中,才能确保企业和自身的安危。
作者:方丽萍 律师,企业并购工作室
微信扫一扫





