一、数据爬取中可能侵犯的法益
界定数据爬取的法律性质颇为复杂:一方面,其行为上呈现多阶段性,具有法律评价意义的大致可分为获取和利用两个阶段;另一方面,数据上附着的客体具有多法益性,在整个数据抓取的过程中可能涉嫌侵犯多种法益,包括计算机信息系统安全、公民个人信息、版权、商业秘密、市场竞争秩序等。对于数据上所附着的不同法益,各部门法在保护角度和程度上有所差异:对于“非法获取”行为的评价可能会在法律责任的认定上出现公法与私法的分野;而对“非法利用”行为的评价则更多涉及到平等主体间的权利保障和利益分配问题。
二、行为不法:非法获取数据的法律风险
获取数据是整个数据爬取中最重要也是必不可少的一环,包括对于数据的查询、收集、存储、提取等等,其行为的法律性质往往决定了整个数据爬取的性质,一旦获取特定数据的行为和手段属于严重违法犯罪行为,那么后续是否对该数据进行二次加工、利用、谋利等等都不会影响行为本身的定性,因此本节中重点探讨法律对于非法获取行为的负面评价。
在非法获取数据的法律风险中,多以刑事和行政风险为主,也伴随一定的竞争法风险。由于爬取的方式、对象和结果的不同,而可能分别构成不同的侵权、违法甚至犯罪行为,主要包括危害计算机信息系统安全类、非法获取公民个人信息类和侵犯知识产权类等,具体如下:
(一)危害计算机信息系统安全类
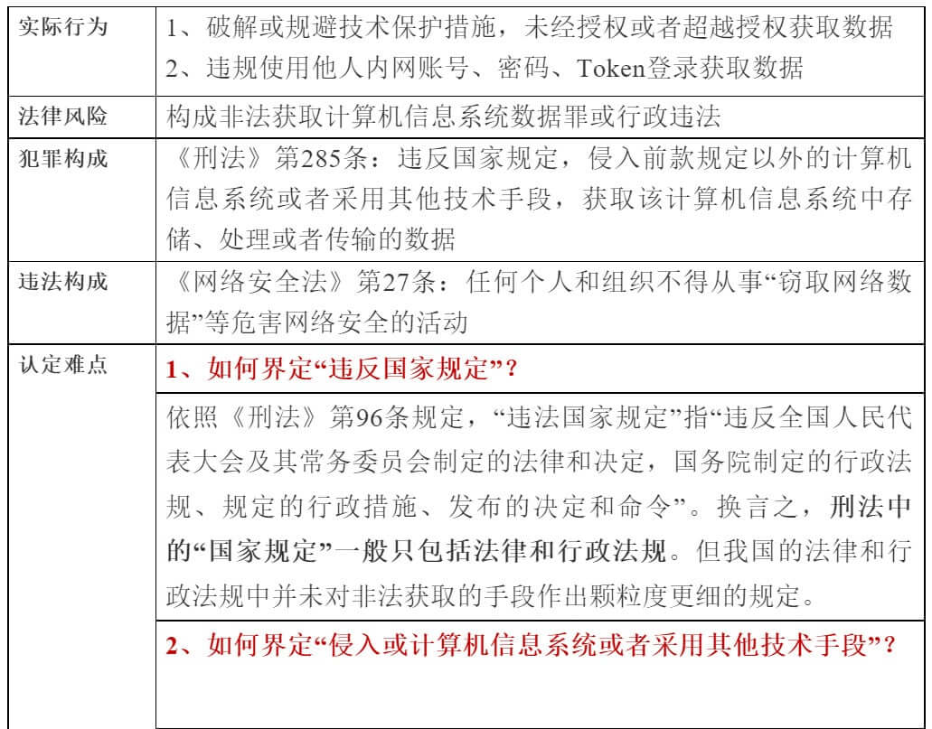
1、未经授权访问政府系统

2、未经授权获取(非个人信息类)数据



(二)非法获取公民个人信息


(三)非法获取商业秘密

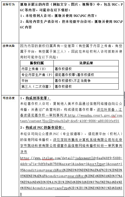
(四)破坏版权技术保护措施类

三、结果不法:非法利用数据的法律风险
数据利用虽然不是整个数据爬取行为的必然阶段,但往往是后者的目的所在,二者通常具有互为因果的“牵连关系”,而法律出于规制成本的考虑,在对某些法益实行保护时,需要以某些实质损害的出现作为启动条件,这就导致了当爬取特定数据时,假定获取行为本身尚未构成本文第二部分所述的违法犯罪行为,那么只有在行为人后续对于该数据进行非法利用时,才可能构成对于特定法益的侵犯。笔者为便于分类讨论,本部分中所提到的“非法利用”,无特别说明均具有获取行为本身并不违法的假设前提,如果获取行为和利用行为分别构成违法,将可能导致责任竞合[1]。
在非法利用数据的法律风险中,多以竞争法和侵权风险为主。由于爬取的对象和利用的方式不同,可能分别构成不正当竞争、侵权著作权和侵犯人格权等,具体如下:



(二)侵犯著作权类

(三)侵犯人格权类

那么问题来了,侵犯人格权与侵权个人信息究竟是什么关系?且听下回分解…
[1]参见深圳中院判决:利用网络爬虫技术抓取他人数据构成不正当竞争https://mp.weixin.qq.com/s/_PefjPResd8ZJMammSqDmg.
文/刘笑岑
微信扫一扫


