2018年8月31日,第十三届全国人民代表大会常务委员会第五次会议通过《电子商务法》(以下简称“终稿”),该法将于2019年1月1日起正式生效。从起草到出台历经五年时间、四次审议,《电子商务法》主要分为总则、电子商务经营者、电子商务合同的订立和履行、电子商务争议解决、电子商务促进、法律责任和负责,共七章,八十九条。作为电子商务领域的第一部较为完善的基础性法律势将对目前的电子商务实践产生较大影响。本文将主要围绕平台服务协议的制定来解读《电子商务法》。
一、平台经营者义务和责任概述
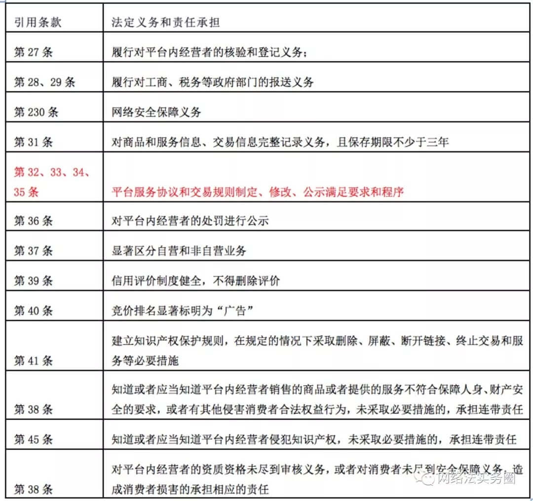
平台经营者除需要遵守一般经营者的法律义务外,根据《电子商务法》还需要遵守如下规定:

可以看出,新法第三十二条至第三十五条非常明确地规定平台制定相关服务协议所应当遵循的原则和必须履行的程序,笔者将在下文逐条进行分析。
二、平台服务协议的制定原则
用户协议,是指网络服务提供者在用户注册时通过点击或者阅读同意的注册协议。从理论上讲,用户协议一般属于电子格式合同,是网络服务提供者单方拟定的,未经过与用户协商的,该协议受合同法约束,比如限制用户权利增加其义务,免除平台主要义务等格式条款,相关条款的制定符合合同法的规定即可。从法理上分析,既然经过用户的确认,则应认定为双方达成合意,对双方产生约束效力。
根据《电子商务法》规定,平台经营者,应当遵循公开、公平、公正的原则。在此之前,仅有《互联网用户公众账号信息服务管理规定》和《互联网群组信息服务管理规定》、《第三方电子商务交易平台服务规范》对用户协议的制定有要求,规定了信息服务提供者,应当制定和公开管理规则和平台公约,与使用者签订服务协议,明确双方权利义务。而电商法的出台,确立了平台服务协议制定的基本原则。笔者认为,在平台服务协议设置中,平台需更加关注协议内容的公平和公正,平台服务协议的制定程序更加公开,制定后的协议也应当予以公开,保证用户的知情权和选择权。
三、平台服务协议的内容
电商法中更加明确地列举了平台服务协议的内容,新增进入和退出平台、商品和服务质量保障、消费者权益保护、个人信息保护等方面的权利和义务。这也意味着,平台在设计服务协议和交易规则时,应当增加准入准出、服务质量、权益保护、个人信息保护等具体内容,从立法目的上来讲,电商法更加关注平台协议的条款需要倾斜保护用户相关权益,新法对服务协议“限制排除用户权利”提出了明确的要求。
电商法要求电子商务平台经营者不得利用服务协议、交易规则以及技术等手段,对平台内经营者在平台内的交易、交易价格以及与其他经营者的交易等进行不合理限制或者附加不合理条件,或者向平台内经营者收取不合理费用。因此,平台服务协议中约定“平台可根据需要不时的调整价格”等条款,将很有可能被认定为无效条款,所以在价格、交易规则、附件条件的变更和设计展示上,平台需要采取更加合理的能够让用户知情和选择的方式。否则,则可能面临5万-200万的罚款。
笔者依据现有法律法规的规定,结合互联网产品的设计,以及用户的接受度等综合因素,建议平台服务协议的主要内容应当包含以下:

其中,对于免除平台责任,限制用户权利的条款必须特别提示,常用的提示方式为加粗、字号变大、字体下划线、特殊颜色标记等。在不严重影响用户的注册量和转化率的情况下,产品设计上可以考虑强弹出框提示。
四、平台服务协议的制定和修改程序
电商法作为等级较高的基本法律,具有优先的效力,降低了对平台规则提前公示时间的要求,由提前30日公示改为提前7日公示。
从制定程序上来讲,电商法要求平台在制定服务协议和交易规则时,在平台首页显著位置公开征求意见,保证各方的意见充分表达。笔者认为,平台惯用的以简单通知、公告、邮件等形式变更服务协议或交易规则的,其效力将会受到限制,主管部门和司法机关将会有较大的裁量权,有权认定以通知、公告形式的修改是否生效。因此,在产品设计上,法律对平台规定了更高的要求,平台在服务协议中约定“平台根据国家法律法规变化及维护交易秩序、保护消费者权益需要,不时修改本协议、补充协议,变更后的协议、补充协议”的,此类条款如不履行法定程序,变更将有可能不产生法律效力。
笔者建议,平台合理可执行的做法是,制定相关的征求意见和反馈制度,在协议修改之前,征求用户意见,通过邮箱、网站留言、客服等措施,使用户意见得到充分表达;平台服务协议或交易规则发生重大修改的,平台可举行听证会,邀请一定数量的用户召开座谈会,听取用户意见,并将会议内容记录在案,以此做到协议的制定和修改在程序上的合理合法,满足新法中“合理措施”的要求。
如平台用户不接受修改内容,要求退出平台的,平台不得阻止,且需要按照修改前的服务协议和交易规则承担相关责任。该条款较大限制了平台单方修改协议和规则的权利,如用户不同意,可退出平台、注销账户,也可要求平台按照原协议内容继续履行原协议。
五、平台服务协议的公示
(一)公示的范围和方式
电商法规定,电子商务平台经营者应当保证经营者和消费者能够便利、完整地阅览和下载平台协议和规则。
平台经营者应采用技术等手段引导用户完整阅读用户协议,合理提示交易风险、责任限制和责任免除条款,但不得免除自身责任,加重用户义务,排除用户的法定权利。笔者认为,技术手段主要指产品设计上的强弹出提示,限制最小阅读时间等方式。此外,协议的文本应当是可以复制的或者是完整下载的。
电子商务平台经营者依据平台服务协议和交易规则对平台内经营者违反法律、法规的行为实施警示、暂停或者终止服务等措施的,应当及时公示。对平台内用户、商户等如有违法行为的,应当及时警示、终止服务并进行公示。
(二)公示的时间
1、协议内容持续公示
对平台服务协议和交易规则,应当对内容或其链接进行持续公示。笔者认为,比较合理的做法是,在网站或者APP后台设置“服务中心”或“规则中心”,设计较为容易查看的产品。
2、修改内容提前7日公示
平台修改协议和规则内容的,应当至少在实施前七日予以公示。笔者认为,平台如需修改协议或交易规则的,需在修改之前征求意见,确定版本后提前至少7日向用户进行公告、通知的推送,确保平台履行了合理通知的义务。笔者认为,平台在更新修改协议的时候,应当标记版本号和实施日期,避免在举证时无法自圆其说。
(三)违反公示原则的处罚
电商法规定,未在首页显著位置持续公示平台服务协议、交易规则信息或者链接标识的,可对电商平台处2万-10万的罚款;情节严重的,处10万-50万的罚款。
作者:王雯雯,墨尔本大学 L.L.M 某知名互联网公司 资深法务
微信扫一扫