刚买的房屋因卖方涉诉被查封,如何寻求法律救济?
“我刚买的房子因为卖方的诉讼案件被法院查封了可怎么办?我还拿得到房子吗?我能申请法院对我的房子解除查封吗?”笔者近期收到多起类似的咨询,此类咨询可以归纳为:买受人就登记在被执行人名下的房产能否向法院申请排除强制执行?如您也正遭遇此类困惑,也许“案外人执行异议”程序可以帮您解决上述困扰,现就该法律救济途径的概念、适用条件及救济流程进行简单梳理。
何谓“案外人执行异议”
案外人对执行标的主张所有权或者有其他足以阻止执行标的转让、交付的实体权利的,可以向执行法院提出异议。“案外人执行异议”可分为两个相互独立又相互衔接的异议程序:案外人执行异议申请:执行过程中,案外人对执行标的提出书面异议的,人民法院应当自收到书面异议之日起十五日内审查,理由成立的,裁定中止对该标的的执行;理由不成立的,裁定驳回。
案外人执行异议之诉:如“案外人执行异议申请”因异议理由不成立而被法院裁定驳回,且与原判决、裁定无关的,可以自裁定送达之日起十五日内向人民法院提起诉讼。人民法院经审理,按照下列情形分别处理:
(一)案外人就执行标的享有足以排除强制执行的民事权益的,判决不得执行该执行标的;
(二)案外人就执行标的不享有足以排除强制执行的民事权益的,判决驳回诉讼请求。
“案外人执行异议”是否成立的审查标准
(一)对案外人提出的排除执行异议,人民法院应当审查下列内容:
案外人是否系权利人;
该权利的合法性与真实性;
该权利能否排除执行。
(二)根据案涉房产为“一手房”还是“二手房”,适用的审查标准存在差别。
如案涉房产系“二手房”,在满足以下条件,且其权利能够排除执行的,人民法院应予支持:
在人民法院查封之前已签订合法有效的书面买卖合同;
在人民法院查封之前已合法占有该不动产;
已支付全部价款,或者已按照合同约定支付部分价款且将剩余价款按照人民法院的要求交付执行;
非因买受人自身原因未办理过户登记。
如案涉房产系“一手房”,除满足上述条件的前提下可以得到人民法院支持外,在满足以下条件,且其权利能够排除执行的,亦可得到人民法院支持:
在人民法院查封之前已签订合法有效的书面买卖合同;
所购商品房系用于居住且买受人名下无其他用于居住的房屋;
已支付的价款超过合同约定总价款的百分之五十。
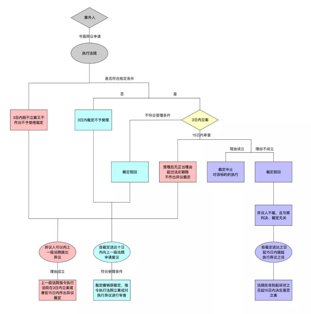
“案外人执行异议”的具体流程及几个重要的期限
三日内就执行异议申请立案:案外人执行异议申请符合民事诉讼法第二百二十七条规定条件的,人民法院应当在三日内立案,不符合受理条件的,裁定不予受理;立案后发现不符合受理条件的,裁定驳回申请。执行法院收到执行异议后三日内既不立案又不作出不予受理裁定,或者受理后无正当理由超过法定期限不作出异议裁定的,异议人可以向上一级人民法院提出异议。上一级人民法院审查后认为理由成立的,应当指令执行法院在三日内立案或者在十五日内作出异议裁定。
十五日内就执行异议申请进行审查:人民法院应当自收到书面异议申请之日起十五日内审查,理由成立的,裁定中止对该标的的执行;理由不成立的,裁定驳回。
十五日内提起执行异议之诉:案外人对裁定不服,且与原判决、裁定无关的,可以自裁定送达之日起十五日内向人民法院提起诉讼。
十五日内就执行异议之诉立案:案外人提起执行异议之诉的,人民法院应当在收到起诉状之日起十五日内决定是否立案。
案外人执行异议流程图

附法律依据
《中华人民共和国民事诉讼法》
第二百二十七条 执行过程中,案外人对执行标的提出书面异议的,人民法院应当自收到书面异议之日起十五日内审查,理由成立的,裁定中止对该标的的执行;理由不成立的,裁定驳回。案外人、当事人对裁定不服,认为原判决、裁定错误的,依照审判监督程序办理;与原判决、裁定无关的,可以自裁定送达之日起十五日内向人民法院提起诉讼。
《最高人民法院关于适用<中华人民共和国民事诉讼法>的解释》
第三百零四条 根据民事诉讼法第二百二十七条规定,案外人、当事人对执行异议裁定不服,自裁定送达之日起十五日内向人民法院提起执行异议之诉的,由执行法院管辖。
第三百零五条 案外人提起执行异议之诉,除符合民事诉讼法第一百一十九条规定外,还应当具备下列条件:
(一)案外人的执行异议申请已经被人民法院裁定驳回;
(二)有明确的排除对执行标的执行的诉讼请求,且诉讼请求与原判决、裁定无关;
(三)自执行异议裁定送达之日起十五日内提起。
人民法院应当在收到起诉状之日起十五日内决定是否立案。
第三百一十二条 对案外人提起的执行异议之诉,人民法院经审理,按照下列情形分别处理:
(一)案外人就执行标的享有足以排除强制执行的民事权益的,判决不得执行该执行标的;
(二)案外人就执行标的不享有足以排除强制执行的民事权益的,判决驳回诉讼请求。
案外人同时提出确认其权利的诉讼请求的,人民法院可以在判决中一并作出裁判。
《最高人民法院关于人民法院办理执行异议和复议案件若干问题的规定》
第二条 执行异议符合民事诉讼法第二百二十五条或者第二百二十七条规定条件的,人民法院应当在三日内立案,并在立案后三日内通知异议人和相关当事人。不符合受理条件的,裁定不予受理;立案后发现不符合受理条件的,裁定驳回申请。
执行异议申请材料不齐备的,人民法院应当一次性告知异议人在三日内补足,逾期未补足的,不予受理。
异议人对不予受理或者驳回申请裁定不服的,可以自裁定送达之日起十日内向上一级人民法院申请复议。上一级人民法院审查后认为符合受理条件的,应当裁定撤销原裁定,指令执行法院立案或者对执行异议进行审查。
第三条 执行法院收到执行异议后三日内既不立案又不作出不予受理裁定,或者受理后无正当理由超过法定期限不作出异议裁定的,异议人可以向上一级人民法院提出异议。上一级人民法院审查后认为理由成立的,应当指令执行法院在三日内立案或者在十五日内作出异议裁定。
第二十八条 金钱债权执行中,买受人对登记在被执行人名下的不动产提出异议,符合下列情形且其权利能够排除执行的,人民法院应予支持:
(一)在人民法院查封之前已签订合法有效的书面买卖合同;
(二)在人民法院查封之前已合法占有该不动产;
(三)已支付全部价款,或者已按照合同约定支付部分价款且将剩余价款按照人民法院的要求交付执行;
(四)非因买受人自身原因未办理过户登记。
第二十九条 金钱债权执行中,买受人对登记在被执行的房地产开发企业名下的商品房提出异议,符合下列情形且其权利能够排除执行的,人民法院应予支持:
(一)在人民法院查封之前已签订合法有效的书面买卖合同;
(二)所购商品房系用于居住且买受人名下无其他用于居住的房屋;
(三)已支付的价款超过合同约定总价款的百分之五十。
作者:费张正 律师,高级合伙人,泽大湖州分所
章琰佳 实习律师,泽大湖州分所
微信扫一扫