《浙江省工伤保险条例》已于2018年1月1日起实施,条例对制度适用范围、工伤预防、基金管理、工伤认定和鉴定、待遇支付等方面作出了明确规定。而大家最关心的是新实施的条例在待遇享受方面有哪些变化,尤其是第三人侵权被认定为工伤时待遇如何享受,而条例也在这方面作出了重点规定。
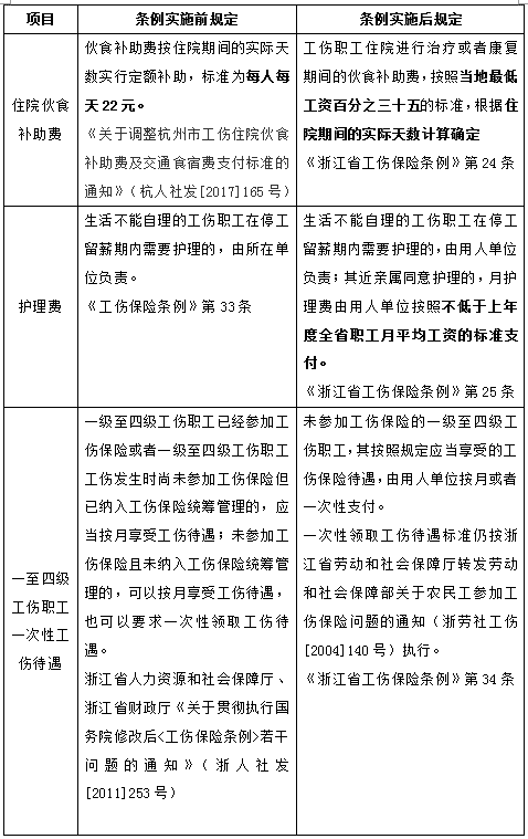
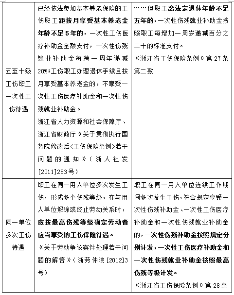
一、明确了多项工伤待遇标准


条例对多项工伤待遇的标准作出了新的规定,2018年1月1日后发生的工伤,社保经办机构或者用人单位支付待遇时应该按照新的待遇标准执行。
二、调整待遇支付方式
1、关于待遇支付对象的处理。《浙江省工伤保险条例》第31条规定,工伤保险基金支付的工伤职工的工伤保险待遇,直接发给工伤职工,其中用人单位先行垫付的部分,由社保经办机构直接发还用人单位。避免了之前社保经办机构将待遇发给单位,而单位未全额支付给工伤职工的情况发生。
2、未足额缴纳工伤保险费导致工伤保险待遇差额部分处理。《浙江省工伤保险条例》第33条规定,用人单位未足额缴纳工伤保险费,其职工发生工伤的,由用人单位按照国家和省规定的工伤保险待遇项目和标准支付差额部分费用。
三、第三人侵权造成工伤待遇支付发生改变
(一)支付模式
因第三人侵权造成工伤,一直有“双重赔付”及“总额补差”两种模式,各地执行标准不一。浙江省也经历从总额补差(浙政发[2003]52号规定,职工因交通事故或其他事故被认定或视同为工伤的,其待遇按总额补差的办法支付。)到有限双赔(浙政发[2009]50号规定,在遭遇交通事故或其他事故伤害的情形下,职工因劳动关系以外的第三人侵权造成人身损害,同时构成工伤的,依法享受工伤保险待遇。如职工获得侵权赔偿,用人单位承担的工伤保险责任相对应项目中应扣除第三人支付的下列五项费用:医疗费,残疾辅助器具费,工伤职工在停工留薪期间发生的护理费、交通费、住院伙食补助费。)的转变。
《浙江省工伤保险条例》又对支付模式做出了改变,回归到了“总额补差”的模式。条例第32条第二款规定,工伤职工先向第三人要求赔偿后,赔偿数额低于其依法应当享受的工伤保险待遇的,可以就差额部分要求工伤保险基金或者用人单位支付。
(二)求偿顺序
1、在条例实施前,第三人侵权造成的工伤求偿顺序一般应先向第三人主张民事侵权赔偿。根据浙江省高级人民法院《关于审理劳动争议案件若干问题的意见(试行)》规定,
(1)劳动者因他人的侵权行为导致工伤的,一般应先向侵权人请求民事侵权赔偿;
(2)如因侵权人逃逸等原因,劳动者无法向侵权人主张赔偿的,其可以要求用人单位或者社会保险机构依法先行支付工伤停工留薪期工资福利、伤残津贴、工伤医疗费、丧葬补助金、供养亲属抚恤金等工伤保险待遇;
(3)劳动者向侵权人主张后仍不能实际获得民事侵权赔偿的,用人单位或者社会保险机构应依法支付工伤保险待遇。
2、《浙江省工伤保险条例》将第三人侵权造成工伤的情况下的求偿顺序选择权交给了工伤职工,条例第32条第一款规定,因第三人的原因造成工伤,工伤职工可以先向第三人要求赔偿,也可以直接向工伤保险基金或者用人单位支付工伤保险待遇。
(三)实践中的操作流程
工伤职工如因待遇赔偿问题与用人单位发生争议的,可以向劳动争议仲裁机构申请仲裁,仲裁机构一般按照以下原则处理。
1、工伤职工先行要求支付工伤待遇的
(1)用人单位参加工伤保险的,劳动者先行要求用人单位支付单位承担部分工伤待遇的,仲裁程序不受影响,直接裁决或调解应当由用人单位支付的工伤待遇部分,但实践中仲裁机构会注意与社保经办机构的衔接,避免冲突;
(2)用人单位未参加工伤保险的,劳动者先行要求用人单位支付工伤待遇的,仲裁程序不受影响;
(3)尽量引导劳动者先向第三人要求赔偿。
2、工伤职工先向第三人要求赔偿的
(1)用人单位参加工伤保险的,劳动者向第三人主张民事赔偿同时或者实际获得民事赔偿后,要求用人单位支付工伤待遇的,仲裁审理程序中止,等待民事赔偿结果或者社保经办机构理赔结果;
(2)用人单位未参加工伤保险的,劳动者向第三人主张民事赔偿同时或者实际获得民事赔偿后,要求用人单位支付工伤待遇的,仲裁审理程序中止等待民事赔偿结果或者直接按总额补偿原则裁决或调解;
(3)侵权人逃逸或劳动者主张后实际不能获赔的,劳动者能够证明的,按浙高法2009年指导意见文件背景的处理程序操作。
3、补差方法

在人身损害赔偿与工伤待遇赔偿发生竞合时,总额补差支付存在全额补差支付还是分项补差支付的问题,在实践中用人单位参加社会保险的情况下,经向杭州社保经办机构咨询,从操作性考虑一般选择全额补偿的方式。
文/章悦 律师,浙江泽大绍兴律师事务所
微信扫一扫