代 理 词
尊敬的审判长、审判员:
我们受本案被告浙江XX投资集团有限公司委托,担任诉讼代理人。代理本案后,经查阅案卷,并听取了法庭调查情况,对本案有了较全面的了解。现就案件事实,并结合相关法律规定,发表以下代理意见,供合议庭参考。
一、《转让协议》的性质为股权转让,而非土地使用权转让,而且该协议所涉内容未违反法律、行政法规的强制性规定,应为合法有效。
(1)公司拥有土地使用权的事实并不能使股权转让被认定为土地使用权转让,恰恰相反土地使用权并未随股权转让而发生权属改变。
股权转让与土地使用权转让不同。股权转让,转让的是股东依法所享有的公司股份、股东权利和股东责任,不是其曾拥有的包括土地使用权在内的公司某项现实资产。而在土地使用权转让中,转让的标的是实体资产,即土地使用权,转让的主体是土地使用权人,即公司法人,而不是股东。依据《转让协议》签订主体以及“第1.2条标的股权:指转让方持有的标的公司100%股权。第2.1条受让方同意按本协议约定的条款和条件受让标的股权和债权。以及第3.4条自股权工商登记变更完成之日起,受让方即享有与标的股权有关的一切权利并承担相应义务,享有或承担标的公司的经营利润或亏损。”等规定,充分表明了该协议约定的内容为股权转让,而非土地使用权转让,应当适用《公司法》的调整和保护。
本案所涉的土地使用权并没有发生转移。当被告一浙江XX投资集团有限公司、被告二合肥XX物业管理有限公司将其持有的淮北XX置业有限公司的股权转让给原告张X春等,淮北XX置业有限公司的资产收益、参与重大决策和选择管理者等权利确实由被告一和被告二转移给原告张X春等,但作为公司资产的土地使用权仍登记在淮北XX置业有限公司名下,并未发生权属改变。当然,在转让股权时,淮北XX的资产状况,包括土地使用权的价值,是决定股权转让价格的重要因素。但不等于说,公司在股权转让时只要有土地使用权,该公司股权转让的性质就变成了土地使用权转让,进而认为其行为是名为股权转让实为土地使用权转让。
(2)法律并未禁止涉及土地使用权的股权转让,在司法实践中,大量的司法判例亦表明涉及土地使用权的股权转让协议是合法有效的。
《公司法》第七十一条规定,有限责任公司的股东之间可以相互转让其全部或者部分股权。股东向股东以外的人转让股权,应当经其他股东过半数同意。本案中,被告一浙江XX投资集团有限公司、被告二合肥XX物业管理有限公司分别将60%和40%的淮北XX置业有限公司股权都转让给了原告张X春等,被告一、被告二一起转让股权的行为表明,股东向股东以外的人转让股权是经过各股东同意的,符合前述《公司法》的实体性规范和程序性规范。另外,《公司法》对有限公司股权转让的限制,除了上条以外,只有“在同等条件下,其他股东有优先购买权”、以及国有股权转让、涉外股权转让要经过政府主管部门批准等,并未禁止涉及土地使用权的股权转让。
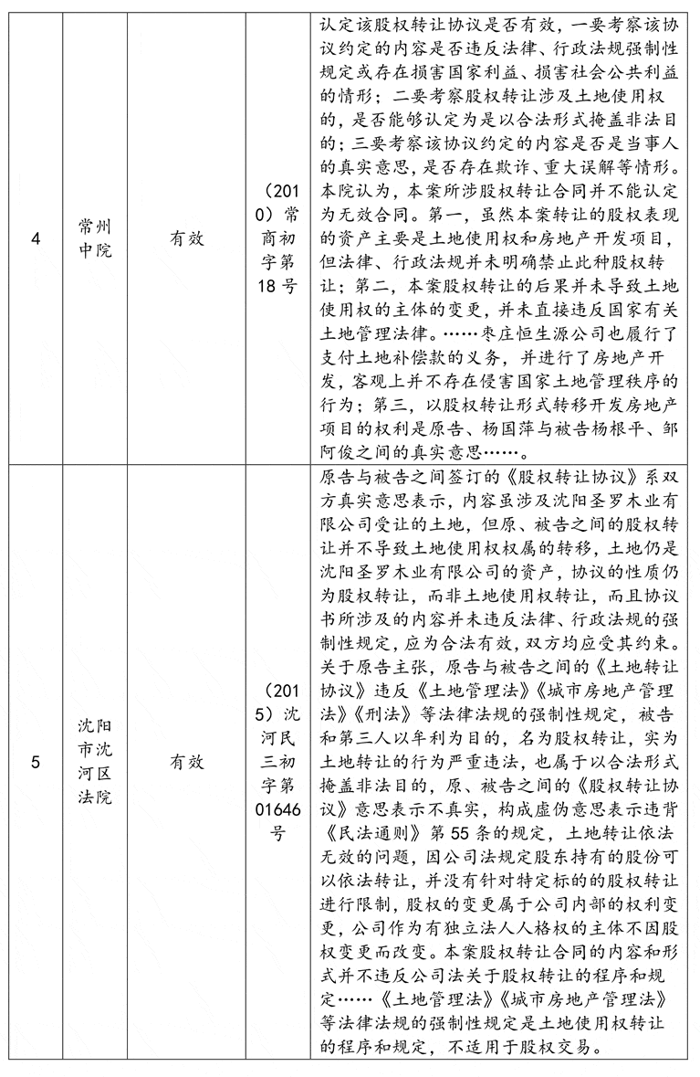
同时,我们亦查阅了司法实践中的类似案例,均表明股权转让协议不违反法律、行政法规的强制性规定,是合法有效的。相关法院裁判要点整理如下:


二、原告张X春交付的款项为定金,因其违约,被告无需返还。
根据《转让协议》第3.1条规定,“双方约定转让款分三笔支付,受让方应于本协议签订生效后7个工作日内向转让方交纳定金捌仟万元。”和《备忘录》第二条,受让方承诺,协议约定的捌仟万元定金在2013年11月15日前全部交纳给转让方,其中10月25日交纳壹仟万元整,剩余部分分期分批在2013年11月15日前全部交清。并结合原告支付1000万元的具体时间为10月25日,以及转让方出具的收款事由为定金的收款收据,可以互为印证原告支付款项为定金的事实。
根据《合同法》第115条的规定,“当事人可以依照《担保法》约定一方向对方给付定金作为债权的担保。债务人履行债务后,定金应当抵作价款或者收回。给付定金的一方不履行约定的债务的,无权要求返还定金”。因原告张X春等未按照《转让协议》约定履行足额交纳定金,已经违反了协议约定,其无权要求被告返还定金,更无从谈及利息。退一步讲,原告至2017年5月23日才提起诉讼,距离定金罚没之时已有四年之久,早已超过诉讼时效,不应予以支持。
综上所述,代理人认为原告主张《转让协议》无效,并要求返还1000万元定金的诉讼请求缺乏事实和法律依据,依法不应予以支持。
以上意见,请合议庭采纳。
浙江XX投资集团有限公司
代理人:
2017年11月13日
微信扫一扫