
第一章 常见请求权基础
一、借款返还请求权
《中华人民共和国合同法》第二百零六条
借款人应当按照约定的期限返还借款。对借款期限没有约定或者约定不明确,依照本法第六十一条的规定仍不能确定的,借款人可以随时返还;贷款人可以催告借款人在合理期限内返还。
二、利息支付请求权
《中华人民共和国合同法》第二百零七条
借款人未按照约定的期限返还借款的,应当按照约定或者国家有关规定支付逾期利息。
三、一般保证责任请求权
《中华人民共和国担保法》第十七条第一款
当事人在保证合同中约定,债务人不能履行债务时,由保证人承担保证责任的,为一般保证。
四、连带保证责任请求权
(一)《中华人民共和国担保法》第十八条第一款
当事人在保证合同中约定保证人与债务人对债务承担连带责任的,为连带责任保证。
(二)《中华人民共和国担保法》第十九条
当事人对保证方式没有约定或者约定不明确的,按照连带责任保证承担保证责任。
五、抵押权请求权
《中华人民共和国物权法》第一百七十九条第一款
为担保债务的履行,债务人或者第三人不转移财产的占有,将该财产抵押给债权人的,债务人不履行到期债务或者发生当事人约定的实现抵押权的情形,债权人有权就该财产优先受偿。
六、动产质权请求权
《中华人民共和国物权法》第二百零八条第一款
为担保债务的履行,债务人或者第三人将其动产出质给债权人占有的,债务人不履行到期债务或者发生当事人约定的实现质权的情形,债权人有权就该动产优先受偿。
七、夫妻共同债务请求权
《中华人民共和国婚姻法》第四十一条
离婚时,原为夫妻共同生活所负的债务,应当共同偿还。共同财产不足清偿的,或财产归各自所有的,由双方协议清偿;协议不成时,由人民法院判决。
第二章 基本要素事实及关联规范
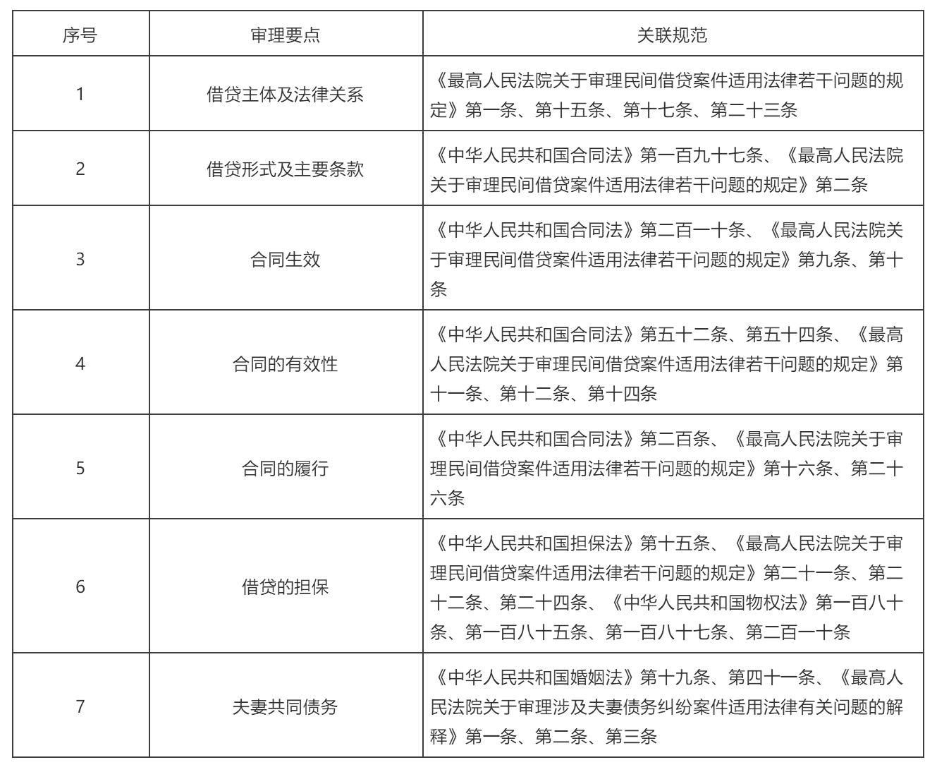
一、借贷主体及法律关系
关联规范:
(一)《最高人民法院关于审理民间借贷案件适用法律若干问题的规定》第一条
本规定所称的民间借贷,是指自然人、法人、其他组织之间及其相互之间进行资金融通的行为。
经金融监管部门批准设立的从事贷款业务的金融机构及其分支机构,因发放贷款等相关金融业务引发的纠纷,不适用本规定。
(二)《最高人民法院关于审理民间借贷案件适用法律若干问题的规定》第十五条
原告以借据、收据、欠条等债权凭证为依据提起民间借贷诉讼,被告依据基础法律关系提出抗辩或者反诉,并提供证据证明债权纠纷非民间借贷行为引起的,人民法院应当依据查明的案件事实,按照基础法律关系审理。
当事人通过调解、和解或者清算达成的债权债务协议,不适用前款规定。
(三)《最高人民法院关于审理民间借贷案件适用法律若干问题的规定》第十七条
原告仅依据金融机构的转账凭证提起民间借贷诉讼,被告抗辩转账系偿还双方之前借款或其他债务,被告应当对其主张提供证据证明。被告提供相应证据证明其主张后,原告仍应就借贷关系的成立承担举证证明责任。
(四)《最高人民法院关于审理民间借贷案件适用法律若干问题的规定》第二十三条
企业法定代表人或负责人以企业名义与出借人签订民间借贷合同,出借人、企业或者其股东能够证明所借款项用于企业法定代表人或负责人个人使用,出借人请求将企业法定代表人或负责人列为共同被告或者第三人的,人民法院应予准许。
企业法定代表人或负责人以个人名义与出借人签订民间借贷合同,所借款项用于企业生产经营,出借人请求企业与个人共同承担责任的,人民法院应予支持。
二、借贷形式及主要条款
关联规范:
(一)《中华人民共和国合同法》第一百九十七条
借款合同采用书面形式,但自然人之间借款另有约定的除外。
借款合同的内容包括借款种类、币种、用途、数额、利率、期限和还款方式等条款。
(二)《最高人民法院关于审理民间借贷案件适用法律若干问题的规定》第二条
出借人向人民法院起诉时,应当提供借据、收据、欠条等债权凭证以及其他能够证明借贷法律关系存在的证据。
当事人持有的借据、收据、欠条等债权凭证没有载明债权人,持有债权凭证的当事人提起民间借贷诉讼的,人民法院应予受理。被告对原告的债权人资格提出有事实依据的抗辩,人民法院经审理认为原告不具有债权人资格的,裁定驳回起诉。
三、合同生效
关联规范:
(一)《中华人民共和国合同法》第二百一十条
自然人之间的借款合同,自贷款人提供借款时生效。
(二)《最高人民法院关于审理民间借贷案件适用法律若干问题的规定》第九条
具有下列情形之一,可以视为具备合同法第二百一十条关于自然人之间借款合同的生效要件:
(一)以现金支付的,自借款人收到借款时;
(二)以银行转账、网上电子汇款或者通过网络贷款平台等形式支付的,自资金到达借款人账户时;
(三)以票据交付的,自借款人依法取得票据权利时;
(四)出借人将特定资金账户支配权授权给借款人的,自借款人取得对该账户实际支配权时;
(五)出借人以与借款人约定的其他方式提供借款并实际履行完成时。
(三)《最高人民法院关于审理民间借贷案件适用法律若干问题的规定》第十条
除自然人之间的借款合同外,当事人主张民间借贷合同自合同成立时生效的,人民法院应予支持,但当事人另有约定或者法律、行政法规另有规定的除外。
四、合同的有效性
关联规范:
(一)《中华人民共和国合同法》第五十二条
第五十二条 有下列情形之一的,合同无效:
(一)一方以欺诈、胁迫的手段订立合同,损害国家利益;
(二)恶意串通,损害国家、集体或者第三人利益;
(三)以合法形式掩盖非法目的;
(四)损害社会公共利益;
(五)违反法律、行政法规的强制性规定。
(二)《中华人民共和国合同法》第五十四条
下列合同,当事人一方有权请求人民法院或者仲裁机构变更或者撤销:
(一)因重大误解订立的;
(二)在订立合同时显失公平的。
一方以欺诈、胁迫的手段或者乘人之危,使对方在违背真实意思的情况下订立的合同,受损害方有权请求人民法院或者仲裁机构变更或者撤销。
当事人请求变更的,人民法院或者仲裁机构不得撤销。
(三)《最高人民法院关于审理民间借贷案件适用法律若干问题的规定》第十一条
法人之间、其他组织之间以及它们相互之间为生产、经营需要订立的民间借贷合同,除存在合同法第五十二条、本规定第十四条规定的情形外,当事人主张民间借贷合同有效的,人民法院应予支持。
(四)《最高人民法院关于审理民间借贷案件适用法律若干问题的规定》第十二条
法人或者其他组织在本单位内部通过借款形式向职工筹集资金,用于本单位生产、经营,且不存在合同法第五十二条、本规定第十四条规定的情形,当事人主张民间借贷合同有效的,人民法院应予支持。
(五)《最高人民法院关于审理民间借贷案件适用法律若干问题的规定》第十四条
具有下列情形之一,人民法院应当认定民间借贷合同无效:
(一)套取金融机构信贷资金又高利转贷给借款人,且借款人事先知道或者应当知道的;
(二)以向其他企业借贷或者向本单位职工集资取得的资金又转贷给借款人牟利,且借款人事先知道或者应当知道的;
(三)出借人事先知道或者应当知道借款人借款用于违法犯罪活动仍然提供借款的;
(四)违背社会公序良俗的;
(五)其他违反法律、行政法规效力性强制性规定的。
五、合同的履行
关联规范:
(一)《中华人民共和国合同法》第二百条
借款的利息不得预先在本金中扣除。利息预先在本金中扣除的,应当按照实际借款数额返还借款并计算利息。
(二)《最高人民法院关于审理民间借贷案件适用法律若干问题的规定》第十六条
原告仅依据借据、收据、欠条等债权凭证提起民间借贷诉讼,被告抗辩已经偿还借款,被告应当对其主张提供证据证明。被告提供相应证据证明其主张后,原告仍应就借贷关系的成立承担举证证明责任。
被告抗辩借贷行为尚未实际发生并能作出合理说明,人民法院应当结合借贷金额、款项交付、当事人的经济能力、当地或者当事人之间的交易方式、交易习惯、当事人财产变动情况以及证人证言等事实和因素,综合判断查证借贷事实是否发生。
(三)《最高人民法院关于审理民间借贷案件适用法律若干问题的规定》第二十六条
借贷双方约定的利率未超过年利率24%,出借人请求借款人按照约定的利率支付利息的,人民法院应予支持。
借贷双方约定的利率超过年利率36%,超过部分的利息约定无效。借款人请求出借人返还已支付的超过年利率36%部分的利息的,人民法院应予支持。
六、借贷的担保
关联规范:
(一)《中华人民共和国担保法》第十五条
保证合同应当包括以下内容:
(一)被保证的主债权种类、数额;
(二)债务人履行债务的期限;
(三)保证的方式;
(四)保证担保的范围;
(五)保证的期间;
(六)双方认为需要约定的其他事项。
保证合同不完全具备前款规定内容的,可以补正。
《最高人民法院关于适用〈中华人民共和国担保法〉若干问题的解释》第八条
主合同无效而导致担保合同无效,担保人无过错的,担保人不承担民事责任;担保人有过错的,担保人承担民事责任的部分,不应超过债务人不能清偿部分的三分之一。
(二)《最高人民法院关于审理民间借贷案件适用法律若干问题的规定》第二十一条
他人在借据、收据、欠条等债权凭证或者借款合同上签字或者盖章,但未表明其保证人身份或者承担保证责任,或者通过其他事实不能推定其为保证人,出借人请求其承担保证责任的,人民法院不予支持。
(三)《最高人民法院关于审理民间借贷案件适用法律若干问题的规定》第二十二条
借贷双方通过网络贷款平台形成借贷关系,网络贷款平台的提供者仅提供媒介服务,当事人请求其承担担保责任的,人民法院不予支持。
网络贷款平台的提供者通过网页、广告或者其他媒介明示或者有其他证据证明其为借贷提供担保,出借人请求网络贷款平台的提供者承担担保责任的,人民法院应予支持。
(四)《最高人民法院关于审理民间借贷案件适用法律若干问题的规定》第二十四条
当事人以签订买卖合同作为民间借贷合同的担保,借款到期后借款人不能还款,出借人请求履行买卖合同的,人民法院应当按照民间借贷法律关系审理,并向当事人释明变更诉讼请求。当事人拒绝变更的,人民法院裁定驳回起诉。
按照民间借贷法律关系审理作出的判决生效后,借款人不履行生效判决确定的金钱债务,出借人可以申请拍卖买卖合同标的物,以偿还债务。就拍卖所得的价款与应偿还借款本息之间的差额,借款人或者出借人有权主张返还或补偿。
(五)《中华人民共和国物权法》第一百八十条
债务人或者第三人有权处分的下列财产可以抵押:
(一)建筑物和其他土地附着物;
(二)建设用地使用权;
(三)以招标、拍卖、公开协商等方式取得的荒地等土地承包经营权;
(四)生产设备、原材料、半成品、产品;
(五)正在建造的建筑物、船舶、航空器;
(六)交通运输工具;
(七)法律、行政法规未禁止抵押的其他财产。
抵押人可以将前款所列财产一并抵押。
(六)《中华人民共和国物权法》第一百八十五条
设立抵押权,当事人应当采取书面形式订立抵押合同。
抵押合同一般包括下列条款:
(一)被担保债权的种类和数额;
(二)债务人履行债务的期限;
(三)抵押财产的名称、数量、质量、状况、所在地、所有权归属或者使用权归属;
(四)担保的范围。
(七)《中华人民共和国物权法》第一百八十七条
以本法第一百八十条第一款第一项至第三项规定的财产或者第五项规定的正在建造的建筑物抵押的,应当办理抵押登记。抵押权自登记时设立。
(八)《中华人民共和国物权法》第二百一十条
设立质权,当事人应当采取书面形式订立质权合同。
质权合同一般包括下列条款:
(一)被担保债权的种类和数额;
(二)债务人履行债务的期限;
(三)质押财产的名称、数量、质量、状况;
(四)担保的范围;
(五)质押财产交付的时间。
七、夫妻共同债务
关联规范:
(一)《中华人民共和国婚姻法》第十九条
夫妻可以约定婚姻关系存续期间所得的财产以及婚前财产归各自所有、共同所有或部分各自所有、部分共同所有。约定应当采用书面形式。没有约定或约定不明确的,适用本法第十七条、第十八条的规定。
夫妻对婚姻关系存续期间所得的财产以及婚前财产的约定,对双方具有约束力。
夫妻对婚姻关系存续期间所得的财产约定归各自所有的,夫或妻一方对外所负的债务,第三人知道该约定的,以夫或妻一方所有的财产清偿。
(二)《中华人民共和国婚姻法》第四十一条
离婚时,原为夫妻共同生活所负的债务,应当共同偿还。共同财产不足清偿的,或财产归各自所有的,由双方协议清偿;协议不成时,由人民法院判决。
(三)《最高人民法院关于审理涉及夫妻债务纠纷案件适用法律有关问题的解释》第一条
夫妻双方共同签字或者夫妻一方事后追认等共同意思表示所负的债务,应当认定为夫妻共同债务。
(四)《最高人民法院关于审理涉及夫妻债务纠纷案件适用法律有关问题的解释》第二条
夫妻一方在婚姻关系存续期间以个人名义为家庭日常生活需要所负的债务,债权人以属于夫妻共同债务为由主张权利的,人民法院应予支持。
(五)《最高人民法院关于审理涉及夫妻债务纠纷案件适用法律有关问题的解释》第三条
夫妻一方在婚姻关系存续期间以个人名义超出家庭日常生活需要所负的债务,债权人以属于夫妻共同债务为由主张权利的,人民法院不予支持。但债权人能够证明该债务用于夫妻共同生活、共同生产经营或者基于夫妻共同意思表示的除外。
附:民间借贷纠纷案件裁判要素表

第三章 主要争议问题及裁判标准
一、民间借贷法律关系的认定问题
(一)小额贷款公司放贷是否属于民间借贷的认定问题
裁判依据:
《最高人民法院关于审理民间借贷案件适用法律若干问题的规定》第一条
本规定所称的民间借贷,是指自然人、法人、其他组织之间及其相互之间进行资金融通的行为。
经金融监管部门批准设立的从事贷款业务的金融机构及其分支机构,因发放贷款等相关金融业务引发的纠纷,不适用本规定。
裁判标准:
小额贷款公司是由自然人、企业法人或其他社会组织投资设立,不吸收公众存款,经政府金融主管部门批准设立并持有金融贷款业务经营牌照,专门从事贷款发放的非金融机构法人,尚不属于正规金融机构的范畴。根据中国银行业监督管理委员会、中国人民银行于2008年5月4日联合发布的《关于小额贷款公司试点的指导意见》中就小额贷款公司在贷款利率方面做出的不得超过司法部门规定上限的指导意见,《最高人民法院关于审理民间借贷案件适用法律若干问题的规定》中关于利率的规制应当适用于小额贷款公司。
(二)因其他法律关系出具借据是否属于民间借贷的认定问题
裁判依据:
《最高人民法院关于审理民间借贷案件适用法律若干问题的规定》第十五条
原告以借据、收据、欠条等债权凭证为依据提起民间借贷诉讼,被告依据基础法律关系提出抗辩或者反诉,并提供证据证明债权纠纷非民间借贷行为引起的,人民法院应当依据查明的案件事实,按照基础法律关系审理。
当事人通过调解、和解或者清算达成的债权债务协议,不适用前款规定。
裁判标准:
情形一(上述法条第一款的适用):
债权人以欠条为依据主张双方存在民间借贷法律关系,债务人辩称该欠条形成是因为双方之间存在买卖合同关系,欠条仅为对尚欠货款数额的确认,不影响债务人就债权人所售货物存在质量问题的抗辩,并为此提供了买卖合同、订货单、检验报告等证据予以证明的,如债权人确认双方纠纷非民间借贷行为所引起,亦无证据显示债务人放弃了其作为买受人依法享有的合同权利,应认定双方之间为买卖合同关系,按照买卖合同纠纷审理;如债权人否认纠纷系由非民间借贷行为引起,坚持主张双方为民间借贷法律关系的,应当继续按照民间借贷纠纷审理,按照相应的法律规定分配各方的举证责任。
情形二(上述法条第二款的适用):
双方当事人原本存在买卖合同关系,但在债权人履行合同约定的交货义务后,债务人超出合理的验货期限未就货物质量提出异议,但一直拖欠债权人货款。双方当事人对账后对就欠付货款的金额、支付时间、逾期利率等达成一致意见,通过债务人向债权人出具欠条的方式确认债务,可以按照民间借贷纠纷案件进行审理。
二、民间借贷纠纷的管辖适用
(一)民间借贷纠纷中合同履行地的确定
裁判依据:
《中华人民共和国民事诉讼法》第二十三条
因合同纠纷提起的诉讼,由被告住所地或者合同履行地人民法院管辖。
《最高人民法院关于适用〈中华人民共和国民事诉讼法〉的解释》第十八条
合同对履行地点没有约定或者约定不明确,争议标的为给付货币的,接收货币一方所在地为合同履行地;交付不动产的,不动产所在地为合同履行地;其他标的,履行义务一方所在地为合同履行地。即时结清的合同,交易行为地为合同履行地。合同没有实际履行,当事人双方住所地都不在合同约定的履行地的,由被告住所地人民法院管辖。
裁判标准:
民间借贷纠纷,按合同纠纷适用管辖规定。因合同纠纷提起的诉讼,由被告住所地或者合同履行地人民法院管辖。合同约定履行地点的,以约定的履行地点为合同履行地。合同对履行地点没有约定或者约定不明确,争议标的为给付货币的,接收货币一方所在地为合同履行地。如原告起诉被告要求其返还借款本息,争议标的为给付货币,原告系接收货币一方,其所在地即为合同履行地,故原告住所地人民法院作为合同履行地人民法院对该案具有管辖权。
(二)民间借贷合同中管辖协议效力的认定
裁判依据:
《中华人民共和国民事诉讼法》第三十四条
合同或者其他财产权益纠纷的当事人可以书面协议选择被告住所地、合同履行地、合同签订地、原告住所地、标的物所在地等与争议有实际联系的地点的人民法院管辖,但不得违反本法对级别管辖和专属管辖的规定。
裁判标准:
若涉案民间借贷合同中双方约定了管辖协议,人民法院应根据上款规定对该协议效力作出审查。若涉案管辖协议或条款选择的人民法院与该案争议不具有实际联系,则应认定该协议无效,而按照法律规定来确定该案争议的管辖法院。
三、民间借贷关系是否成立问题
(一)仅依据债权凭证主张民间借贷关系成立的认定问题
裁判依据:
《最高人民法院关于审理民间借贷案件适用法律若干问题的规定》第十六条
原告仅依据借据、收据、欠条等债权凭证提起民间借贷诉讼,被告抗辩已经偿还借款,被告应当对其主张提供证据证明。被告提供相应证据证明其主张后,原告仍应就借贷关系的成立承担举证证明责任。
被告抗辩借贷行为尚未实际发生并能作出合理说明,人民法院应当结合借贷金额、款项交付、当事人的经济能力、当地或者当事人之间的交易方式、交易习惯、当事人财产变动情况以及证人证言等事实和因素,综合判断查证借贷事实是否发生。
裁判标准:
债务人抗辩已经偿还借款的,应当就其偿还借款的事实承担举证责任。债权人主张以现金方式交付,债务人主张以现金方式的偿还的情况,应当要求双方陈述借款的原因、交付款项的时间、地点等具体细节,同时结合借款金额与双方经济能力的对比度,综合考虑双方陈述的可信度。如借款金额并非特别巨大,债权人的陈述亦不存在有违常理之处,而债务人又无法就其已经偿还借款、债权人却仍持有有效的债权凭证的事实作出合理的解释,应当判决支持债权人的诉讼请求。
债务人抗辩借款未实际支付的,应当由其作出合理的说明并承担举证责任。债务人的抗辩理由和举证无法使审判人员形成充分的内心确信的,应当支持债权人的诉讼请求。
对于债务人经合法程序送达,一审未应诉答辩的情况,人民法院应对债权凭证进行形式审查(借款人是否明确、借款金额及借款期限是否明确约定等),同时要求债权人陈述借款的发生经过、借款支付的时间、地点等细节。如原告提交的债权凭证并无明显形式上的瑕疵、其陈述事实也没有明显的可疑之处、基本符合常理的,应当认定原告已经尽到了证明借贷关系成立的举证责任,被告未应诉答辩依法视为放弃举证、抗辩权,人民法院应当支持原告的诉讼请求。
(二)仅依据金融机构的转账凭证主张民间借贷关系成立的认定问题
裁判依据:
《最高人民法院关于审理民间借贷案件适用法律若干问题的规定》第十七条
原告仅依据金融机构的转账凭证提起民间借贷诉讼,被告抗辩转账系偿还双方之前借款或其他债务,被告应当对其主张提供证据证明。被告提供相应证据证明其主张后,原告仍应就借贷关系的成立承担举证证明责任。
《最高人民法院关于民事诉讼证据的若干规定》第五条第一款
在合同纠纷案件中,主张合同关系成立并生效的一方当事人对合同订立和生效的事实承担举证责任;主张合同关系变更、解除、终止、撤销的一方当事人对引起合同关系变动的事实承担举证责任。
裁判标准:
债权人为证明双方存在借款关系,提交了相关银行转账凭证,并对未要求借款人出具借条作出了合理解释,此时如债务人抗辩称所收款项实为偿还双方之前的借款或其他债务,应当尽其所能的提交证据予以证明。当债务人的举证能够达到使法官对涉案转账款项为借款产生怀疑的程度时,应由债权人继续承担证明双方之间存在借贷合意、而非债务人所述其他经济往来的举证责任。
对于债务人经合法程序送达,一审未应诉答辩的情况,人民法院应询问债权人与债务人的关系、职业,借款的原因、用途、为何不要求对方出具借据等事实。如其陈述事实没有明显的可疑之处、基本符合常理的,应当认定原告已经尽到了证明借贷关系成立的举证责任,被告未应诉答辩依法视为放弃举证、抗辩权,人民法院应当支持原告的诉讼请求。
四、民间借贷合同的效力问题
(一)企业之间签订的民间借贷合同是否有效的认定问题
裁判依据:
《最高人民法院关于审理民间借贷案件适用法律若干问题的规定》第十一条
法人之间、其他组织之间以及它们相互之间为生产、经营需要订立的民间借贷合同,除存在合同法第五十二条、本规定第十四条规定的情形外,当事人主张民间借贷合同有效的,人民法院应予支持。
《中华人民共和国合同法》第五十二条
有下列情形之一的,合同无效:
(一)一方以欺诈、胁迫的手段订立合同,损害国家利益;
(二)恶意串通,损害国家、集体或者第三人利益;
(三)以合法形式掩盖非法目的;
(四)损害社会公共利益;
(五)违反法律、行政法规的强制性规定。
《最高人民法院关于审理民间借贷案件适用法律若干问题的规定》第十四条
具有下列情形之一,人民法院应当认定民间借贷合同无效:
(一)套取金融机构信贷资金又高利转贷给借款人,且借款人事先知道或者应当知道的;
(二)以向其他企业借贷或者向本单位职工集资取得的资金又转贷给借款人牟利,且借款人事先知道或者应当知道的;
(三)出借人事先知道或者应当知道借款人借款用于违法犯罪活动仍然提供借款的;
(四)违背社会公序良俗的;
(五)其他违反法律、行政法规效力性强制性规定的。
裁判标准:
借贷双方虽然均为企业法人,但并无证据显示出借人是以经常放贷作为主要业务或者以此作为主要收入来源,同时借款人亦未提供充分证据证明涉案民间借贷行为存在《中华人民共和国合同法》第五十二条或者《最高人民法院关于审理民间借贷案件适用法律若干问题的规定》第十四条规定的情形,则民间借贷合同有效,双方应当依照合同约定履行义务。
(二)自然人从银行贷款后转贷牟利是否无效的认定问题
裁判依据:
《最高人民法院关于审理民间借贷案件适用法律若干问题的规定》第十四条
具有下列情形之一,人民法院应当认定民间借贷合同无效:
(一)套取金融机构信贷资金又高利转贷给借款人,且借款人事先知道或者应当知道的;
(二)以向其他企业借贷或者向本单位职工集资取得的资金又转贷给借款人牟利,且借款人事先知道或者应当知道的;
(三)出借人事先知道或者应当知道借款人借款用于违法犯罪活动仍然提供借款的;
(四)违背社会公序良俗的;
(五)其他违反法律、行政法规效力性强制性规定的。
裁判标准:
出借人以自有房产向银行抵押贷款获得资金用于出借,与非金融机构法人或其他组织利用信贷配额转贷牟利不同,仍属于个人理财的一种方式,不属于扰乱金融秩序、损害社会公共利益的无效行为。
(三)出借人事先知道借款人借款用于赌博的问题
裁判依据:
《最高人民法院关于审理民间借贷案件适用法律若干问题的规定》第十四条
具有下列情形之一,人民法院应当认定民间借贷合同无效:
(一)套取金融机构信贷资金又高利转贷给借款人,且借款人事先知道或者应当知道的;
(二)以向其他企业借贷或者向本单位职工集资取得的资金又转贷给借款人牟利,且借款人事先知道或者应当知道的;
(三)出借人事先知道或者应当知道借款人借款用于违法犯罪活动仍然提供借款的;
(四)违背社会公序良俗的;
(五)其他违反法律、行政法规效力性强制性规定的。
裁判标准:
由借款人承担证明出借人事先知道或者应当知道借款人借款是用于从事赌博活动的举证责任。如借款人尽到了上述举证责任,应当依据《最高人民法院关于审理民间借贷案件适用法律若干问题的规定》第十四条第(三)项认定民间借贷合同无效。合同无效的法律后果是双方返还财产,并按照过错程度分担损失。处理此问题,应当注意与赌债不予保护的法律效果相区分。
五、民间借贷合同的履行问题
(一)借款人主张利息预先在本金中扣除的问题
裁判依据:
《中华人民共和国合同法》第二百条
借款的利息不得预先在本金中扣除。利息预先在本金中扣除的,应当按照实际借款数额返还借款并计算利息。
裁判标准:
双方约定按月支付利息,但借款人在收到出借人所借款项当日即向出借人转回部分款项,且该转款数额与双方当事人约定的月利息相当;或者出借人支付的借款本金低于双方在借款合同中约定的本金数额,出借人主张其余部分为现金支付,但没有证据予以证明的,均应当以实际支付的款项作为借款本金数额。
(二)约定利息的核算问题
裁判依据:
《最高人民法院关于审理民间借贷案件适用法律若干问题的规定》第二十六条
借贷双方约定的利率未超过年利率24%,出借人请求借款人按照约定的利率支付利息的,人民法院应予支持。
借贷双方约定的利率超过年利率36%,超过部分的利息约定无效。借款人请求出借人返还已支付的超过年利率36%部分的利息的,人民法院应予支持。
《最高人民法院关于审理民间借贷案件适用法律若干问题的规定》第三十条
出借人与借款人既约定了逾期利率,又约定了违约金或者其他费用,出借人可以选择主张逾期利息、违约金或者其他费用,也可以一并主张,但总计超过年利率24%的部分,人民法院不予支持。
裁判标准:
双方约定的利率未超过年利率24%,应按照合同约定的利率计付利息;
双方约定利息超过年利率24%但未超过36%,借款人按照合同约定已经支付的利息,不予抵扣本金。对于尚未支付的利息,借款人最高可按年利率24%的标准主张利息;
双方约定利息超过年利率36%,借款人已还利息中超出年利率36%的部分应当从支付之日起抵扣本金。对于尚未支付的利息,借款人最高可按年利率24%的标准主张利息;
借款合同中约定的逾期利率、违约金及其他费用总计超过年利率24%的,超出部分不予支持。但应当注意的是,因诉讼产生的律师费、财产保全担保费以及诉讼费等因债务人未及时清偿债务而导致债权人为实现债权所产生的合理费用,双方在借款合同中明确约定由借款人负担的,出借人可依据合同约定请求借款人支付相应的合理费用,不受总额不超过年利率24%的限制。支持的律师费、财产保全担保费数额应当限制在合理标准范围内。债权人支付该两项费用数额歧高的,即使提交了转账凭证、发票等证据,仍不予全额支持。律师费的合理标准可参照《广东省物价局、司法厅律师服务收费管理实施办理》的相关规定。
(三)借款期限内利息约定不明确的问题
裁判依据:
《最高人民法院关于审理民间借贷案件适用法律若干问题的规定》第二十五条
借贷双方没有约定利息,出借人主张支付借期内利息的,人民法院不予支持。
自然人之间借贷对利息约定不明,出借人主张支付利息的,人民法院不予支持。除自然人之间借贷的外,借贷双方对借贷利息约定不明,出借人主张利息的,人民法院应当结合民间借贷合同的内容,并根据当地或者当事人的交易方式、交易习惯、市场利率等因素确定利息。
《最高人民法院关于审理民间借贷案件适用法律若干问题的规定》第三十一条
没有约定利息但借款人自愿支付,或者超过约定的利率自愿支付利息或违约金,且没有损害国家、集体和第三人利益,借款人又以不当得利为由要求出借人返还的,人民法院不予支持,但借款人要求返还超过年利率36%部分的利息除外。
《中华人民共和国合同法》第一百九十七条
借款合同采用书面形式,但自然人之间借款另有约定的除外。
借款合同的内容包括借款种类、币种、用途、数额、利率、期限和还款方式等条款。
《中华人民共和国合同法》第三十六条
法律、行政法规规定或者当事人约定采用书面形式订立合同,当事人未采用书面形式但一方已经履行主要义务,对方接受的,该合同成立。
裁判标准:
借贷双方为自然人,借款合同中未对借款利息进行约定,出借人主张利息,不予支持。但出借人能够提供证据证明双方对借款利率做了口头约定并且借款人实际上按照约定的利率标准、有规律性的支付利息的,应当认定双方实际上约定了借款利息,而不应仅仅局限于书面合同的内容。
非自然人之间的借贷,原则上要求以书面形式订立,利息标准也应当在合同中明确约定。双方对借贷利息约定不明的,人民法院应当结合民间借贷合同的内容,并根据当地或者当事人的交易方式、交易习惯、市场利率等因素确定利息。
(四)逾期利息约定不明确及计算复利的问题
裁判依据:
《最高人民法院关于审理民间借贷案件适用法律若干问题的规定》第二十八条
借贷双方对前期借款本息结算后将利息计入后期借款本金并重新出具债权凭证,如果前期利率没有超过年利率24%,重新出具的债权凭证载明的金额可认定为后期借款本金;超过部分的利息不能计入后期借款本金。约定的利率超过年利率24%,当事人主张超过部分的利息不能计入后期借款本金的,人民法院应予支持。
按前款计算,借款人在借款期间届满后应当支付的本息之和,不能超过最初借款本金与以最初借款本金为基数,以年利率24%计算的整个借款期间的利息之和。出借人请求借款人支付超过部分的,人民法院不予支持。
《最高人民法院关于审理民间借贷案件适用法律若干问题的规定》第二十九条
借贷双方对逾期利率有约定的,从其约定,但以不超过年利率24%为限。
未约定逾期利率或者约定不明的,人民法院可以区分不同情况处理:
(一)既未约定借期内的利率,也未约定逾期利率,出借人主张借款人自逾期还款之日起按照年利率6%支付资金占用期间利息的,人民法院应予支持;
(二)约定了借期内的利率但未约定逾期利率,出借人主张借款人自逾期还款之日起按照借期内的利率支付资金占用期间利息的,人民法院应予支持。
裁判标准:
债权人主张逾期利息或主张按约定计算复利的,均不得超出以最初借款本金为基数,以年利率24%计算的整个借款期间的利息之和。未约定逾期利率或者约定不明的,按照《最高人民法院关于审理民间借贷案件适用法律若干问题的规定》第二十九条第二款的规定处理。
偿还部分款项后,又重新出具债权凭证的情形下,本金和利息上限如何计算的问题
实践中处理民间借贷案件,往往出现借贷双方之间就借款关系存在多笔资金往来,借款期间的借款金额发生变动的情况。在这种情况下,如何认定本息和利息上限
举例说明如下:
案例一:甲乙双方签订借款协议一,甲为出借人,乙为借款人,约定借款金额100万元,约定年利率24%,借款期限1年。1年期满后,借款人乙只向出借人甲偿还了50万元,甲乙双方签订借款协议二,约定借款金额为74万元,年利率仍为24%,借款期限为1年;1年期满后,甲乙双方再次签订借款协议三,约定借款金额为91.76万元(上期本金74万及上一借款期限内的利息17.76万),年利率24%,借款期限1年;到期后,甲请求乙偿还本金91.76万元以及利息22.02万元,共计113.78万元。
在此案例中,如双方在借款协议二中明确约定了乙偿还50万元的性质为偿还本金,则按如下方式核算本息:第一个借款期限的借款100万元,最高合法使用成本年息24%,已经体现为应付利息24万元。该24万元利息如再计算利息,势必导致资金成本高出法定标准,因此该24万元不应再继续计算利息。第二期的借款利息应当以50万元为本金计算,一年的利息为12万。以此类推,第三期的借款利息同样只能以50万元本金计算,一年的利息为12万元。到期后,乙应当向甲偿还本金50万元和利息48万元,共计98万元。
如双方并未约定乙偿还50万元的性质,应当按照先息后本的方式核算本息,具体计算如下:偿还的50万元中24万元应认定为偿还到期利息,剩余26万元视为偿还本金,则借款协议二约定的借款金额74万元均为本金。此后两年期利息均应当以74万元为本金,按年利率24%计算利息。到期后,乙应当向甲偿还本金74万元和利息35.52万元,共计109.52万元。
案例二:甲乙双方签订借款协议一,甲为出借人,乙为借款人,约定借款金额100万元,约定年利率24%,借款期限1年。1年期满后,借款人乙无力偿还,再次向甲借款124万元,约定年利率24%,重新签订了借款协议二。甲依约向乙支付124万元。乙收款后,当即将该笔款项偿还给甲,用于清偿借款协议一的全部借款本息,借款协议一履行清偿完毕。借款协议二到期后,甲要求乙按照本金124万元、年利率24%计算利息(到期本息合计153.76万元,最初本金100万的两年期利息折算为年息26.88%)。
上述情况为借贷双方通过资金走账的方式规避复利上限年息24%的行为。虽然从形式上看是借贷双方履行完毕借款协议一后,重新订立了新的借贷关系,但事实上还是将第一期借款的利息计入第二期借款的本金,并按照24%的年利率继续计算利息,违反了《最高人民法院关于审理民间借贷案件适用法律若干问题的规定》第二十八条第二款的规定。在当事人之间存在多次多笔借款、“借新还旧”的情况下,应当查明实际的资金出借情况,严格依法计算利息。对于“借新还旧”的具体细节以及偿还本金、利息的具体数额,应由债务人承担举证责任。如经审查认定存在“套路贷”的违法事实,应当移送公安机关处理。
六、夫妻共同债务的认定问题
裁判依据:
《最高人民法院关于审理涉及夫妻债务纠纷案件适用法律有关问题的解释》第一条
夫妻双方共同签字或者夫妻一方事后追认等共同意思表示所负的债务,应当认定为夫妻共同债务。
《最高人民法院关于审理涉及夫妻债务纠纷案件适用法律有关问题的解释》第二条
夫妻一方在婚姻关系存续期间以个人名义为家庭日常生活需要所负的债务,债权人以属于夫妻共同债务为由主张权利的,人民法院应予支持。
《最高人民法院关于审理涉及夫妻债务纠纷案件适用法律有关问题的解释》第三条
夫妻一方在婚姻关系存续期间以个人名义超出家庭日常生活需要所负的债务,债权人以属于夫妻共同债务为由主张权利的,人民法院不予支持。但债权人能够证明该债务用于夫妻共同生活、共同生产经营或者基于夫妻共同意思表示的除外。
裁判标准:
一、所涉借款合同虽然仅有借款人个人签名,但该借款合同签订时借款人与其配偶处于夫妻关系存续期间,且有证据证明借款人配偶事后已对借款合同作出追认。该追认及对所负债务共同承担的意思表示,可通过明示或暗示的行为方式予以表达,不应当局限于借款人配偶出具书面的借款确认文件。比如,借款人配偶自愿代为偿还部分借款的,亦作为认定借款人配偶追认涉案债务并愿意共同承担的依据。
二、所涉借款合同虽然仅有借款人个人签名,但该借款合同签订时借款人与其配偶处于夫妻关系存续期间,且系为家庭日常生活需要,借款人请求由借款人及其配偶共同偿还,符合法律规定,应予支持。对于认定“家庭日常生活需要”的标准,应当结合借款金额与债务人经济能力的对比关系、借款人收到借款后的钱款去向、有无家庭日常生活需要的大额支出等情况,由审判人员作出判定。
三、所涉借款合同仅有借款人个人签名,涉案借款合同签订时借款人与其配偶虽处于夫妻关系存续期间,但涉案借款金额及用途明显超出家庭日常生活需要,且出借人并未提交充分有效的证据证明借款人将该借款用于夫妻共同生活、共同生产经营的,出借人主张涉案借款系借款人及其配偶的共同债务的,不予支持。
七、民间借贷行为涉嫌刑事犯罪问题
(一)民间借贷本身涉嫌非法集资犯罪的处理
裁判依据:
《最高人民法院关于审理民间借贷案件适用法律若干问题的规定》第五条
人民法院立案后,发现民间借贷行为本身涉嫌非法集资犯罪的,应当裁定驳回起诉,并将涉嫌非法集资犯罪的线索、材料移送公安或者检察机关。
公安或者检察机关不予立案,或者立案侦查后撤销案件,或者检察机关作出不起诉决定,或者经人民法院生效判决认定不构成非法集资犯罪,当事人又以同一事实向人民法院提起诉讼的,人民法院应予受理。
裁判标准:
借款人提交的有关公安机关作出的立案决定书等证据显示本案所涉民间借贷行为本身已涉嫌非法集资犯罪,依法应当驳回起诉。
人民法院在案件的审理过程中发现民间借贷行为本身涉嫌非法集资犯罪的,应当驳回起诉并移送公安或者检察机关。
(二)涉嫌犯罪的行为与民间借贷不属于同一事实的处理
裁判依据:
《最高人民法院关于审理民间借贷案件适用法律若干问题的规定》第六条
人民法院立案后,发现与民间借贷纠纷案件虽有关联但不是同一事实的涉嫌非法集资等犯罪的线索、材料的,人民法院应当继续审理民间借贷纠纷案件,并将涉嫌非法集资等犯罪的线索、材料移送公安或者检察机关。
裁判标准:
人民法院在案件的审理过程中发现犯罪线索的,但涉嫌犯罪行为本身不是民间借贷行为,亦非民间借贷行为不可或缺的组成部分,应当继续审理本案民间借贷纠纷,同时将犯罪线索、材料移送公安或检察机关。
(三)借贷行为涉嫌犯罪的合同是否当然无效的认定问题
裁判依据:
《最高人民法院关于审理民间借贷案件适用法律若干问题的规定》第十三条
借款人或者出借人的借贷行为涉嫌犯罪,或者已经生效的判决认定构成犯罪,当事人提起民事诉讼的,民间借贷合同并不当然无效。人民法院应当根据合同法第五十二条、本规定第十四条之规定,认定民间借贷合同的效力。
担保人以借款人或者出借人的借贷行为涉嫌犯罪或者已经生效的判决认定构成犯罪为由,主张不承担民事责任的,人民法院应当依据民间借贷合同与担保合同的效力、当事人的过错程度,依法确定担保人的民事责任。
裁判标准:
借款人或者出借人的借贷行为虽然构成犯罪,但案件并不存在合同法第五十二条及民间借贷司法解释第十四条规定的无效情形,双方签订的民间借贷合同仍为有效。
借款人或者出借人的借贷行为构成犯罪,且双方签订的民间借贷合同存在合同法第五十二条及民间借贷司法解释第十四条规定的无效情形,该民间借贷合同无效。有关担保合同因主合同无效亦应认定为无效。担保人无过错的,担保人不承担责任;担保人有过错的,担保人承担民事责任的部分,不应超过债务人不能清偿部分的三分之一。
来源:深圳中院
微信扫一扫