
民法典时代的担保体系初探
作者:陈炜
前言:担保体系是社会信用体系的重要组成部分,是市场经济主体用于管理和分散信用风险的重要手段,是现代经济持续健康发展的重要保障。《民法典》从明年1月1日起开始实施,届时随着原有的《担保法》和《物权法》的同时废止,现有的在《担保法》和《物权法》及相关司法解释基础上建立起来的担保体系也将随之发生改变。这会对经济活动产生全面且深刻的影响。
本文以《民法典》中 “物权编”中的“担保物权分编”、“合同编”中的“保证合同章”以及其他涉及担保的条款规定为基础,与《担保法》、《物权法》中的相关法律规定进行对比基础上,对《民法典》中规定的担保体系作一个初步探究。
一、担保体系的构成
所谓担保体系是指:在经济活动中,债权人为保障其债权的实现而可以依法设定的所有担保方式的总称。《民法典》规定的担保体系由保证、抵押权、质权、留置权、定金担保和其他具有担保功能的合同等担保方式组成。
1、保证是指:为保障债权的实现,保证人和债权人约定,当债务人不履行到期债务或者发生当事人约定的情形时, 保证人履行债务或者承担责任。
2、抵押权是指:为担保债务的履行,抵押人将其有权处分的财产不转移占有、抵押给债权人(即抵押权人);当债务人不履行到期债务或者发生当事人约定的实现抵押权的情形,债权人有权就该抵押财产处置所得价款优先受偿的权利。
3、质权是指:为担保债务的履行,出质人将其有权处分的动产转移占有或有权处分的权利、出质给债权人(即质权人);当债务人不履行到期债务或者发生当事人约定的实现质权的情形,债权人有权就该质押动产或权利处置所得价款优先受偿的权利。
4、留置权是指:债务人不履行到期债务,债权人(即留置权人)可以留置已经合法占有的债务人的动产,在超过一定期限仍未得到清偿时依法处置留置财物,从价款中优先受偿的权利。
5、定金担保是指:指合同一方当事人以一定的金钱来保证债的履行的担保。
6、其他担保是指:上述担保方式以外,其他具有担保功能的合同。
二、保证
保证的要素包括:保证人、保证的形式、保证方式、保证责任范围和期间、保证责任免除和影响事由、诉讼时效、追偿权等。在此根据《民法典》的规定,对保证担保的要素作简要分析:
(一)保证人
《民法典》只规定了不得作为保证人的主体范围;也就是说除了《民法典》规定的不得作为保证人的主体外,其他具有行为能力的民事主体都可以作为保证人。
《民法典》规定的不得作为保证人的主体有:机关法人(可以在经国务院批准的为使用外国政府或者国际经济组织贷款进行转贷作为保证人),以公益为目的的非营利法人、非法人组织。
(二)保证的形式
1、保证人和债权人单独订立的书面合同;
2、主债权债务合同中的保证条款;
3、保证人单方以书面形式向债权人作出的保证意思表示。
(三)保证的方式
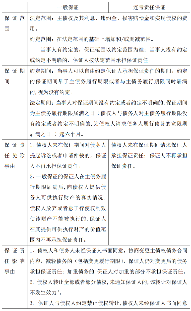
保证分为一般保证和连带责任保证。
1、一般保证
一般保证是指债务人不能履行债务时,方由保证人承担向债权人偿还债务的保证方式。
一般保证的保证人享有先诉抗辩权,即在(i)主合同纠纷未经审判或者仲裁,并就债务人财产依法强制执行仍不能履行债务前,且(ii)不存在以下情形之一:
(a)债务人下落不明,且无财产可供执行;
(b)人民法院已经受理债务人破产案件;
(c)债权人有证据证明债务人的财产不足以履行全部债务或者丧失履行债务能力;
(d)保证人书面表示放弃本款规定的权利;有权拒绝向债权人承担保证责任。
2、连带责任保证
连带责任保证是指债务人不履行到期债务或者发生当事人约定的情形时,债权人可以要求保证人和债务人连带偿还债务,也可以单独要求保证人在其保证范围内承担偿还债务的保证方式。
从连带责任保证的定义就可以看出,连带责任保证的保证人是没有先诉抗辩权的。
3、当事人约定不明时的保证方式
《民法典》规定保证人和债权人对保证方式没有约定或者约定不明确的,保证人按照一般保证承担保证责任。
(四)保证范围、保证期间
为便于理解,将二种保证方式在保证范围、保证期间、保证责任免除和影响事由、诉讼时效、追偿权等方面的异同点列示如下:


(五)最高额保证
最高额保证是指:为保障一定期间连续发生的债权的实现,保证人和债权人约定,当债务人不履行到期债务或者发生当事人约定的情形时,保证人在最高债权额限度内履行债务或者承担责任。
最高额保证是一种特殊的保证形式,上述保证人、保证的形式、保证方式、保证责任范围、保证责任免除和影响事由、诉讼时效、追偿权等规定均适用于最高额保证。最高额保证与上述保证不同点在于:
1、最高额保证的债权确定期间是由债权人和保证人约定的“一定期间”。在最高额保证中保证人担保的债权是不确定的,因此最高额保证债权确定期间的起始点可以是债权人和保证人达成最高额保证合意前或后,但终止点必须是在达成合意后。
2、实践中,最高额保证中的最高债权额一般为最高额保证债权确认期间已经发生的债权和偿还债务的差额,并非指最高额保证期间已经到期的债权余额;这个最高债权额一般是指保证人承担的保证责任的数额,但可以由债权人和保证人自行约定按债务人未清偿债权本金的数额计算。
3、最高额保证的债权确定有几种情形:
(1)债权确定期间届满;
(2)债务人或保证人被宣告破产或者解散;
(3)没有约定债权确定期间或者约定不明确,自最高额保证成立之日起满二年后,债权人或保证人均请求确定债权。
三、抵押权
抵押权的要素包括:抵押财产、抵押人、抵押权的设立形式和时间、抵押权种类、抵押责任范围和期间、抵押责任免除和影响事由、诉讼时效、追偿权等。在此根据《民法典》的规定,对抵押担保的要素作简要分析:
(一) 抵押财产
《民法典》规定的可以用于设立抵押权的财产范围如下:
1、建筑物和其他土地附着物
以建筑物抵押的,该建筑物占用范围内的建设用地使用权一并抵押。未依据规定一并抵押的,未抵押的财产视为一并抵押。
2、建设用地使用权
以建设用地使用权抵押的,该土地上的建筑物一并抵押;但建设用地使用权抵押后,该土地上新增的建筑物不属于抵押财产。
乡镇、村企业的建设用地使用权不得单独抵押;以乡镇、村企业的厂房等建筑物抵押的,其占用范围内的建设用地使用权一并抵押。
未依据规定一并抵押的,未抵押的财产视为一并抵押。
3、海域使用权
4、生产设备、原材料、半成品、产品
企业、个体工商户、农业生产经营者可以将现有的以及将有的生产设备、原材料、半成品、产品抵押,债务人不履行到期债务或者发生当事人约定的实现抵押权的情形,债权人有权就抵押财产确定时的动产优先受偿。
上述抵押财产自下列情形之一发生时确定:
(1)债务履行期限届满,债权未实现;
(2)抵押人被宣告破产或者解散;
(3)当事人约定的实现抵押权的情形;
(4)严重影响债权实现的其他情形;
(5)正在建造的建筑物、船舶、航空器;
(6)交通运输工具;
(7)法律、行政法规未禁止抵押的其他财产。
《民法典》规定的禁止抵押的财产范围如下:
(1)土地所有权;
(2)宅基地、自留地、自留山等集体所有土地的使用权,但是法律规定可以抵押的除外;
(3)学校、幼儿园、医疗机构等为公益目的成立的非营利法人的教育设施、医疗卫生设施和其他公益设施;
(4)所有权、使用权不明或者有争议的财产;
(5)依法被查封、扣押、监管的财产;
(6)法律、行政法规规定不得抵押的其他财产。
除上述不可抵押的财产外的财产,均可抵押。
(二)抵押人
有权处分抵押财产的民事主体,包括债务人和第三方。
(三)抵押权的设立形式和时间
1、当事人应当采用书面形式订立抵押合同来设立抵押权。
抵押合同一般包括下列条款:
(1)被担保债权的种类和数额;
(2)债务人履行债务的期限;
(3)抵押财产的名称、数量等情况;
(4)担保的范围。
由于很多抵押权需要登记设立,从方便登记考虑,目前抵押合同基本采用纸质合同形式。
2、抵押物为建筑物和其他土地附着物、建设用地使用权、海域使用权以及正在建造的建筑物等不动产的,抵押权自办理抵押登记时设立。
抵押物为生产设备、原材料、半成品、产品和正在建造的船舶、航空器以及交通运输工具等动产抵押的,抵押权自抵押合同生效时设立。
(四)抵押权的效力
1、对抵押物的追及效力
(1)不动产抵押权,自设立起对抵押物具有追及效力。
(2)动产抵押权设立后,须经登记后方对抵押物具有追及效力;否则,不得对抗善意第三人。但登记后的动产抵押权,不得对抗在抵押人正常经营活动中已经支付合理价款并取得抵押财产的买受人。
524条第三人代为清偿权
2、物上代位权
抵押担保期间, 抵押财产毁损、灭失或者被征收等,抵押权人可以就获得的保险金、赔偿金或者补偿金等优先受偿。被担保债权的履行期限未届满的,也可以提存该保险金、赔偿金或者补偿金等。
3、抵押物孳息收取权
为实现抵押权致使抵押财产被人民法院依法扣押的,抵押权人有权自扣押之日起收取该抵押财产的天然孳息或者法定孳息(抵押权人需通知应当清偿法定孳息的义务人)。
4、抵押物价值减少时的提前清偿权
抵押人的行为足以使抵押财产价值减少的,抵押权人有权请求抵押人停止其行为;抵押财产价值减少的,抵押权人有权请求恢复抵押财产的价值,或者提供与减少的价值相应的担保。抵押人不恢复抵押财产的价值,也不提供担保的,抵押权人有权请求债务人提前清偿债务。
(五)抵押权的影响因素
1、抵押物租赁
抵押权设立前,抵押财产已经出租并转移占有的,原租赁关系不受该抵押权的影响。
抵押权设立后抵押财产出租的,该租赁关系不得对抗抵押权。
2、抵押物转让
抵押期间,除当事人另有约定外,抵押人可以转让抵押财产;抵押人应当及时通知抵押权人。抵押权人能够证明抵押财产转让可能损害抵押权的,可以请求抵押人将转让所得的价款向抵押权人提前清偿债务或者提存。
3、债权转让/债务转移
(1) 抵押权不得与债权分离而单独转让或者作为其他债权的担保。债权转让的,担保该债权的抵押权一并转让, 但是法律另有规定或者当事人另有约定的除外。
(2)第三人提供抵押物的情况下,未经抵押人书面同意,债权人允许债务人转移全部或者部分债务的,抵押人不再承担相应的担保责任。
4、抵押权处分
(1)抵押权人可以放弃抵押权或者抵押权的顺位。
(2)抵押权人与抵押人可以协议变更抵押权顺位以及被担保的债权数额等内容;抵押权的变更未经其他抵押权人书面同意的,不得对其他抵押权人产生不利影响。
(3)债务人以自己的财产设定抵押的,抵押权人放弃该抵押权、抵押权顺位或者变更抵押权的,其他担保人在抵押权人丧失优先受偿权益的范围内免除担保责任,但是其他担保人承诺仍然提供担保的除外。
(六)抵押权的实现方式
1、债务人不履行到期债务或者发生当事人约定的实现抵押权的情形,债权人可以与抵押人协议以抵押财产折价或者以拍卖、变卖该抵押财产所得的价款优先受偿。协议损害其他债权人利益的,其他债权人可以请求人民法院撤销该协议。抵押财产折价或者变卖的,应当参照市场价格。
2、抵押权人与抵押人未就抵押权实现方式达成协议的,抵押权人可以请求人民法院拍卖、变卖抵押财产。
3、债权人在债务履行期限届满前,与抵押人约定债务人不履行到期债务时抵押财产归债权人所有的,只能依法就抵押财产优先受偿。
4、抵押财产折价或者拍卖、变卖的价款超过债权数额的部分归抵押人所有,不足部分由债务人清偿。
5、第三人作为抵押人承担担保责任后,有权向债务人追偿。
(七)抵押权的存续期间
抵押权的存续期间与担保的主债权的诉讼时效期间相一致,债权人未在主债权诉讼时效期间行使抵押权的,抵押权不受人民法院保护。
(八)最高额抵押权
最高额抵押权是指:为保障一定期间连续发生的债权的实现,抵押人向债权人约定,当债务人不履行到期债务或者发生当事人约定的情形时,债权人在约定的最高债权额限度内就抵押物优先受偿。
最高额抵押是一种特殊的抵押形式,上述抵押财产和抵押人、抵押权的设立形式和时间、抵押权的效力、抵押权的影响因素、抵押权的实现方式及存续期间等规定均适用于最高额抵押。最高额抵押与一般抵押不同点在于:
1、最高额抵押的债权确定期间是由债权人和抵押人约定的“一定期间”。在最高额抵押中抵押物担保的债权是不确定的,因此最高额抵押债权确定期间的起始点可以在最高额抵押权设立前,将已经存在的债权纳入担保范围,但终止点必须是在达成合意后。
2、实践中,最高额抵押中的最高债权额一般为最高额抵押债权确认期间已经发生的债权和偿还债务的差额,并非指债权确认期间已经到期的债权余额;这个最高债权是抵押权人可以从抵押物处置款项中优先受偿的数额,可以由债权人和抵押人自行约定是债务人未清偿债权本金的数额计算,或是担保范围内的全部责任数额。
3、最高额抵押的债权确定有几种情形:
(1)约定的债权确定期间届满;
(2)没有约定债权确定期间或者约定不明确,抵押权人或者抵押人自最高额抵押权设立之日起满二年后请求确定债权;
(3)新的债权不可能发生;
(4)抵押权人知道或者应当知道抵押财产被查封、扣押;
(5)债务人、抵押人被宣告破产或者解散;
(6)法律规定债权确定的其他情形。
4、最高额抵押担保的债权确定前,部分债权转让的,最高额抵押权不得转让,当事人另有约定的除外。
四、质权
质权的要素包括:质押财产、出质人、质权的设立形式和时间、质权种类、质押责任范围和期间、质押责任免除和影响事由、诉讼时效、追偿权等。在此根据《民法典》的规定,对质押担保的要素作简要分析:
(一)质押财产
质押财产包括动产和权利。
1、《民法典》规定的可以用于设立质权的动产财产范围如下:
法律、行政法规未禁止转让的动产
2、《民法典》规定的可以用于设立质权的权利范围如下:
(1)汇票、本票、支票;
(2)债券、存款单;
(3)仓单、提单;
(4)可以转让的基金份额、股权;
(5)可以转让的注册商标专用权、专利权、著作权等知识产权中的财产权;
(6)现有的以及将有的应收账款;
(7)法律、行政法规规定可以出质的其他财产权利。
(二)出质人
有权处分质押动产或质押权利的民事主体,包括债务人和第三方。
(三)质权的设立形式和时间
1、质权的设立形式
当事人应当采用书面形式订立质押合同来设立质权。
质押合同一般包括下列条款:
(1)被担保债权的种类和数额;
(2)债务人履行债务的期限;
(3)质押财产的名称、数量等情况;
(4)担保的范围;
(5)质押财产交付的时间、方式。
2、质权的设立时间
(1)动产质权
质押物为动产的,质权自质押权交付时设立。
(2)权利质权
以汇票、本票、支票出质的,质权以票据背书给质权人并在票据上记载“质押”字样时设立。
以债券、存款单、仓单、提单出质的,质权自权利凭证交付质权人时设立;没有权利凭证的,质权自办理出质登记时设立。
以基金份额、股权、应收账款以及注册商标专用权、专利权、著作权等知识产权中的财产权出质的,质权自办理出质登记时设立。
(四)质权的效力
债权人除了对质押财产享有优先受偿的权利外,还享有以下权利:
1、物上代位权
质押担保期间, 质押财产毁损、灭失或者被征收等,质权人可以就获得的保险金、赔偿金或者补偿金等优先受偿。被担保债权的履行期限未届满的,也可以提存该保险金、赔偿金或者补偿金等。
2、质押动产的孳息收取权
质权人有权收取质押财产的孳息;孳息应当先充抵收取孳息的费用。
3、质押财产价值减少时的质押财产处置权
因不可归责于质权人的事由可能使质押财产毁损或者价值明显减少,足以危害质权人权利的,质权人有权请求出质人提供相应的担保;出质人不提供的,质权人可以拍卖、变卖质押财产,并与出质人协议将拍卖、变卖所得的价款提前清偿债务或者提存。
4、质押权利转让或处置的决定权
基金份额、股权或应收账款出质后,经质权人同意后方可转让;转让所得的价款,应当向质权人提前清偿债务或者提存。
知识产权中的财产权出质后,经质权人同意后转让或者许可他人使用;转让或者许可他人使用出质的知识产权中的财产权所得的价款,应当向质权人提前清偿债务或者提存。
(五)质权的影响因素
1、债权转让/债务转移
(1) 质权不得与债权分离而单独转让或者作为其他债权的担保。债权转让的,担保该债权的质权一并转让, 但是法律另有规定或者当事人另有约定的除外。
(2)第三人提供质押财产的情况下,未经出质人书面同意,债权人允许债务人转移全部或者部分债务的,出质人不再承担相应的担保责任。
2、质权处分
(1)质权人可以放弃质权。
(2)债务人以自己的财产设定质权的,质权人放弃该质权、质权顺位或者变更质权的,其他担保人在质权人丧失优先受偿权益的范围内免除担保责任,但是其他担保人承诺仍然提供担保的除外。
3、质押财产的保管
质权人负有妥善保管质押财产的义务;因保管不善或未经出质人同意转质致使质押财产毁损、灭失的,质权人应当承担赔偿责任。
质权人在质权存续期间,未经出质人同意,擅自使用、处分质押财产,造成出质人损害的, 应当承担赔偿责任。
质权人的行为可能使质押财产毁损、灭失的,出质人可以请求质权人将质押财产提存,或者请求提前清偿债务并返还质押财产。
债务人履行债务或者出质人提前清偿所担保的债权的,质权人应当返还质押财产。
(六)质权的实现方式
1、债务人不履行到期债务或者发生当事人约定的实现质权的情形,债权人可以与出质人协议以质押财产折价或者以拍卖、变卖该质押财产所得的价款优先受偿。质押财产折价或者变卖的,应当参照市场价格。
2、汇票、本票、支票、债券、存款单、仓单、提单的兑现日期或者提货日期先于主债权到期的,质权人可以兑现或者提货,并与出质人协议将兑现的价款或者提取的货物提前清偿债务或者提存。
3、质权人与出质人未就质权实现方式达成协议的,质权人可以请求人民法院拍卖、变卖质押财产。
4、债权人在债务履行期限届满前,与出质人约定债务人不履行到期债务时质押财产归债权人所有的,只能依法就质押财产优先受偿。
5、出质人可以请求质权人在债务履行期限届满后及时行使质权,质权人不行使的,出质人可以请求人民法院拍卖、变卖质押财产;因质权人怠于行使权利造成出质人损害的,由质权人承担赔偿责任。
6、质押财产折价或者拍卖、变卖的价款超过债权数额的部分归出质人所有,不足部分由债务人清偿。
7、第三人作为出质人承担担保责任后,有权向债务人追偿。
(七)质权的存续期间
质权的存续期间与担保的主债权的诉讼时效期间相一致,债权人未在主债权诉讼时效期间行使质权的,质权不受人民法院保护。
(八)最高额质权
最高额质权是指:为保障一定期间连续发生的债权的实现,出质人向债权人约定,当债务人不履行到期债务或者发生当事人约定的情形时,债权人在约定的最高债权额限度内就质押财产优先受偿。
最高额质押是一种特殊的质押形式,上述质押财产和出质人、质权的设立形式和时间、质权的效力、质权的影响因素、质权的实现方式及存续期间等规定均适用于最高额质押。
最高额抵押的债权确定期间、最高债权额、最高额质押的债权确定情形和最高额质押担保的债权转让等方面的规定,参照最高额抵押的规定。
五、留置权
留置权属于法定担保物权,依据法律的规定发生,无需签订担保合同。
留质权的要素包括:留质财产、留置权人、留置权的成立要件、留置权的效力和留置权的消灭等。在此根据《民法典》的规定,对留置权的要素作简要分析:
(一)留置财产
只有属于债务人且为债权人合法占有的动产,才属于留置财产。
(二)留置权人
留置权人是指债务清偿期已届满且合法占有留置财产的债权人。
(三)留置权的成立要件
1、依《民法典》之规定,留置权成立,需具备以下要件:
(1)债权人须合法占有债务人动产。
债权人须合法占有债务人动产,是留置权成立及存续的前提条件。
债权人占有债务人的财产的方式可以是直接占有,也可以是间接占有。
债权人合法占有债务人交付的动产时,不知道债务人无处分该动产的权利;债权人仍可以依法享有留置权。
(2)债权已届清偿期。
债权人虽占有债务人的动产,但在债权尚未届清偿期时,因此时尚不发生债务人不履行债务的问题,如债权人交付或返回所占有标的物的义务已届履行期的,债权人不能行使留置权;债权人能够证明债务人无支付能力的除外。只有在债权已届清偿期,债务人仍不履行债务时,债权人才可以留置债务人的动产。
(3)占有的动产与债权属于同一法律关系。但企业之间留置不受同一法律关系之限制。
留置权中的债权与占有动产的取得是基于同一法律关系,如《民法典》明文规定的保管合同、货运合同、承揽合同、仓储合同和行纪合同等合同债权中可以成立;只要符合留置权的法定构成要件,除法律明确规定不得留置或者当事人约定不得留置外,均可留置。
2、妨碍留置权成立的情形
即使具备了上述三个条件,如果存在妨碍留置权成立的情形,留置权仍不能成立。妨碍留置权成立的情形有以下几项:
(1)当事人约定排除留置权的适用。
留置权是一种财产权,允许当事人约定排除其适用。
(2)留置财产违背公序良俗的。
根据《民法典》的规定:民事主体从事民事活动,不得违反法律,不得违背公序良俗。违背公序良俗的民事法律行为无效。
(3)留置财产与债权人所承担的义务相抵触。
(四)留置权的效力
1、留置担保的范围包括主债权及利息、违约金、损害赔偿金、留置物保管费用和实现留置权的费用。
2、留置财产为可分物的,留置财产的价值应当相当于债务的金额。
3、在担保范围内,就留置财产折价抵偿或拍卖、变卖留置财产所得的价款优先受偿。
4、留置权人有权收取留置财产的孳息。所收取的孳息应当先充抵收取孳息的费用。
5、留置权人负有妥善保管留置财产的义务,因保管不善致使留置财产毁损、灭失的,应当承担赔偿责任。
(五)留置权的行使
1、留置权成立后,留置权人与债务人应当约定债务履行期限;没有约定或者约定不明确的,留置权人应当给债务人六十日以上履行债务的期限,但是鲜活易腐等不易保管的动产除外。
2、债务人逾期未履行的,留置权人可以与债务人协议以留置财产折价,也可以就拍卖、变卖留置财产所得的价款优先受偿。
3、债务人可以请求留置权人在债务履行期限届满后行使留置权;留置权人不行使的;债务人可以请求人民法院拍卖、变卖留置财产。
4、留置财产折价或者拍卖、变卖后,其价款超过债权数额的部分归债务人所有,不足部分由债务人清偿。
5、留置财产折价或者变卖的,应当参照市场价格。
(六)留置权的消灭
1、债务被清偿。
2、留置权人对留置财产丧失占有。
3、留置权人接受债务人另行提供担保的。
六、定金担保
定金担保的要素包括:定金担保的设定人、留置权人、留置权的成立要件、留置权的效力和留置权的消灭等。在此根据《民法典》的规定,对留置权的要素作简要分析:
(一)定金担保的设定人
定金担保的设定人限于被担保的主合同的当事人,定金担保不得由合同债务人以外的第三人设定。债务人以外的第三人为担保合同债务的履行,而向定金担保的主合同债权人给付定金的,不发生定金担保的效力。
(二)定金担保的设立
1、定金担保限于合同债务的履行担保。
双务合同的当事人互负对待给付义务,任何一方当事人为担保自己的债务的履行,均可以向对方给付定金。单务合同的债务人,为担保自己债务的履行,也可以向债权人给付定金。
2、当事人明确约定给付的款项性质属于定金。
3、定金的数额由当事人约定,但不得超过主合同标的额的百分之二十,超过部分不产生定金的效力。
4、定金担保从实际交付定金之时起成立,实际交付的定金数额多于或者少于约定数额的, 视为变更约定的定金数额。
(三)定金担保的效力
1、定金对主合同当事人双方均有担保效果。
定金担保成立后,其担保效力不限于担保定金给付人履行债务,而且包括担保定金接受人履行对待给付义务。给付定金的一方不履行债务或者履行债务不符合约定,致使不能实现合同目的的,无权请求返还定金;收受定金的一方不履行债务或者履行债务不符合约定,致使不能实现合同目的的,应当双倍返还定金。
2、定金具有预先支付的作用。
当合同履行后,支付定金的一方有权收回定金,或者折抵价款。在后一种情况下,定金起到了预先支付的作用。
七、其他担保方式
根据《民法典》第三百八十八条的规定,除上述抵押权、质权、留置权和定金担保外 ,当事人可以通过订立其他具有担保功能的合同来设立可以设立担保物权。
(一)让与担保
1、定义
让与担保是指:债务人或者第三人为担保债务人债务的履行,将担保标的物的所有权或者其他权利转让给债权人。当债务清偿后,标的物应返还给债务人或者第三人;当债务人不履行债务时,债权人有权就该财产优先受偿。
2、特点
(1)让与担保的担保标的物可以是动产、不动产或其他财产权利。
担保标的物不能属于《民法典》规定的禁止抵押或质押的财产范畴。
(2)为了担保债务的履行,债务人或者第三人将所有权属于自己的担保标的物转让在债权人名下。
让与担保与抵押权、留置权、质权等担保物权关键的区分点在于担保标的物的所有权是否发生了转移。
(3)担保标的物过户在债权人的名下,但在债务人的履行期限到来之前,债权人无权将该标的物进行处分。债务人到期清偿债务的,债权人应将担保标的物返还给债务人或第三人;未经登记的,不得对抗善意第三人。
(4)债权人只是担保标的物形式上的所有人,债务人到期没有清偿债务,债权人无权请求确认担保标的物归其所有的。当债务人没有按约定清偿到期债务时,债权人可以参照法律关于担保物权的规定对财产拍卖、变卖、折价优先偿还其债权的。因债务人到期没有清偿债务,债务人或者第三人有权请求对该财产拍卖、变卖、折价偿还债务人所欠债权人合同项下债务的。
(二)所有权保留
1、定义
所有权保留是指:在转移标的物所有权的合同中,根据当事人的约定,出卖人移转标的物的占有于买受人,但仍保留其对该标的物的所有权;待买受人支付部分或全部价款,或完成特定条件时,该标的物的所有权才发生移转的当事人约定。
2、特点
(1)所有权保留适用于所有转移标的物所有权的交易,包括买卖、易货交易等。
(2)所有权保留根据双方当事人的约定设立。出卖人对标的物保留的所有权,未经登记,不得对抗善意第三人。
(3)出卖人移转标的物的占有于买受人、标的物所有权转移于买受人前,买受人有未按照约定支付价款且经催告后在合理期限内仍未支付,未按照约定完成特定条件,将标的物出卖、出质或者作出其他不当处分等情形之一,造成出卖人损害的,出卖人有权取回标的物。
(4)出卖人可以与买受人协商取回标的物;协商不成的,参照适用担保物权的实现程序。
(5)出卖人取回标的物后,买受人在双方约定或者出卖人指定的合理回赎期限内消除出卖人取回标的物的事由的,可以请求回赎标的物。
买受人在回赎期限内没有回赎标的物,出卖人可以以合理价格将标的物出卖给第三人,出卖所得价款扣除买受人未支付的价款以及必要费用后仍有剩余的,应当返还买受人;不足部分由买受人补足。
(一) 融资租赁
1、融资租赁的担保功能
在融资租赁合同中,出租人对租赁物享有的所有权,承租人应当按照约定支付租金。承租人经催告后在合理期限内仍不支付租金的,或对租赁物采取处分行为的,出租人可以解除合同,收回租赁物。
2、特点
(1)融资租赁的标的物不能是无形资产。
(2)出租人对租赁物享有所有权;未经登记,不得对抗善意第三人。
(3)出租人可以解除合同、收回租赁物的情形:
i.承租人未按照约定支付租金且经催告后在合理期限内仍不支付租金的;
ii.承租人未经出租人同意,将租赁物转让、抵押、质押、投资入股或者以其他方式处分的。
八、担保物权的竞合
亦称为物的担保的竞合,是指在同一标的物上存在不同种类的担保物权,此时应以何类担保物权的效力优先的问题。
(一)标的物为不动产的
在不动产上可以设立的担保物权有抵押权、让与担保和融资租赁等不动产担保物权。同一不动产上设定两个及以上同种或不同种的不动产担保物权,该不动产拍卖、变卖所得的价款依照清偿顺序清偿:先清偿由第一清偿顺序的不动产担保物权;没有第一清偿顺序的不动产担保物权或清偿第一清偿顺序的不动产担保物权后剩余的款项, 由第二清偿顺序不动产担保物权清偿。
1、第一清偿顺序
办理登记的抵押权;办理登记的让与担保;融资租赁。
第一清偿顺序的多个不动产担保物权,按照登记的时间先后确定清偿顺序。
2、第二清偿顺序
未办理登记的抵押权,未办理登记的让与担保。
第二清偿顺序的多个不动产担保物权,按照债权比例清偿。
(二)标的物为动产的
在动产上可以设立的担保物权有留置权、抵押权、质权、所有权保留、让与担保和融资租赁等动产担保物权。同一动产上设定两个及以上同种或不同种的动产担保物权,该动产拍卖、变卖所得的价款依照下列规定顺序清偿:先清偿由清偿顺序在先的动产担保物权;没有在先的清偿顺序的动产担保物权或清偿在先清偿顺序的动产担保物权后剩余的款项,由后一清偿顺序不动产担保物权清偿;以此类推。
1、第一清偿顺序
留置权
2、第二清偿顺序
担保的主债权是动产抵押物的价款且在该标的物交付后十日内办理登记的动产抵押权,办理登记的动产所有权保留。
第二清偿顺序的多个动产担保物权,按照登记的时间先后确定清偿顺序。
3、第三清偿顺序
办理登记的其他动产抵押权,办理登记的动产融资租赁,已交付的动产质权。
第三清偿顺序的多个动产担保物权,按照登记/交付的时间先后确定清偿顺序。
4、第四清偿顺序
未办理登记的动产所有权保留。
5、第五清偿顺序
未办理登记的动产融资租赁。
6、第六清偿顺序
未办理登记的动产抵押权。
动产上设定多个未办理登记的动产抵押权的,按照债权比例清偿。
(三)财产权利
1、权利抵押
如建设用地使用权、海域使用权等权利上登记有多个抵押权的,按照登记的时间先后确定清偿顺序。
2、权利质押
(1)以汇票、本票、支票出质的,质权以票据背书给质权人并在票据上记载“质押”字样时设立。以有权利凭证的债券、存款单、仓单、提单出质的,质权自权利凭证交付质权人时设立。因此,以前述权利提供质押的出质人无法设立多个质权。
(2)没有权利凭证的债券、存款单、仓单、提单出质的,以基金份额、股权、应收账款以及注册商标专用权、专利权、著作权等知识产权中的财产权出质的;质权自办理出质登记时设立。因此以上述权利提供质押的出质人设立多个质权,按照登记的时间先后确定清偿顺序。
以上是笔者根据 “担保物权分编”和“合同编”中的“保证合同章”及其他相关规定,对《民法典》中的担保体系架构作出的粗疏解读。一己之见难免有所遗漏和错误,请大家谅解。希望本文能帮助大家在《民法典》时代能更好地运用各种担保措施,在经济活动中最大限度地降低交易风险、保护自己的合法利益。
作者:陈炜,律师,商事合规工作室
微信扫一扫


