
夫妻忠诚协议研究——基于理论和实务分析
针对目前司法实践关于财产给付型忠诚协议[1]效力认定以及处置规则的争议,本文在案例实证统计以及学界观点总结基础上,对忠诚协议问题进行分析研究,以期在理论探讨和司法实务中找到应对之法。
注释[1] 财产给付型忠诚协议是指即约定违反的忠诚义务的夫妻一方须给付对方一定金钱或财务的协议。以下无说明,忠诚协议均指财产给付型忠诚协议。
一、忠诚协议效力认定的实务分歧
笔者尝试收集全国范围在2015年至2019年五年间共63个司法裁判案例[2],剔除其中没有成为争议焦点的案例,共得到18个有效案例,欲通过实证统计方法,分析出当前法院对忠诚协议的审理现状。
注释[2] 案例来源与无讼案例,检索时间2019年5月20日,以“忠诚协议”为关键字检索,时间区间为2015年至2019年,共有63个案例,其中2019年0个,2018年11个,2017年5个,2016年20个,2015年27个。
(一)各地法院对忠诚协议的处置分析
1、法院处置方式
综合统计18个有效案例处置方式,基本可以为两个大类,四个小类,两大类分别为同居关系期间和夫妻关系期间订立的忠诚协议,四小类为:1、否定[3];2、有效;3、未处理[4];4、法律不干预,具体如下:
注释[3] 否定不是指法院对该类型忠诚协议作出无效的评价,而是认为此类忠诚协议属于道德范畴。
注释[4] 法院以当事人证据不足为由,不支持该项诉讼请求,未对忠诚协议效力问题作出处置。

从表2可以看出,法院裁判基本认为同居关系期间的忠诚义务属于道德范畴,不属于法律调整范围。从表3可以得出,在夫妻关系案例中,小一半案例对忠诚协议持有有效态度,多一半案例持非肯定态度,总体而言,各地法院对夫妻关系忠诚协议分歧较大,甚至一些法院搁置效力争议采取回避姿态。
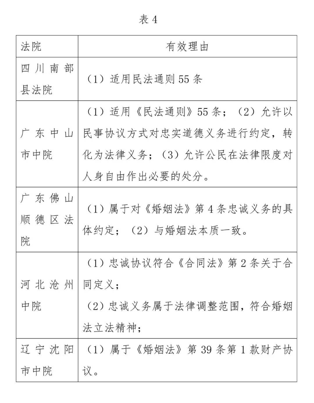
2、有效的原因总结
在5个有效态度夫妻关系忠诚协议中,法院认定有效的理由各异,具体如下:

根据表4的情况,5个案例的存在四种不同有效依据,甚至出现完全冲突的认定,表现为:(1)合同第2条与民法通则的55条矛盾;(2)忠诚义务为道德义务与法律义务的矛盾;(3)忠诚协议属于身份协议和财产协议的冲突。在处理结果方面,2个案件因证据不足,无法证明约定忠诚义务情形,不予支持,3个案件存在婚外情,完全支持了财产给付请求。
3、否定原因与财产分割处理
在3个否定案例中,均认为忠诚义务是属于道德范畴,忠诚协议不应作为双方民事权利义务的确定依据,但三个案件中均考虑到夫妻一方存在婚外情等过错情况,基于照顾无过错方和子女权益的原则,在财产分割时对无过错方予以照顾,酌定多分。
(二)实证观察结果的分析
1、忠诚义务的法律与道德属性分歧
在18个统计案件中,除6个未处理案件外,其他12个案件都存在对忠诚义务认定分歧,尤其是婚外情类型忠诚义务是属于法律还是道德调整范畴产生争议。
2、忠诚协议的身份与财产性质的冲突
从有效案例的认定结果看,存在《民法通则》及《婚姻法》与《合同法》使用的冲突,该冲突直接来源于《合同法》第2条第2款婚姻等身份关系协议,不适用合同法,适用其他法律的规定。
3、协议在忠诚义务两种性质领域的适用空间
笔者观察到各地法院除重点关注忠诚义务属法律还是道德调整以及合同法适用问题外,有部分法院注意到民事协议在夫妻忠诚义务领调整问题,在具体的考量情形中存在两种情形:一是在忠诚义务属于道德范畴,可否通过协议方式将其转化为具有法律约束力义务;二是归属法律义务情况下,忠诚义务是只能由法定方式调整,还是有协议约定的空间。
二、学界观点与争议总结
面对司法实务的分歧,学界至今出现四种学说,分别是不具法律效力说、有效说、两种法律关系说、自然债务说。内容上而言,四种学说均是围绕忠诚协议效力判断展开分析,试图在学理上找到更为周延合理的理论支撑。
辩证而言,不具法律效力说与有效说分歧更多是婚姻价值判断不同,前者更强调婚姻的伦理、情感以及道德属性,重在关注忠诚协议给婚姻带来的污染与异化,而后者则更关注婚姻的契约以及个人私权自治属性,侧重强调忠诚协议对婚姻维护和弱势保护等带来的积极作用。不同价值导向,对忠诚协议出现完全反向的效力判断。但考虑导致到实践中忠诚协议约定内容千差万异,尤其是当事人双方存在实际经济、抚养、养老以及居住等现实问题时,有效说和不具法律效力的普遍适用性是存在质疑的。
两种法律关系说,总体上是坚持在忠诚协议有效基础上,对协议内容进一步性质分析,对财产给付型忠诚协议而言,在司法适用效果上与有效说区别不大。自然债务说更是直接跳出效力判断的禁锢,在法律评价上采取沉默的态度,在法律效果上想要达成折中的效果,既要让司法保持谦抑又让司法对当事人意思保持一定回应,但自然债务最终实现仍取决过错方主动履行,对夫妻双方签订忠诚协议目的回应不足,尤其是没有考虑公平理念。
四种学说争议并没有跳脱司法实务对忠诚协议分歧的困惑,只不过是内容在逻辑上更加完整与周延。尤其面对协议在忠诚义务领域适用空间问题,并没有给出深入明确分析,在目前理论阐述中,更多围绕忠诚义务法律与道德属性、身份与财产性质上分析,事实上对这两个问题只是忠诚协议分析前提,在分清忠诚义务性质后,需进一步分析协议在忠诚协议相应法律与道德、身份与财产领域的适用空间问题。
三、意思自治在夫妻忠诚领域的扩张
(一)“婚外情”型忠诚义务道德属性不阻碍意思自治适用
我国《婚姻法》第4条虽然通过法律形式对夫妻间的忠实义务进行立法规定,但依据《婚姻法解释一》第3条当事人不得单独依据婚姻法第4条起诉的规定,《婚姻法》第4条本身不具备国家强制力要求当事人强制履行。显然《婚姻法》第4条规定的忠诚义务仅具备规范性特征,但具有强制力特征,不属于法律义务,但其中“有配偶者与他人同居”、“重婚”等违反忠诚义务的行为,已被《婚姻法》其他规定予以规制,具备国家强制力,而本文谈论的“婚外情”型忠诚义务未被法律具体规定,应属于道德义务。
而道德领域并非是意思自治限制禁区。在当事人契约内容没有违反强制法以及公序良俗的相关规则,意思自治是有其适用空间。由此,夫妻忠诚义务道德属性并不会阻碍意思自治对它的适用。
(二)意思自治在忠诚义务身份领域的扩张
一般传统婚姻法理论认为,婚姻法具有身份属性,在婚姻法调整中,人身关系占主导,财产关系依附于人身关系,而基于大部分身份关系的强制性,意思自治不能在身份领域的适用。[5]但随着现代社会的发展,基于婚姻契约观念强化、婚姻法契约立法开放以及社会客观婚外情规制需求,意思自治应允许在中忠诚义务身份领域的扩张。
注释[5] 何丽新:《婚姻法领域意思自治的扩张与限制》, 载陈苇主编 《家事法研究》 2006 年卷, 群众出版社, 2007,第28页。
1、婚姻契约观念的强化与立法开放
我国婚姻法学界通说认为婚姻法律关系本质是一种身份关系。[6]国外婚姻法理论更多认为婚姻是一种契约法律关系,更加强调夫妻间的自愿和平等价值观点,对夫妻生活给予更加自由的调整空间。从观念变化角度,中国传统文化对婚姻观念更加伦理和固化,随着我国经济发展,民众日渐参与到契约行为中,市场经济本质的契约自由和平等理念,也逐渐为接受和理解。正如英国法制史学家梅因所言:“所有进步社会的运动,到此为止,是一个从‘身份到契约’的运动”。[7]
注释[6] 杨大文:《亲属法》,法律出版社,1997年。
注释[7] (英)梅因:《古代法》,沈景一译,商务印书馆,1959年,第112页。
观察现行婚姻法,契约自治适用领域得到更多体现,婚姻法的发展也更呈现出开放自治的趋势。首先,婚姻法尊重结婚自愿,反对他人对婚姻缔结的干涉与强迫,强调婚姻缔结的平等和共同意思;其次,准许瑕疵婚姻的可撤销,尊重婚姻主体的选择权;再次,允许夫妻财产的自由处分,比如可以约定夫妻财产制离婚财产协议分割等;最后在离婚自由中,双方对抚养、解除婚姻关系等方面自治体现。总体而言,意思自治在《婚姻法》中适用范围在不断扩大。
2、忠诚契约适用的客观需求
回顾我国《婚姻法》修改史,可以发现忠诚义务写入法律是基于中国离婚率增加的背景。根据2018年8月2日,民政部发布的《2017年社会服务发展统计公报》,2017 年中国依法办理离婚手续的共有 437.4 万对,比上年增长 5.2%,社会的离婚率自2010年的2‰逐年增长至2017年的3.2‰。另据民间“反第三者联盟”2011年发布的《中国第三者民间调查报告》显示,通过对离婚夫妻的抽样调查发现,近半数的夫妻关系解体是由于第三者的存在引起。[1]由此可见婚外情正逐渐成为中国社会婚姻杀手,基于此,婚姻法应当在立法层面逐步开放意思自治在忠诚义务领域的空间,在司法层面也应对忠诚协议保持更加积极的态度。
注释[8] 同上7,《反第三者联盟:向婚外情宣战》,载《法制周报》,2011年6月28日A1版。
四、忠诚协议裁判规则建议
夫妻忠诚协议效力分析更多是基于婚姻契约自治的价值理念的倾向选择,但面对司法实务忠诚协议案件呈现的复杂现实因素,无法做到合理处理规则,因此针对实务中关于忠诚协议效力实体法依据分歧,忠诚协议真实意思客观判断以及过高财产给付的是否调整问题,有必要予以回应。
(一)《民法总则》第143条统一适用
1、民事部门法的法律缺失
无论在司法实践中还是在学界讨论中,对忠诚协议效力法律依据出现多种争议,主要包括忠诚协议是否属于《合同法》第2条调整范围;《婚姻法》是否对忠诚协议存在适用空间;《侵权责任法》在配偶权侵权中适用,导致司法裁判法律依据出现巨大分歧。
如,忠诚协议是否属于《合同法》第2条调整问题。笔者认为,虽然忠诚协议没有对忠诚变更,但事实上已通过协议方式已经将原来属于道德领域忠诚义务加以法律约束力,创设形成具有法律强制力的忠诚义务。忠实协议本身应属于身份协议范畴,不属于《合同法》第2条调整范围。
再如,《婚姻法》第4条仅为倡导性条款。忠诚义务只有在具体法律进行规定,才有适用空间。在无国家强制力立法规制前,无《婚姻法》适用空间,更不属于《侵权责任法》第2条民事权益的范围。
2、《民法总则》第143条的适用
随着2017年10月1日《民法总则》生效,《民法通则》相关条款被《民法总则》取代适用。《民法总则》作为私法领域法最大公约数性质的规则集合,是私法普遍意义的一般法,按照“特别法优于一般法”法律适用基本规则,在特别法无法适用或者没有规定,可适用一般法的《民法总则》。忠诚协议在我国现行实证法背景下,存在部门法适用缺失,因此,《民法总则》第143条关于民事法律行为有效要件规定,可为忠诚协议效力提供实体上统一适用依据。
(二)忠诚协议订立规则
1、夫妻情感属性阻碍忠诚协议意思自治的法效判断
意思表示是法律行为具体法律工具,一般是指将欲发生法律效果之意思表示于外的行为。在当事人协议签订过程中,一般订立主体对所订立协议是否具有效力意思,是协议是否具备法律约束力的关键。
但是由于夫妻情感生活,具有情绪性、私密性、随意性特点,夫妻感情形成的忠诚协议容易受到夫妻情感特点的影响,对协议效果意思判断也会出现干扰。有学者认为“忠诚协议订立通常不具备足够的合同理性,虽然不否认在夫妻订立协议时存在冷静,但更多时候情感协议是一种情绪化的产物”。[9]虽然不能根据夫妻情感生活的情绪化特征全盘否定忠诚协议的效力,但至少可以说明夫妻间的情绪化关系会对协议订立人效力意思判断产生影响,法院作为第三方很难在事后对协议当时订立自愿状态进行判断。
注释[9] 陈信勇、沈凤丹:《基于自然债视角下的忠诚协议研究》,浙江树人大学学报,2014年7月,第84页。
2、引入第三方独立主体见证的判断规则
就民诉法一般规则而言,民事诉讼证明标准是达到高度盖然性标准,具体是指证明虽然没有达到法院对待事实确信只能如此的程度,但已经相信存在极大可能或非常可能如此的程度。[10]按一般效果意思外部特征判断,需要求当事人举证证明夫妻双方在订立协议足够理性,达成使法官形成“高度盖然”的内心确信。但是,由于夫妻间效果意思属于内心意思范畴,只能通过外部行为进行判断,加上夫妻间情绪化和私密性因素影响,一般按照书面协议或其他证据材料,很难排除夫妻情绪关系对协议订立的影响,进而认定忠诚协议有效。因此,笔者认为,基于夫妻忠诚协议订立的特殊情绪化身份,为排除夫妻身份影响,在具体判断认定需增加更多的外部行为特征。
具体而言,可以在协议订立时引入独立第三方主体对忠诚协议订立进行见证。当然为保证第三方见证主体的公平,公证,第三方见证主体依据回避原则进行确定。
注释[10] 张卫平:《民事诉讼法》,法律出版社,2016年第4版,第243页。
虽然引入第三方独立主体见证会增加夫妻忠诚协议订立时间和经济成本,但这种方式一方面可以留有夫妻冷静期,尤其在实践中出现的夫妻基于矛盾激情订立的忠诚协议,可以有时间让双方回归理性;另一方面,经济成本的增加,也可以让部分夫妻订立忠诚协议持更谨慎态度,避免忠诚协议订立随意性。
(三)基于比例原则的酌定调整
1、忠诚协议酌定调整的客观需要
由于本文实证统计年限偏短以及统计上误差,导致所得5个有效案件均有没有出现财产给付金额过高,法院酌定调整的情形。有学者基于2012年至2015年案例统计研究,发生部分案件法官在财产分割是运用其酌定权,对忠诚协议约定的内容进行调整,比如有法官认为一方出轨,夫妻财产全部归另一方所有的约定,过于严厉,故酌定予以调整。[11]一般在实务案例中出现,一方净身出户,同时需要承担抚养、养老等相关法定义务履行情况下,法院予以酌定调整财产给付金额,有其现实需求。
注释[11]叶試:《忠诚协议的司法实证研究》,法制与社会,2016年11月,第181页。
2、比例原则理念在忠诚协议的调整规则
比例原则一般属于公法上基本原则,它反对的是国家权力对个体的权利及自由造成过度干预,也反对国家权力过度介入私人的自由空间,但实质上它也体现一种适度、均衡的理念和思想,也可以对包括民法在内的整个法律秩序发生作用。[12]比例原则这种适度均衡理念,在忠诚协议中就是对不同价值的冲突均衡调整,主要基于过错方人身性质债务债权人利益保护以及过错方人格尊严维护。
前者是指过错方基于法律规定,对子女、父母等身份关系对他人承担专属过错方自身的债务,比如基于抚养关系、赡养关系等产生的抚养费、赡养费的债务。由于此类债务具有人身专属性、法律强制力以及论理道德属性,加上债务债权人相对订立主体而言,更具弱势,因此笔者建议在忠诚协议财产给付中,需要考虑过错方人身性质债务金额予以酌定调整。具体规则上,首先确定过错方履行此类债务过渡期;其次,衡量此类债务承担社会一般标准;最后得出过渡期内的债务金额,法院基于金额酌定调整。
后者是基于过错方做人所应当的基本尊严保护,主要为过错方在社会生存所承担的基本经济支出,具体规则上同样需要确定过渡期以及社会生存基本经济成本,法院基于所得金额进行调整。
注释[12] 郑晓剑:《比例原则在民法上的适用及展开》,中国法学,2016年第2期,第147页、第148页。
五、结论
针对困扰司法实务及学界多年的忠诚协议效力及法律适用争议,本文从案例实证统计入手,并总结现有学者对该问题的探讨观点基础上,发现司法实践与学界对夫妻忠诚协议分歧,核心是对意思自治是否适用忠诚义务领域适的争议,具体包括忠诚义务道德领域和身份领域的适用。
基于此,本文通过意思自治限制理由以及婚姻法契约强制价值倾向分析,认为意思自治可以在道德领域适用,并可在身份领域予以适当扩张,从而认定忠诚协议有效性。
在司法实务适用规则上,本文认为应当统一将《民法总则》第143条作为夫妻忠诚协议的实体法依据,明确高度盖然性外部特征标准作为协议真实订立一般判断标准,并主张增加第三方独立主体作为订立见证形式,同时要求法院基于比例均衡适度理念,在考量过错方人身性质债务债权人利益保护以及人格尊严维护基础上,对忠诚协议财产给付予以酌定调整。
该文原文获第五届杭州律师论坛家事分论坛三等奖。
作者:胡肖庆 律师,二级合伙人,民商事诉讼一部
微信扫一扫