公司分立申报要点及涉税风险
文/张通
并购重组对于许多律师来说是比较陌生的领域,盖因以下三个因素:一是非传统业务,大多数律师甚少接触;二是法律规定比较简单且较为原则性;三是站在企业角度,并购重组的核心问题是税务处理,而税法尽管也称“法”,但自成体系,就好比国外的牙医一样,要单独领执照,牙医诊所也不设立在医院里。故对于并购重组业务,反而是会计师、税务师参与度更高,有时甚至双方已经谈好了,再请律师拟定合同,连谈判都不需要律师参与,更毋宁说制定方案了。
在企业并购重组中,律师对于公司分立尤其比较陌生。一方面全国律协在2006年制定的《律师承办有限责任公司收购业务指引》中只有资产收购与股权收购,而企业并购重组除了股权转让、资产转让之外还包括合并、分立、资产划转、非货币性资产出资等方式。另一方面,《公司法》仅在第175条、第176条规定,公司分立其财产作相应的分割。公司分立前的债务由分立后的公司承担连带责任(与债权人另有约定除外)。最高院司法解释《关于审理与企业改制相关民事纠纷案件若干问题的规定》第13条进一步规定,分立的企业在承担连带责任后,各分立的企业间对原企业债务承担有约定的,按照约定处理;没有约定或者约定不明的,根据企业分立时的资产比例分担。
所谓分立,是指一家企业(被分立企业)将部分或全部资产分离转让给现存或新设的企业(分立企业),被分立企业股东换取分立企业的股权或非股权支付。分立包括两种类型,一种是被分立企业解散而成立两个以上的独立企业(新设分立);一种是被分立企业将部分部门、产品生产线、资产、业务等剥离出来,组成一个或几个新企业,而被分立企业在法律上仍然存在(存续分立)。
很多人把存续分立与母子公司混淆,但公司分立不是投资设立子公司。存续公司与分立后新设立的公司之间,既无公司内部的总分公司的管理关系,也不是企业集团中成员相互间控股或参股的关系,而是彼此完全独立的法人关系。
从税法角度来看,财产分割行为视同转让处理。但企业资产转让与分立存在重大的区别:资产转让中,资产转让者是企业,而在企业分立中,交易的主体是企业的股东。资产收购不涉及法律主体资格的变更,而企业分立则通常会涉及到法律主体的变更,也会涉及权利义务的概括承受等等。同时,资产转让所转让的只能是企业的资产,其中并不包括与资产相关的生产人员,而企业分立所转让的则不仅有资产,而且还包括了与资产相关的生产人员。
一、税收优惠
为了鼓励产业分工和专业化发展,国家针对企业分立出台了一系列税收优惠政策,在企业所得税方面,符合条件的企业分立可以选择适用特殊性税务处理,实现递延纳税的效果;在增值税、营业税、土地增值税、契税、印花税等方面也有相应的税收减免规定。
(一)企业所得税方面
根据《关于企业重组业务企业所得税处理若干问题的通知》(以下简称59号文)和《财政部、国家税务总局关于促进企业重组有关企业所得税处理问题的通知》(财税〔2014〕109号)的规定。同时符合下列条件可适用特殊性税务处理:
1、具有合理的商业目的,且不以减少、免除或者推迟缴纳税款为主要目的。
2、被收购、合并或分立部分的资产或股权比例符合规定的比例。
3、分立企业和被分立企业重组后的连续12个月内均不改变原来的实质性经营活动。
4、被分立企业股东在该企业分立发生时取得的股权支付金额不低于其交易支付总额的85%。
5、企业重组中取得股权支付的原主要股东,在重组后连续12个月内,不得转让所取得的股权。
6、被分立企业所有股东按原持股比例取得分立企业的股权。
其中股权支付是指企业重组中购买、换取资产的一方支付的对价中,以本企业或其控股企业的股权、股份作为支付的形式。
(二)增值税方面
在资产重组过程中,通过合并、分立、出售、置换等方式,将全部或者部分实物资产以及与其相关联的债权、负债和劳动力一并转让给其他单位和个人,不属于增值税的征税范围。
(三)土地增值税方面
企业分设为两个或两个以上与原企业投资主体相同的企业,对原企业将国有土地、房屋权属转移、变更到分立后的企业,暂不征土地增值税。
(四)契税方面
公司分立为两个或两个以上与原公司投资主体相同的公司,对分立后公司承受原公司土地、房屋权属,免征契税。
(五)印花税方面
企业因改制签订的产权转移书据免予贴花。
二、公司分立申报要点
(一)完成重组后应及时申报
1. 重组主导方在重组业务完成当年,办理企业所得税年度申报时,向主管税务机关报送《企业重组所得税特殊性税务处理报告表及附表》和申报资料。
2、主导方申报后,其他各方向主管税务机关办理纳税申报时应附送主导方经主管税务机关受理的《企业重组所得税特殊性税务处理报告表及附表》(复印件)。
3、当事各方应在完成重组业务后的下一年度的企业所得税年度申报时,向主管税务机关提交书面情况说明,以证明企业在重组后的连续12个月内,有关符合特殊性税务处理的条件未发生改变。
根据《关于企业重组业务企业所得税征收管理若干问题的公告》(税务总局公告2015年第48号规定,企业重组的当事各方是指分立企业、被分立企业及被分立企业股东。其中主导方为被分立企业。
根据59号文规定,企业分立以分立合同(协议)生效、当事各方已进行会计处理且完成工商新设登记或变更登记日为重组日。
(二)商业目的说明
企业重组业务适用特殊性税务处理的,申报时,应从以下方面逐条说明企业重组具有合理的商业目的:
1、重组交易的方式;
2、重组交易的实质结果;
3、重组各方涉及的税务状况变化;
4、重组各方涉及的财务状况变化;
5、非居民企业参与重组活动的情况。
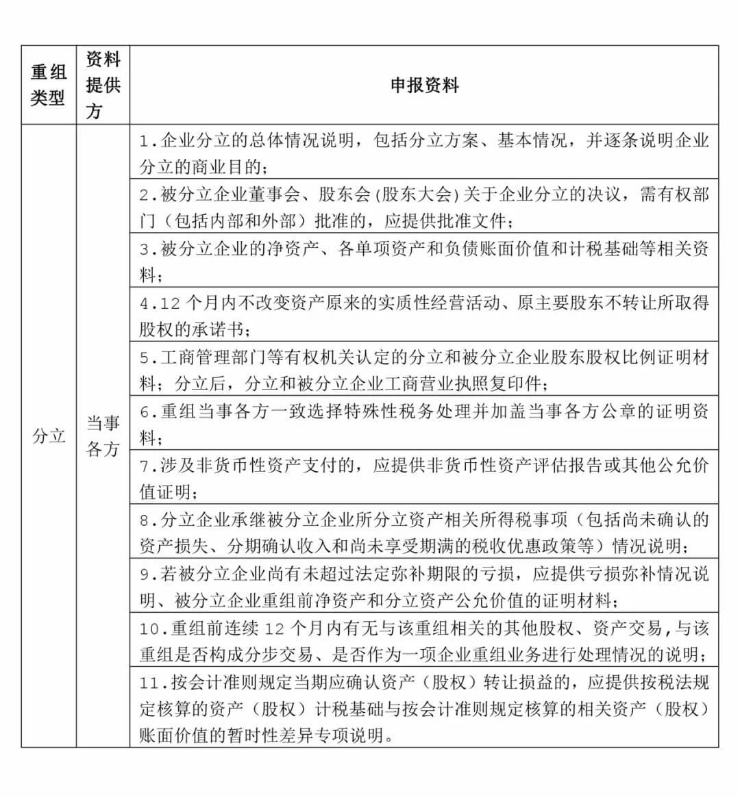
(三)税务申报时需要准备的材料

三、涉税风险点
(一)重组前需注意的风险
1、避免重组前连续12个月内进行股权、资产交易,被税务机关认定与该重组构成分步交易。
2、根据48号文第5条,企业申报时,应从重组交易的实质结果、重组各方涉及的税务状况变化、重组各方涉及的财务状况变化来说明企业重组具有合理的商业目的。
(二)重组后的风险
1、重组日后连续12个月内一方发生生产经营业务、公司性质、资产或股权结构等情况变化,致使重组业务不再符合特殊性税务处理条件的,发生变化的当事方应在情况发生变化的30天内书面通知其他所有当事方。主导方在接到通知后30日内将有关变化通知其主管税务机关。上款所述情况发生变化后60日内,应调整重组业务的税务处理。原交易各方应各自按原交易完成时资产和负债的公允价值计算重组业务的收益或损失,调整交易完成纳税年度的应纳税所得额及相应的资产和负债的计税基础,并向各自主管税务机关申请调整交易完成纳税年度的企业所得税年度申报表。逾期不调整申报的,按照《税收征收管理法》的相关规定处理。
2、企业重组中取得股权支付的原主要股东,在重组后连续12个月内,不得转让所取得的股权。
3、企业在重组发生前后连续12个月内分步对其资产、股权进行交易,应根据实质重于形式原则将上述交易作为一项企业重组交易进行处理。
(三)被税务机关认定不具有合理商业目的风险
税务机关在认定是否具有合理商业目的时,看重分立前后业务是否延续,因此不能只考虑分立后各方的主营业务是否一致,而应当重点放在分立各方的业务在分立前后的延续性。同样问题,增值税也是“将全部或者部分实物资产以及与其相关联的债权、负债和劳动力一并转让给其他单位”才能符合免税条件。
因此,企业应在重组前的合理时间内对业务、人员作出合理安排,以满足合理商业目的的要求。
(四)被纳税调整的风险
税务机关对实行特殊性税务处理的企业,仅对企业申报进行备案,并不作合法与否的确认。而“合理商业目的”、“实质重于形式”等均为原则性规定,税务机关在这一问题上具有较大的自由裁量权。因此,即便重组完成后经过相当长的时间,企业仍有被税务机关认为不符合特殊性税务处理要求而被纳税调整。因此,切不可因为税务机关采取形式审查而不实申报,或者对业务、人员安排操作不当,造成被税务机关认定为偷税,被追缴税款和加收滞纳金的后果。
作者:张通 律师,合伙人,企业并购工作室
微信扫一扫


