近日,业内两家规模大所盈科、京师先后确认了筹备设立县域分所的消息。其中盈科瞄准江苏江阴,京师定位河南汝州,规模大所进军县域的号角已然吹响。
这两年是国内律所规模化的高速推进期,时至今日,分所开业的消息仍接连不断。北上广深一线城市布局基本完成,一些律所的规模扩张逐步向二三线城市延伸。而在落子杭州、南京、重庆、成都、厦门等二线城市,贵阳、泉州、海口、乌鲁木齐等三线城市后,船头调向何方?驶向县域似乎是必然。
长期以来,规模5到10人左右的县域律所是中国律师业的主要组成部分,覆盖了我国一半以上的人口,除了区域经济环境等因素外,专业、管理、营销、人才、品牌等多方面的问题长期得不到有效解决,严重制约了其发展。规模大所或一些律师机构的进驻或联盟,或许能以其成熟经验和网络布局带动盘活这块巨大的法律服务市场。
模所一二线城市布局基本完成
如果暂不考虑近年来攀升势头强劲的杭州,传统意义上的一线城市“北上广深”历来是商家企业和服务机构的必争之地,律所深谙此点。
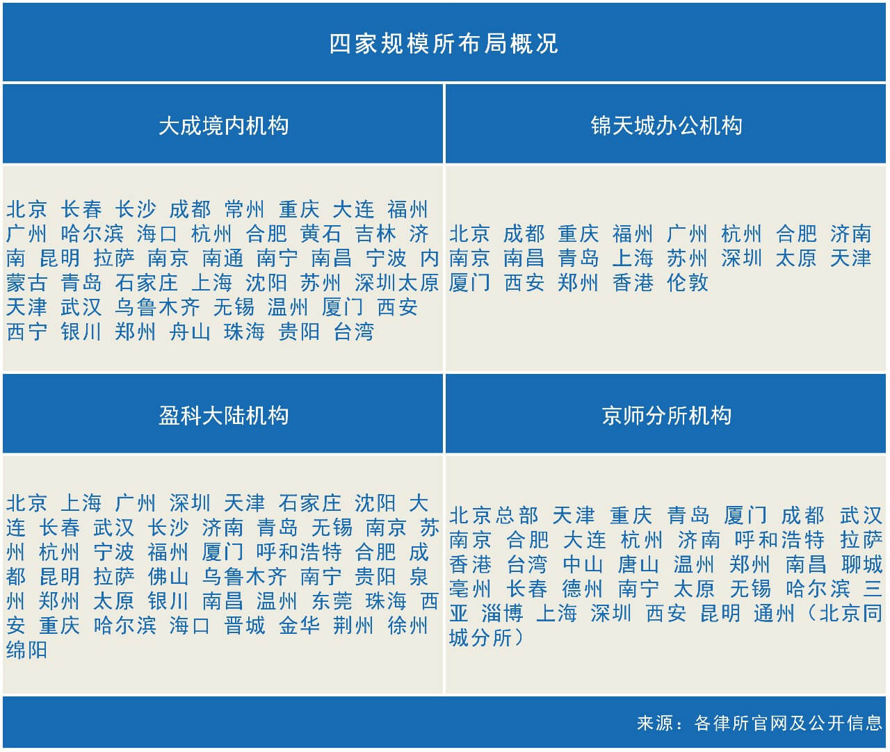
国内律所中较早着手规模化的大成,目前在中国境内拥有45家办公室,基本覆盖了全部省、直辖市与自治区。其上海办公室和广州办公室均成立于2001年,深圳办公室成立于2008年,都已发展壮大成为当地最大的律所之一。
锦天城作为一家起源于上海的本地律所,目前的规模也已相当之大,全球办公室21家,上海总部现有合伙人及执业律师近一千人。其北京办公室成立于2004年,深圳办公室成立于2005年,广州办公室也已于2017年10月底成立。
盈科的高速规模化启动于2010年,目前大陆机构数已达46家,并仍在加速全国布局。那一年,上海分所和广州分所同时设立,十几家分所同年开业。经过次年的短暂“休整”,仅新设一家分所,2012年深圳分所诞生。
二线城市方面,杭州、成都、重庆、南京、苏州、太原、天津、青岛、厦门、济南、合肥、郑州、福州、南昌和西安这15地,三家律所均已布局;宁波、沈阳和无锡也都是布局热点。
京师的规模化起步较晚,于近几年才骤然提速,但速度也相当惊人,北京总部登记律师人数截至2018年6月有900人左右,签约律师人数已突破一千。京师的布局采用了另一种思路,其先设点了诸多二线城市,上述18个城市中,京师也已布局了14个。
一线城市中,京师已于2017年底设立上海分所筹备处,目前位于静安区恒丰路299号太阳CITY广场3层的办公场地正在装修,正式进军上海市场,并希望将上海分所建设为其国际总部。深圳分所已于2018年6月20日获批设立,广州分所也已在规划当中。其一线城市布局,在律所先快速规模化布点后,几乎在半年左右便“瞬间”完成。

制约县域律所发展的五个难题
法律服务从来都是应需求而存在,县域法律服务市场因此也与一二线城市有着较大差异。
一般而言,县域法律服务市场中的客户以个人为主,企业客户较少。从案件类型来看,婚姻家庭、道路交通、小额借款、工伤赔偿等几类案件数量占大多数,因此几乎不存在行业壁垒,“万金油”律师仍为数众多。
而在案件数量相对有限的市场中为了争得一块蛋糕,律所、律师之间低价竞争甚至不正当竞争的情况长期存在。顾问单位的法律服务消费习惯仍未完全养成,且黏性不足。整体而言,县域法律服务市场欠缺稳定性,且除了经济环境背景外,还有大致这五个方面的问题或困难长期存在,严重制约着其发展:
专业化艰难
专业化是近几年律师圈最热的词之一。目前圈内一些有名的专业化律师,不少是在90年代初选定了自己的兴趣方向,随着市场经济的快速发展,经办了大量的案件后形成了自己的专业化特色。也有一些专业方向比如股权、娱乐法、知识产权近年火热起来,不少律师借此弯道突围。
大所内部强推专业化,有其他案源和人才保障机制;精品所强调专业化,能突出特色,树立市场辨识度。而在当下,县域律所推行专业化的境地仍非常尴尬。
一是案件类型和数量都十分有限,专业化的选择难定方向,而且随着大所抢占二三线城市,高质量案件和客户容易流失,案源更加吃紧;二是选择某几个专业方向,比如只做刑案放弃民事,较长一段时间内都将导致收入的减少,大多数人难以接受;三是律师因利益考虑,不太会愿意进行专业分工,而是更关注个人效益好的业务,在律所内推行专业化的阻力很大。
营销方式传统
其实,很多时候县域律所的推广方式还达不到“营销”层面。由于组织的相对松散,律师个人基本上还是单打独斗。而受制于信息化水平、民众普法教育水平和法律服务消费习惯,让客户知道你的存在这件基础的事情仍然完成得不够。
尝试新的推广方式,一些律师在1.0版本的传统律师信息网站上回答问题,且多数回答“此问题较复杂,建议电联或当面咨询”,希望完成线下转化。用微信公众号发文章,阅读数停留在二位数,因为法律服务需求低频,用户没有此种获取信息的习惯。出事了才找律师,多数时候还是依赖熟人推荐或转推荐,做线上营销不如做人脉。
人才流动率高
县域律所本身的稳定性不高,优秀律师有了一定发展后,选择更好的地域和平台执业十分正常。所以对律师个人而言,不太可能对律所建设投入很多热情和精力,更导致集体感缺失。
人才培养方面,仍比较普遍的师徒制培养模式让年轻律师的成长道路相对狭窄,很可能长时间只能接触相对单一的简单案件,或亦成为“万金油”,执业成长性和获得感不高,有一定经验拿到执业证后就选择到外地发展,或者考公、做法务都比较常见。
管理体系落后
对县域小微律所而言,留下有创收能力,能分摊成本的律师的重要性不言而喻,这也往往导致律所对律师“不敢管”,只要不出事就睁一只眼闭一只眼的态度,让任何现代管理科学都难以在这些律所身上得以应用
另一方面,即便小有规模的县域律所希望加强管理,也绝大多数采用的是律师兼事管理工作,而不会聘用专门管理人员。熟悉律师行业和律所管理的人才还十分稀少,同时出于成本考虑,小律所难以支持专门管理人才是主要原因。这样安排的结果往往是管理工作让律师疲惫不堪,却也少有实质突破。因为律师本身是法学出身,相对缺乏管理所需的知识、思维和技能,而管理过程中可能产生的与既有利益间的冲突,更在以人为核心的小所中难以解决,管理工作难以实质改革创新,容易沦为摆设。
品牌建设缺失
由于包括以上几点在内的诸多原因,县域律所的发展绝大多数还处于相当初级的阶段,品牌建设显得相对“奢侈”。
一是个人推广的价值收益大于律所品牌建设,律所层面难以实质推行;二是品牌建设本身也具有相当的专业度,需要有专事人员,调用多种资源并与渠道网站、培训机构、行业媒体及其他专业机构合作,这样的人才稀缺;三是品牌的建设和维护意味着长期的人力和物力的投入,更让大多数律所望而却步。
除了上述五点外,还有个人合伙制度显露出的弊端、不尽合理的分配制度、基层法律服务所等其他主体的业务竞争等因素,都是制约县域律所发展的原因。这些原因之间并不完全相互独立,而可能是彼此影响,互为促进,像一张网一样,从多个方面束缚着县域律所,让希望从单一因素破解发展困境的尝试都难有成效。
大所进驻能带来什么
规模大所通过近些年的快速发展,在律所运营的诸多层面都积累了资源和经验,进军县域法律服务市场,必然是带着解决方案来的。
首先是品牌方面,规模所已在法律圈内外有相当的知名度,在县域法律服务市场中,因为法律服务需求的层次相对不高,很多情况下客户选择的判断就是取决于律所是否知名,这仍是普遍存在的消费习惯。
然后是律所运营的各个方面,规模所在律所选址、装修、管理、业务、营销、行政、培训等诸多方面都已经具备了相对成熟的运营体系。正如上文所说,分所是整个运营经验的区域化复制再生,用平台的力量一次从多个方面解决县域律所发展的困境,直接跳过了很多弯路,成长速度势必十分惊人。
实际上,除了采用直投直营方式开设分所布局县域市场,针对县域律所以品牌弱小或缺失为首要发力点的律所品牌机构也已存在多年,且取得了不错的成绩。
比如瀛和律师机构希望打造一个以中、小专业化律所为合作主体的邦联式律师机构,采用品牌加盟的方式发展成员律所。成员所名称中均含有一个“瀛”字,和总部之间不是隶属或管理的关系,而是共享品牌、协作共赢的关系。在快速发展成员网络的过程中,瀛和早已接触县域市场,温岭、沭阳、霸州等县/县级市均有成员所。当然,这种模式下,瀛和其实没有一个大的主体律所的概念,所以我们也不用“进军”来形容。
再如2017年1月才正式上线运营的路漫律师品牌机构是一家律师品牌管理公司,目前重点建设江苏法律服务市场律所品牌,拥有二十几家成员所。其抓住中小所跨所紧密合作、快速提升品牌、壮大人才队伍、扩大市场范围、有效资源整合等诉求,用专业委员会解决人才、培训、办案和市场,用事业委员会负责平台的行政、设计、媒体、普法等团队运营。目前,其成员律所已经分布在海门、如皋、宜兴等县域地区。
无论是规模所直投、分所进驻,还是律师机构希望通过品牌共建,专门设立律政公司进行中枢联合运营的方式覆盖设点,都说明大型法律服务机构的视野在基本完成了激烈的一二三线城市争夺战后,已经开始着力县域法律服务市场的开拓。这块市场自有其特点,但律所多、律师多、服务需求量大,绝不可等闲视之。
下一步是哪里
盈科此次布点的江苏省江阴市虽然行政等级是县级市,但位居“2018全国百强县”第二,2017年GDP达3488亿元,拥有47家上市公司,通常被认为是三线城市,现有21家律所,294名律师。
据盈科方面公开表示,其将选择全国百强县中的前十名布局县域分所,浙江慈溪分所已在筹建中。2018全国百强县前十名分别为江苏昆山、江苏江阴、江苏张家港、江苏常熟、福建晋江、浙江慈溪、湖南长沙县、江苏宜兴、浙江义乌、江苏太仓,个个都是经济相对发达地区,法律服务需求旺盛。
所以,盈科此轮规模拓展与其说是大跨度地进击县域,实际上更像是从一二线城市向三线城市的自然延伸,在盈科的布局规划中算不上新,只是由于江阴“县级市”的行政等级为这样的扩张增添了区分标识。
这一点在盈科2018年新年致辞中也可以得到印证:“……在其他经济发达城市设立绵阳、库尔勒、惠州、常州、烟台、潍坊、南通、慈溪、江阴等分所,在全国三线城市开发300家全球律师联盟机构。”
京师定位的河南省汝州市是省直管县级市(济源市代管),地处中原腹地,位于郑州、洛阳、平顶山、许昌、南阳五市交叉辐射地带,是中原城市群副中心城市,漯平洛经济隆起带重要支撑点、丝绸之路经济带重要节点城市,拥有能源化工、装备制造、食品医药等优势产业,电子信息、金融服务、生物医药、新能源汽车等战略新兴产业蓬勃发展,2017年GDP433.69亿元。
值得注意的是,在筹建签约仪式上,京师方面着重介绍了多元调解、律师调解等调解工作的开展情况,可能重点关注的是县域地区纠纷化解工作,这也是适应地区法律服务需求配置法律服务的一个体现。
所以,两家进军县域的“吹号者”似乎选择的是不同的思路。如果按经济体量选点,江苏、浙江、广东、山东等省份的诸多县市都是不错的选择。而如果真正决定扎进县域地区相对落后的法律服务市场,用规模化、现代化的律所运营方式实现更广泛地域的市场覆盖,则还有很多具体问题需要面对。
无独有偶,京师也提出了到2020年完成50家分所落地,联盟所达到300家的目标。可见,“县域战”本质上是抢人战,烽火已见,谁能跑得更快,年内或许就可见分晓。
微信扫一扫





