按时间归档:2019年09月
-
越城区人民检察院钱昌夫检察长一行莅临泽大绍兴分所调研



为进一步构建良性互动的新型检律关系,绍兴市越城区人民检察院检察长钱昌夫、办公室主任吴新斌于2019年9月25日上午莅临泽大绍兴分所调研。泽大绍兴分所主任俞友根,律师沈世雄、章雨润、…
-
关于司法实践中对于“外盘”证券经营活动的认定及裁判建议
关于司法实践中对于“外盘”证券经营活动的认定及裁判建议——以代理境外外汇经纪平台进行外汇交易为例 摘要: 近年来,“外盘”证券经营类案件发生频率呈现明显增长趋势。所谓“外盘”经营涉…
-
股东能否获得公司分红,由谁说了算?
股东能否获得公司分红,由谁说了算? 股东投资公司的目的是为了获得利润,这是公司的营利性质决定的。但现实中,有的公司盈利了,却以各种理由不给股东分配利润,导致股东与公司对簿公堂。我们…
-
困境与出路:执行异议之诉中的以物抵债——对执行异议复议规定第28条适用范围的研究
困境与出路:执行异议之诉中的以物抵债——对执行异议复议规定第28条适用范围的研究 本文以最高法院的部分裁判及法官观点为切入点,对执行异议之诉中的以物抵债有关问题进行分析研究,以期推…
-
一张图详解中国公司上市流程的5个阶段!(附详解)
一、股份公司的设立 根据《公司法》第七十八条的规定,股份有限公司的设立可以采取发起设立或者募集设立两种方式。 发起设立是指由发起人认购公司发行的全部股份而设立公司。在发起设立股份有…
-
离婚时,股票期权如何分割?
浅谈离婚时股票期权应如何分割 近年来,涉及离婚案件中股权分割以及股权激励制度下股票期权分割的案件日渐增多,时不时有人向笔者咨询离婚时夫妻一方持有的股票期权能否分割以及如何分割,办理…
-
企业破产情形下债权人追究股东责任的路径和规则
企业破产情形下债权人追究股东责任的路径和规则 问题背景 2015年,最高人民法院《关于适用<民事诉讼法>的解释》废除了企业法人参与分配制度,规定在执行中,作为被执行人的…
-
醉酒后死亡或受伤,能否认定为工伤?
我国《社会保险法》和《工伤保险条例》规定了工伤认定的排除事由,其目的是职工利用工作机会实施故意犯罪、自残或自杀、醉酒或吸毒等所导致的伤亡,因其具有主观故意性、与工作不具有必须联系等…
-
泽大所重大项目风控工作室举办年中会议暨《新土地管理法对律师实务的影响》讲座
2019年9月12日,泽大所重大项目风控工作室在瑞晶国际大厦12楼举办工作室年中会议暨《新土地管理法对律师实务的影响》讲座,泽大所高级合伙人、重大项目风控工作室主任胡燕林律师主持会…
-
重复起诉为哪般——以广西一则民间借贷纠纷案为切入
重复起诉之刍议 前言:在司法实践中,当事人有时会对同一标的先后向法院提起诉讼,此即重复起诉。我国和域外很多国家法律均对重复起诉作了相关规定,如何厘清重复诉讼,认定重复诉讼的判断标准…
-
工伤认定流程及最新工伤保险待遇(2019)
工伤认定流程及最新工伤保险待遇 一、需在什么期限内提出申请 (一)用人单位一方的申请时限 根据《工伤保险条例》、《工伤认定办法》的规定,职工发生事故伤害或者按照职业病防治法规定被诊…
-
最高人民法院巡回法庭诉讼指南
最高人民法院巡回法庭诉讼指南 目录1、最高人民法院巡回法庭概要2、最高人民法院巡回法庭须知3、最高人民法院关于巡回法庭审理案件若干问题的规定4、民事案件申请再审指引5、刑事案件申诉…
-
商品房买卖合同作为民间借贷担保时的法律性质及效力
商品房买卖合同作为民间借贷担保时的法律性质及效力 笔者所在律师团队在过去两年内曾办过三个以商品房买卖合同作为民间借贷担保的典型案例,这三个案子案情基本一致,但基层法院、中院却对这三…
-
“出租房遭遇色狼房东案”判解
9月11日《钱江晚报》以两个版面报道了“出租房遭遇色狼房东案”:第2版《那个侵犯我的男人,终于被判刑了》,第3版《女孩子遇上这种事,想讨个公道真难》。 这个案件足以喻世、警世、醒世…
-
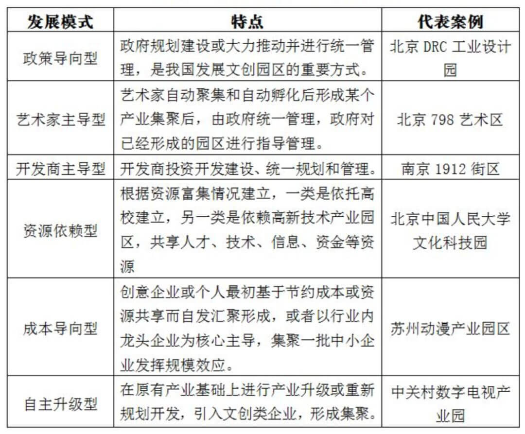
一文解析园区发展模式与法律服务的“再升级”



一文解析园区发展模式与法律服务的“再升级” 园区的建立与发展在我国经济建设的各个阶段呈现出不同的模式与需求,泽大所园区工作室试以本文简析园区在不同阶段的发展模式以及园区法律服务的优…
-
常用行政法律法规汇编
一、行政主体法 1、《中华人民共和国公务员法》 二、行政行为法 1、《中华人民共和国行政许可法》2、《中华人民共和国行政处罚法》3、《中华人民共和国治安管理处罚法》4、《中华人民共…
-
公司/工厂搬迁补偿协议
劳动合同补充协议 甲方:XX公司 乙方:身份证号码: 甲、乙双方于 年 月 日建立劳动关系,甲方聘用乙方在 岗位(工种)工作,合同期限为 年,自 年 月 日起至 年 月 日止,工作…
-
民事答辩状——双倍工资时效及长期待岗
民事答辩状 答辩人:(省略) 答辩人就上诉人XXX不服淮安经济技术开发区人民法院(2014)淮开民初字第XX号民事判决书提起的上诉一案,提出如下答辩意见: 一、上诉人关于按照现行工…
-
民事上诉状——质量问题赔款
民事上诉状 上诉人(一审原告,一审反诉被告):(省略) 被上诉人(一审被告,一审反诉原告):(省略) 上诉人因与被上诉人买卖合同纠纷一案,不服淮安经济技术开发区人民法院(2014)…
-
丈夫为妻子替工因工死亡,算不算工伤?
替工过程中发生死亡,算不算工伤? 案情简介 木桂英系徐州某环卫公司的员工,负责清扫道路。 2012年6月以后,应由木桂英负责清扫的路段,由其丈夫杨宗宝实际代为清扫,并领取工资每月9…