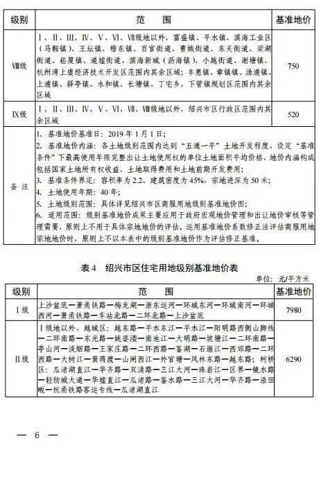
11月4日,绍兴市人民政府官网发布了《绍兴市人民政府关于公布绍兴市区基准地价更新成果的通知》,对市区商服用地、住宅用地等基准地价做了相关调整。

商服用地基准地价最高为11400元/㎡
住宅用地基准地价最高为7980元/㎡
工业用地基准地价最高为880元/㎡















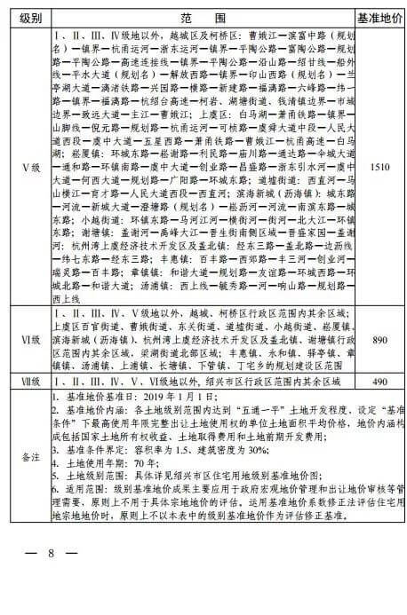
11月4日,绍兴市人民政府官网发布了《绍兴市人民政府关于公布绍兴市区基准地价更新成果的通知》,对市区商服用地、住宅用地等基准地价做了相关调整。

商服用地基准地价最高为11400元/㎡
住宅用地基准地价最高为7980元/㎡
工业用地基准地价最高为880元/㎡














