一、招生对象类别及录取方法
新生年龄:小学为2015年9月1日—2016年8月31日出生且未就读过小学的适龄儿童;初中为2022年受完6年小学教育的适龄少年。
新生户籍:2021年8月31日前迁入百官街道。
(一)实行分类招生
2022年秋季凭百官街道户籍及房产入学的适龄少儿,就读百官街道义务教育学校须符合“三年一户”和“户房一致”政策,并实行分类招生。入学对象共分三类:
第一类:有户有房,户房一致
新生户籍与父(母)户籍、家庭住房三者一致,或符合“三代同堂”政策且三代人的户籍与家庭住房一致,均在学校施教区内。
第二类:有户有房,户房不一致。
为第一类中,父(母)或新生本人所拥有的施教区房产地址与百官街道的户籍地址不一致,即不符合“户房一致”政策。
第三类:有户无房
新生有百官街道户籍,但不属于上述类别。
(二)报名与录取办法
1.报名方法:7月3-4日网上报名,或按网上报名提示须线下报名审核的,于7月5-6日进校报名和材料复核(具体网上报名操作办法另行发布)。
2.录取方法:根据新生户籍和家庭住房情况,按照“房户一致”优先原则,优先确保录取第一类。在第一类及政策生录取完成后,若学额有余再依次招收第二类、第三类新生;若无空余学额,第二类、第三类由区教体局统一安排到百官街道学额有余的其它公办学校安排就读。
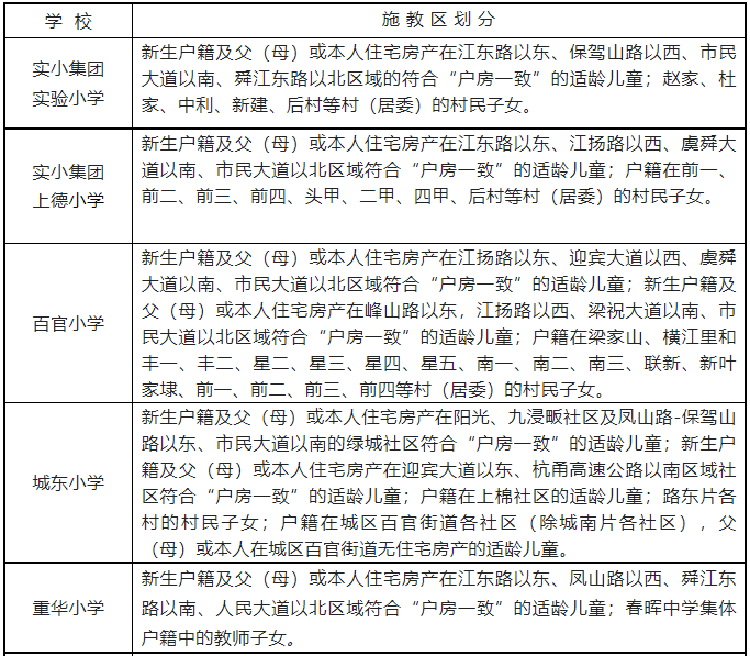
二、施教区划分



三、有关问题界定
1.2022年开始实施“户房一致”政策。根据2020-2021年相关招生预告,凭户籍和房产入学的适龄少儿从2022年秋季开始,百官街道义务教育学校新生报名必须严格遵循户籍和房产一致(简称“户房一致”)的原则,即户籍家庭住址和施教区房产权证的坐落地址一致。2022年因“户房一致”政策首年实施,新生原属百官街道户籍已满一年的,“户房一致”迁移时间可到当年6月30日前截止。2023年及以后“户房一致”时间须提至前一年8月31日截止,逾期作为二类生。
2.住宅房产权证(即《房产证》或《不动产证》)发证时间为2021年8月31日前。所提供的施教区房产或不动产权证,应符合“三年一户”政策,计算截止时间为8月31日。可通过“浙里办-上虞教育码”数据查询服务功能,查询百官街道的入学房产等相关信息。
3.小学二至六年级、初中二至三年级的学生,原则上在原学校就读。自2022年秋季起,在开学前后学校每年复查在读学生的户籍、房产情况,若已不具备入学时对应施教区学校就读条件的,区教体局可以统筹调剂到其他有空余学额的学校就读。
4.入学对象本人及父母,与他人共同拥有住宅房,且共有份额明确在51%及以上的,相应房产可作为入学依据。新生和户籍户主是姐妹兄弟关系的,且户主尚未成家,住宅住房产权人是户主的,新生就读学校为该住宅房产所在地的施教区学校;其它情况视作无住宅房产,由区教体局统一安排到百官街道学额有余的公办学校就读。
5.祖父(母)或外祖父(母)或父(母)或本人的住宅房产是指:在住宅房产证“所有权人”栏中注明是祖父(母)或外祖父(母)或父(母)或本人, 且拥有主要产权的房产,不包括其他共有人。
6.新生与父(母)居住公租房(廉租房)(必须提供租房相关协议等及近一年来的各类相关交费正式发票),且父(母)或本人在百官街道城区无其它住宅房产的,经核实后新生按居住地所在的施教区学校一类生就读。新生与父(母)居住单位所有的住宅房的,新生就读学校小学、初中分别为城东小学、百官中学。
7.属于“三代同堂”户籍的[三代同堂户籍指祖父(母)或外祖父(母)、父(母)、新生本人三代人户籍在同一户口簿内,且初中新生三代户籍自2011年6月30日以来一直未变动,小学新生三代户籍自2017年6月30日以来一直未变动],若父(母)或本人在百官街道城区有住宅房产的,属于二类生;若父(母)或本人在百官街道城区无住宅房产的且符合房户一致,新生就读为祖父(母)或外祖父(母)住宅房产所在地的施教区学校(2023年初中三代人户籍在同一户口簿内且自2012年6月30日以来一直未变动,小学三代人户籍在同一户口簿内且自2018年6月30日以来一直未变动)。
8.百官街道各村(居委)户籍的村民子女凭住宅产权证申请入学的,从2022年秋季必须符合“户房一致”政策;未拆迁或处于拆迁期间的,可在原学区学校就读;已完成拆迁的,原则上实施“户房一致”政策,原村民子女入学政策就读小学保留至2029年、初中保留至2035年前,之后(即小学在2030年秋季、初中在2036年秋季入学的适龄儿童)将严格按“户房一致”原则并在家庭住宅房产所在地学校就读。今后因城市建设涉及住房拆迁并实行产权置换或全额货币安置家庭的适龄少儿,原就读政策原则上从拆迁完成当年(含)算起可延续8年,并确保期间入学的适龄少儿完成九年义务教育。第9年秋季起,申请就读小学,应遵循“户房一致”原则并在家庭住宅房产所在地学校就读。按原就读政策入学的新生,监护人即父(母)的村民户籍须一直以来未变动,且新生出生申报或出生补报在该村(居)委。
9.适龄儿童因特殊原因需免学、缓学的,由其法定监护人提出申请,经施教区学校批准。因身体原因申请免学、缓学的,应当附具区(县)级及以上医疗机构的证明。缓学期一般为一学年,缓学期满仍不能就学的,应当重新提出缓学申请。未申请缓学的儿童,在其第二年入学时将由教体局统一安排就读学校。
10.各类引进人才、军转干部、外来投资者“服务卡”持有人等子女,根据有关政策规定由区教体局统筹安排到相关学校就读。
11.持有浙江省居住证的百官街道新居民子女统一安排到龙山学校就读。
12.残疾少儿入学遵循“随班就读为主体,特教学校为骨干,送教上门为补充”的原则。轻度残障儿童少年以就近优先为原则,实行随班就读。户籍在上虞区,持有智障类残疾证的中重度残疾少儿,具备基本的生活自理能力,无严重癫痫、心脏病、暴力行为等危及生命安全的疾病与行为问题,父母(监护人)有接送能力的义务教育阶段残障儿童少年,父母(监护人)可向上虞区特殊学校提出入学申请。重度、极重度不具备入学条件的残障少儿由上虞区特殊教育指导中心组织教师送教上门。
13.重要预告:从2023年秋季开始,小学入学实施“六年一户”政策,即同一套产权房(含共有房产)已解决该家庭的子女就读小学的,六年以后才允许解决另一户家庭子女在房产对应的义务教育施教区学校(初中或小学)入学;初中不变,即继续按“三年一户”政策实施。计算截止时间均为8月31日。2023年秋季起,家庭子女申请并就读义务教育段施教区学校的对应入学房产,分别纳入到小学“六年一户”、初中“三年一户”信息库。
四、实验小学教育集团康居路小学(暂名,下同)相关预告
按《绍兴市上虞区教育体育局关于高铁新城适龄少儿义务教育阶段入学的实施意见》(虞教体普〔2018〕36 号)文件精神,现作以下两方面预告:
1.实小集团康居路小学预计于 2024 年 8 月开学,施教区划定为父(母)或本人购买的住宅房产在虞舜大道、江东路和G92高速公路合围的高铁新城建设区域且落户在高铁新城居委的适龄儿童。
2.实小集团康居路小学施教区2022年、2023 年生源,仍在实验小学教育集团上德小学借班就读,但家长在入学前需明确2024年9月实小集团康居路小学正式开学后是否到该校区就读的意向,便于单独编班,待该校区正式开学后整班转至实小集团康居路小学就学。
符合招生条件的,6月30日前统一到高铁新城社区委员会登记,由高铁新城社区委员会汇总于7月2日前报区教育体育局审核。
未尽事宜由绍兴市上虞区教体局负责解释。咨询电话:上虞区教育体育局 82215370、82212786、82119632、82165839;百官街道办事处 82192293,监督投诉电话82181577。
Q:今年实施的“户房一致”政策的内容是什么?
A:从2022年秋季开始,百官街道凭户籍、房产入学的适龄少儿新生入学须遵循户籍和房产一致(简称“户房一致”)的原则,即户籍家庭住址和施教区房产权证的坐落地址一致。比如,李四有两套房产,所在学区分别是鹤琴小学、重华小学,户口薄上的家庭地址是重华小学学区所在那套房产。如果李四的子女就读重华小学已符合“户房一致”政策,如果意向就读鹤琴小学则需要将户口迁到鹤琴小学学区所在房产坐落地址。
Q:“户房一致”户口迁移有没有时间要求?
A:有。2022年因“户房一致”政策首年实施,新生原属百官街道户籍已满一年的,“户房一致”迁移时间可到当年6月30日前截止(在2021年8月31日至2022年6月30日之间迁移户籍的对象还需核查前一年户籍迁入百官街道的佐证材料)。2023年及以后“户房一致”时间须提至前一年8月31日截止。
Q:如果户房不一致,对就读会产生什么影响?
A:“户房一致”政策开始实施后,将实行分类招生。入学对象共分三类:第一类是有户有房,户房一致。即新生户籍与父(母)户籍、家庭住房三者一致,或符合“三代同堂”政策且三代人的户籍与家庭住房一致,均在学校施教区内;第二类是有户有房,户房不一致。即为第一类中,父(母)或新生本人所拥有的施教区房产地址与百官街道的户籍地址不一致,即不符合“户房一致”政策;第三类是有户无房。新生有百官街道户籍,但不属于上述类别。招生录取时,先确保第一类学生,学额有余再依次录取第二类、第三类。未录取的适龄儿童由区教体局在百官街道学额有余的公办学校统筹安排就读。
Q:2023年起实施的“六年一户”政策,内容是什么?
A:2023学年我区将实施的“六年一户”入学政策,指的是百官街道内同一套产权房(含共有房产)已解决该家庭的子女就读小学的,六年以后才允许解决另一户家庭子女在房产对应的义务教育施教区学校(初中或小学)入学。比如,张三住在西横河小区某套房子,儿子如果明年就读小学,凭户口与房产向学区内的实验小学申请就读一年级后,那么张三的房子在六年以后(即2029学年)才能解决另一户家庭该房产持有者的子女就读小学或初中。
Q:如果张三有两个小孩,明年儿子入学后,后年张三的女儿入学是否受“六年一户”政策影响?
A:不会的,这一入学政策是以家庭户为单位。如果张三有第三个小孩要入学也不受影响,即一户家庭的子女,凭家庭的住宅房产先后入学,只会更新入学房产库登记信息,而不受此政策影响。但所用的住宅房产转卖以后,另一户家庭子女凭此房产入学就会受到影响,即张三最后一个小孩入读小学一年级后,必须满足六年以后,才能解决另一户购买该房产的家庭子女就学问题。因此,如要解决小孩入学并购买房产的,最好提前进行相关查询。
Q:初中“三年一户”政策是否有变化?
A:按目前实行的学制,小学为六年,初中为三年,因此,初中仍然是执行原“三年一户”政策。
Q:2023学年实施“六年一户”政策以后,对就读二至六年级的学生家庭有影响吗?
A:没有影响。根据“老人老办法,新人新办法”的工作惯例,2022学年入学前就已经持有的房产仍然是“三年一户”政策。但2022年及以后入学的新生,不可以在入学以后随即转卖申请就读的房产,该行为已违背的“户房一致”政策。因此从2022年秋季起,在每学年开学前后学校将复查在读学生的户籍、房产是否符合就读要求情况,若已不具备入学时对应施教区学校就读条件的,区教体局可以统筹调剂到其他有空余学额的学校就读。
Q:广大市民如何查询三年一户、六年一户相关信息?
A:2019以来的“三年一户”可以通过便民服务中心二楼教育窗口查询。明年小学入学的房产,将纳入到“六年一户”信息库,近期正在通过“浙里办-上虞教育码”已试运行网上查询功能,预计六月底前后可正式提供数据查询服务功能,查询百官街道的入学房产等相关信息。
Q:实验小学教育集团康居路小学(暂名)何时投入使用,学区又在哪里?
A:实小集团康居路小学(暂名)预计于 2024 年 8 月开学,施教区划定为父(母)或本人购买的住宅房产在虞舜大道、江东路和G92高速公路合围的高铁新城建设区域且落户在高铁新城居委的适龄儿童。
Q:落户在高铁新城区域的适龄儿童,今年是否还能在实小集团上德校区就读吗?
A:实小集团康居路小学(暂名)施教区2022学年、2023学年生源,仍在实验小学教育集团上德小学借班就读,但家长在入学前需明确2024年9月实小集团康居路小学(暂名)正式开学后是否到该校区就读的意向,便于单独编班,待该校区正式开学后整班转至实小集团康居路小学(暂名)就学。单独编班且2024年整班转移的班级,由实验小学教育集团统筹安排并提前确定优质教师团队。
微信扫一扫





