按时间归档:2019年
-
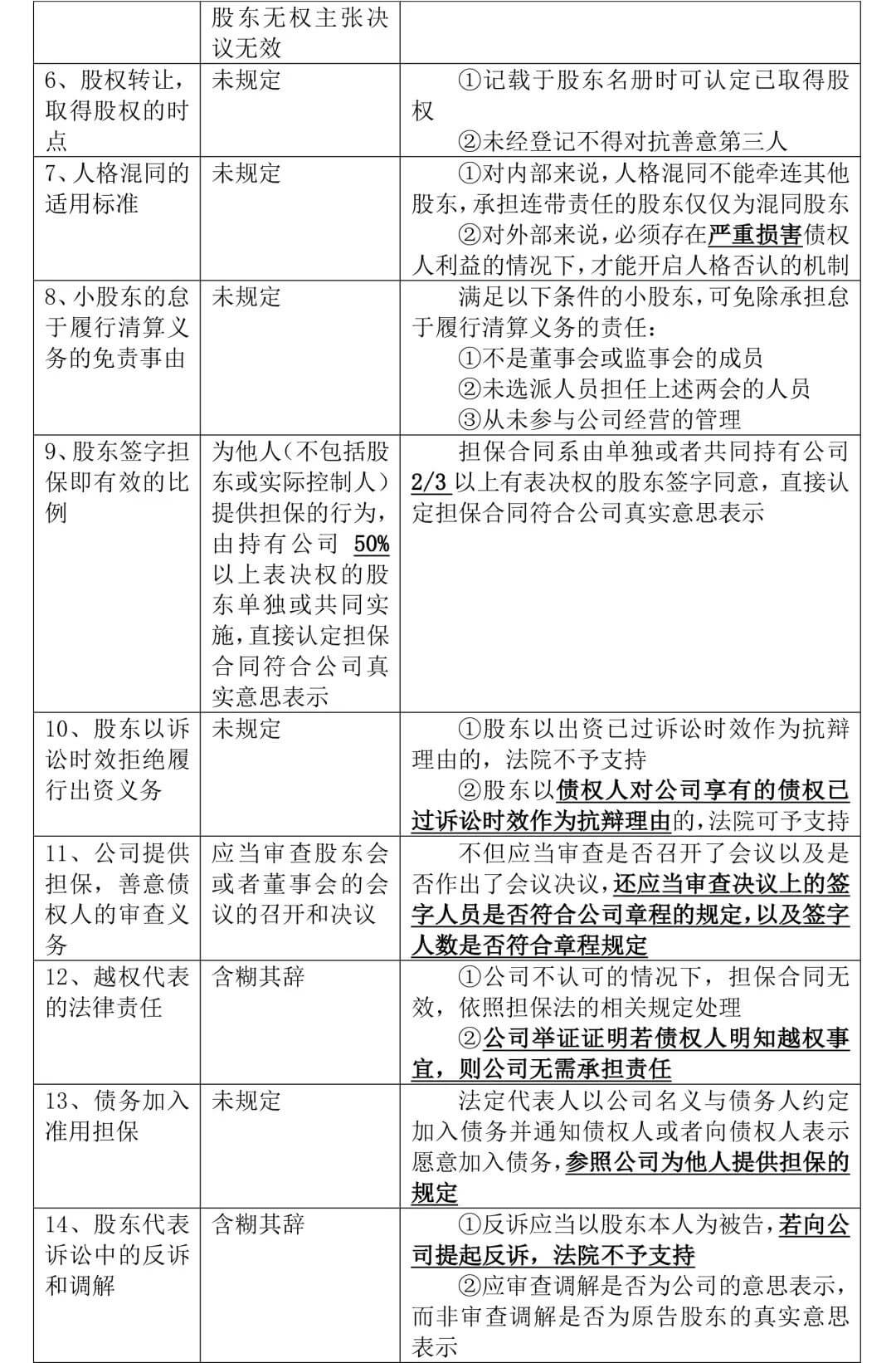
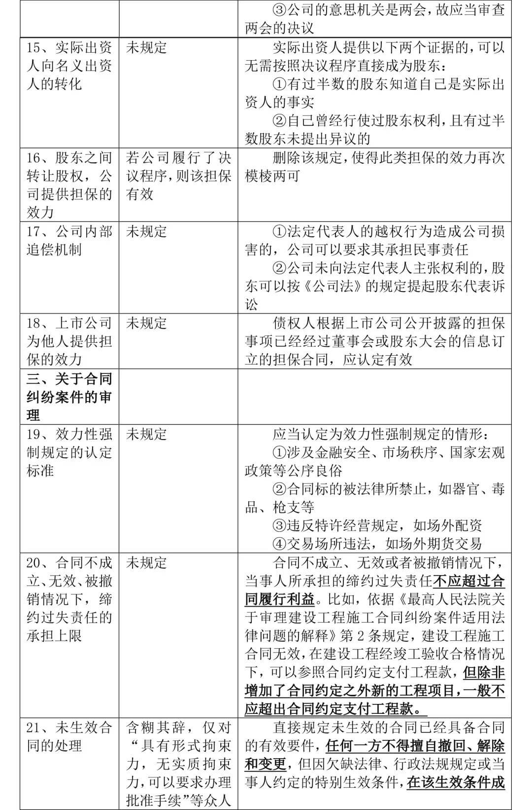
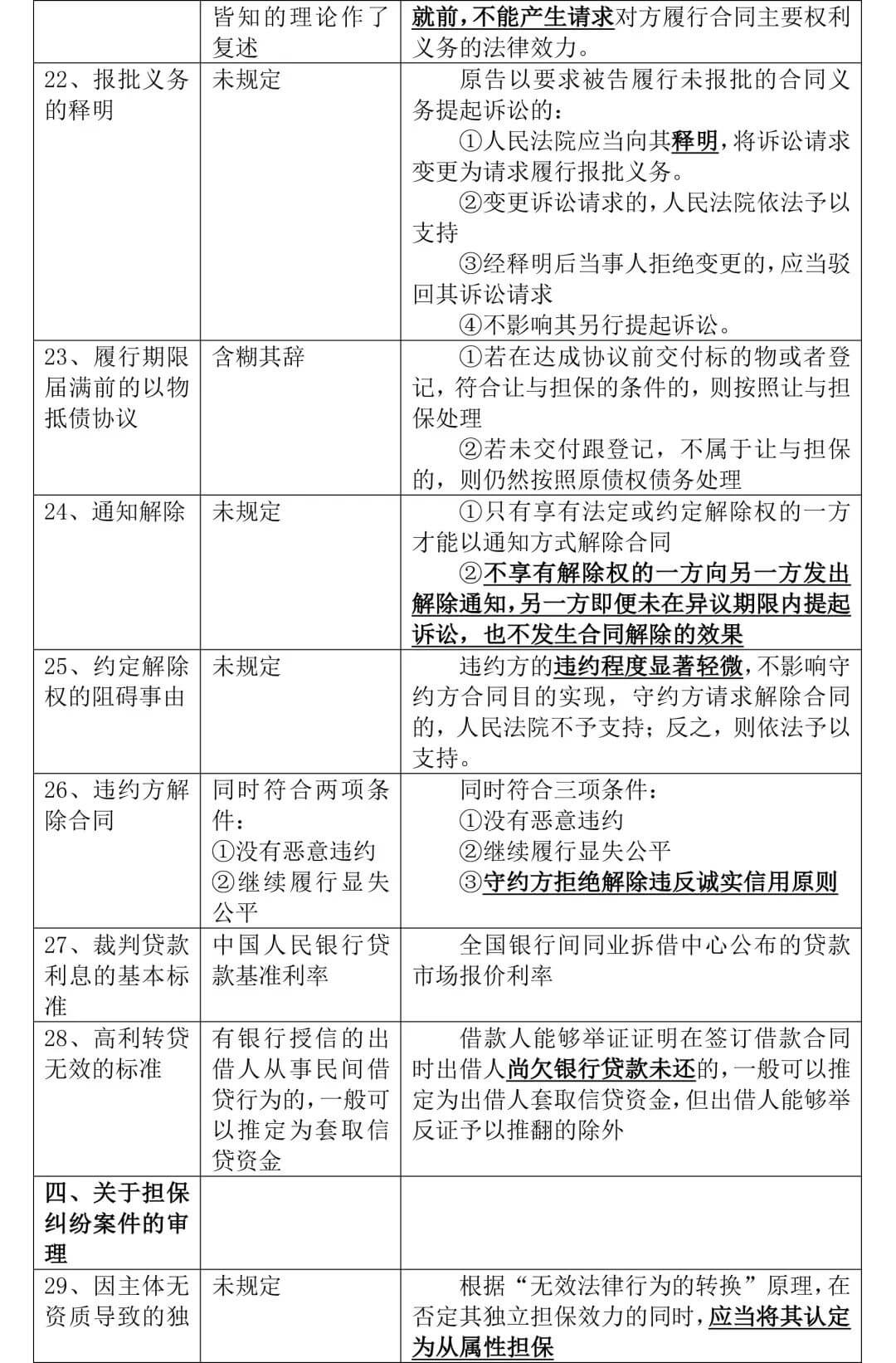
《全国法院民商事审判工作会议纪要》正式稿与征求意见稿对比,65处修改



最高院《全国法院民商事审判工作会议纪要》之正式稿与征求意见稿的对比 《全国法院民商事审判工作会议纪要》(下称“九民纪要”)于2019年8月7日向全社会公开征求意见,期间社会各界,包…
-
贝斯美上市,上虞第17家上市公司诞生
近日,上虞又一家企业:绍兴贝斯美化工股份有限公司在深圳证券交易所鸣锣上市啦!这也标志着我区第17家境内上市企业正式诞生。 绍兴贝斯美化工股份有限公司(证券简称“贝斯美”,证券代码“…
-
保证合同范本
保证合同 编号:_________ 保证人(以下简称甲方):_________法定代表人:_________住所:_________电话:_________ 借款人(以下简称乙方)…
-
保证合同(公司对个人)
保 证 合 同 甲方(保证人):住所(地址):法定代表人:电 话: 乙方(债权人)住所(地址):身份证号码:电 话: 甲、…
-
保管合同范本
保管合同 根据《中华人民共和国合同法》的规定,双方本着平等互利的原则,经过协商,签订本合同,共同信守。 一、保管物 名称 性质 数量 单价 总价 合计人民币金额(大写) 二、保管场…
-
浙江高院民一庭关于人身损害赔偿费用项目有关问题的解答(2013)
浙江省高级人民法院民事审判第一庭关于人身损害赔偿费用项目有关问题的解答 侵权纠纷案件系民事纠纷案件的重要类型,关涉民生。为正确审理此类案件,省高院民事审判第一庭经深入调研,并广泛征…
-
浙江高院民一庭关于审理道路交通事故损害赔偿纠纷案件若干问题的意见(2010)
浙江省高级人民法院民一庭关于审理道路交通事故损害赔偿纠纷案件若干问题的意见 为正确审理道路交通事故损害赔偿纠纷案件,依据《中华人民共和国道路交通安全法》、《机动车交通事故责任强制保…
-
上海二中院最新判决:微信公众号系网络虚拟财产



摘要:微信公众号是具有独立性、支配性、价值性的网络虚拟财产。 今年10月,上海市第二中级人民法院公布了“赵硕硕与尹珊珊、袁小珊等合伙协议纠纷二审民事判决书”。该案件为全国首例因合伙…
-
私募基金认购注意事项与风险防控
私募基金认购注意事项与风险防控 前 言 2019年4月,杭州市公安局拱墅分局通报,依据浙江省证监局以及群众报案,杭州市公安局拱墅分局依法立案侦查金诚财富集团有限公司(下称“金诚集团…
-
全国法院民商事审判工作会议纪要(九民纪要)全文
最高人民法院关于印发《全国法院民商事审判工作会议纪要》的通知 各省、自治区、直辖市高级人民法院,解放军军事法院,新疆维吾尔自治区高级人民法院生产建设兵团分院:《全国法院民商事审判工…
-
有限合伙协议
有限合伙协议 第一章 总则 第一条 根据《中华人民共和国合伙企业法》(以下简称《合伙企业法》)及有关法律、行政法规、规章的有关规定,经协商一致订立本协议。 第二条 本企业为 …
-
普通合伙协议
普通合伙协议 第一章 总则 第一条 根据《中华人民共和国合伙企业法》(以下简称《合伙企业法》)及有关法律、行政法规、规章的有关规定,经协商一致订立本协议。 第二条 本企业为普通合伙…
-
股东出资协议书
股东出资协议书 依据《中华人民共和国公司法》,并经过各股东慎重研究,一致同意按照该法律规定应具备的条件,自愿出资申请设立一个有限责任公司,现就具体事项制定协议如下,供各方共同信守:…
-
腾讯微信调查令协查指南
近日,腾讯系的调查令(法院委托律师调查证据)协查指南,适时而出! 调查令举例: 一、所需材料 打印版律师调查令原件+律师证复印件(律师证原件需核对;无需律所介绍信、无需回执) 二、…
-
房地产开发合规之路(二):划拨土地入市行为效力及风险防范
划拨土地入市行为效力及风险防范——房地产开发合规之路(二) 在房地产开发过程中,存在着相当数量的以划拨土地转化为出让用地而进行商品房开发或入市交易的情形。在我国,国家机关用地、行政…
-
最高院发布《关于依法妥善审理高空抛物、坠物案件的意见》
最高人民法院关于依法妥善审理高空抛物、坠物案件的意见 法发〔2019〕25号 近年来,高空抛物、坠物事件不断发生,严重危害公共安全,侵害人民群众合法权益,影响社会和谐稳定。为充分发…
-
日本房产投资分析



Tokyo、Osaka、Kyoto——全球资产配置时代下的日本房产投资 2015年3月,春,樱花盛开。东京成田国际机场,三位持有绿皮护照讲着“台普话”的游客在成田机场海关出口处兴奋…
-
高利贷入刑,之前放高利贷的行为会被处罚吗?
“两部两高”《非法放贷意见》溯及力问题研究 10月21日,最高人民法院、最高人民检察院、公安部、司法部正式印发《关于办理非法放贷刑事案件若干问题的意见》(下称《意见》),对于打击非…
-
员工手册
员 工 手 册 公司简介 …………………………………………………………………… 1第一章 总则 ………………………………………………………………… 2第二章 录用 ………………………
-
培训协议书范本
培训协议书 甲方:__________(用人单位名称)乙方:______________(员工姓名) 由于乙方被甲方派往____________进行业务培训,同时乙方也愿意向甲方履…