2025年度绍兴六区县法院案件核心数据统计

2026030306405021

2026030306382098

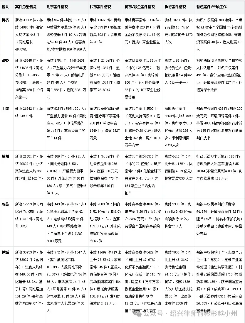
区县 案件总量情况 刑事案件情况 民事案件情况 商事/涉企案件情况 执行案件情况 特色案件/专项工作
柯桥 新收39062件,办结34966件;法官人均结案448件(同比增长46.89%) 审结967件,判处1522人;严重暴力犯罪25件25人;职务犯罪8件10人;跨境电诈43件43人;危害食药/高空抛物186件206人 审结11660件;劳动争议893件;婚姻家庭类303件;涉未成年37件 审结商事案件11416件,破产案件128件;化解金融不良债权11.62亿元;促成6家企业重生 执结10236件,执行到位10.74亿元;拘留拘传1370人次 知识产权案件700余件,“版权AI智审”全国推广,轻纺城花样版权纠纷降超90%;环境资源案件40件,追究刑责18人
诸暨 新收48845件,办结44606件(同比分别升68.94%、78.69%);法官人均结案480件(绍兴第一) 审结1754件,判处2431人;严重暴力/涉未成年犯罪76件78人;跨境电诈59件45人;“盗抢骗”552件,追赃3081万元 审结1.21万件;劳资纠纷1369件,追薪2899万元;婚姻家庭类1347件(调撤率72.89%) 审结商事案件1.63万件(标的175亿元),破产案件92件;执转破100件,个人债务清理38件;为107家企业修复信用 执结1.65万件,执行到位21亿元;拒执犯罪54件62人(绍兴第一) 枫桥法庭创全国首批“枫桥式人民法庭”;知识产权案件491件,设宁波知产法庭巡回点;环境资源案件127件,补植复绿十余亩
上虞 新收26942件,办结24990件 审结825件,判处1201人;严重暴力犯罪19件(同比降48.6%);电信网络诈骗147件;非法经营“笑气”14件 审结涉婚姻家庭/教育/医疗等民事案件988件;劳动争议1249件,追薪2327万元 审结涉企案件3500件(裁判支持债权9.7亿元),破产案件47件;化解债务28亿元;盘活土地162亩、房产16.4万平方米 新收执行案件8660件,执结7999件,执行到位8.3亿元;拘留226人次,限制高消费7220人次 知识产权案件433件,判赔200余万元;环境资源案件7件,处置4000吨危险废酸;行政诉讼165件,连续15年发行政审判白皮书
嵊州 新收21551件,办结20829件;办结案件法官人均365件(同比增162件)

 

审结489件,判处911人(同比分别降6.5%、7.89%);严重暴力犯罪30件;涉缅北电诈40件126人;涉“笑气”犯罪6件33人 审结1.34万件;劳动者权益纠纷236件,追薪850万元;婚姻家庭类775件;涉未成年310件 审结涉企纠纷6318件(标的79亿元),破产案件57件;化解金融不良资产5.41亿元;为164家企业“活封活扣” 执结6446件(同比升51.17%),执行到位4.19亿元;拘留罚款535人次 行政诉讼及非诉执行163件,行政负责人出庭率连续6年100%;环境资源案件80件,判生态修复费461万元
新昌 新收12293件(同比升74.05%),办结11412件(同比升68%) 审结443件,判处677人;涉黑恶犯罪集团7案42人;电信网络诈骗86件149人;新型网络案件(“薅羊毛”等)涉案3000万元 审结2803件(标的9.52亿元);追索劳动报酬77件,追薪153.8万元;涉未成年案件发家庭教育令66份 审结商事案件4089件,破产案件20件;盘活资产2786万元;“法院+贸促会”国际商事解纷 执结3333件,执行到位3.63亿元;专项执行12次,拘留210人 知识产权民事纠纷调撤率94.37%;环境资源案件72件,建“1+6”古树名木保护机制;涉重大项目(镜岭水库)获县委表
(0)
绍兴中院2025工作报告(俞彬彬律师数字版)
上一篇 2026年1月27日 下午6:59
昨日,绍兴不动产登记信息查询及查(解)封可同城通办了。
下一篇 2018年1月17日 上午12:10

相关推荐

发表回复

登录后才能评论