

一、法定管辖
1. 专门法院管辖规定
1.1 专门法院

1.2 海事法院管辖



1.3 军事法院管辖

1.4 知识产权法院管辖


1.5 金融法院管辖


1.6 互联网法院管辖

1.7 铁路运输法院管辖

2. 级别管辖规定



3. 地域管辖规定
3.1 一般地域管辖

3.2 特殊地域管辖
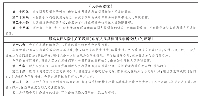
3.2.1 合同纠纷、准合同纠纷
3.2.1.1 一般规定

3.2.1.2 债权人代位权、撤销权纠纷

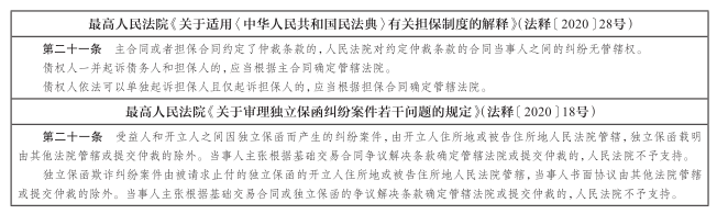
3.2.1.3 担保合同纠纷

3.2.1.4 劳动合同纠纷

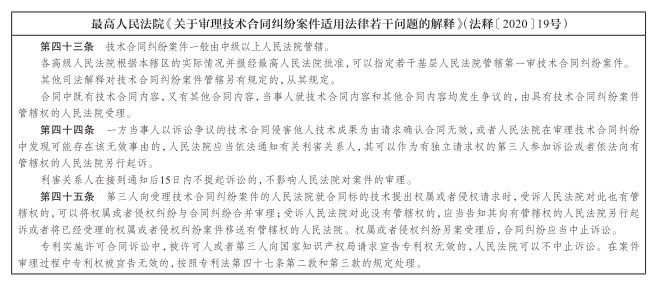
3.2.1.5 技术合同纠纷

3.2.1.6 期货交易纠纷

3.2.2 侵权纠纷
3.2.2.1 一般规定

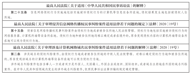
3.2.2.2 信息网络侵权纠纷

3.2.2.3 侵犯知识产权纠纷
3.2.2.3.1 侵犯专利权

3.2.2.3.2 侵犯著作权

3.2.2.3.3 侵犯商标权

3.2.3 公司有关纠纷

3.3 专属管辖
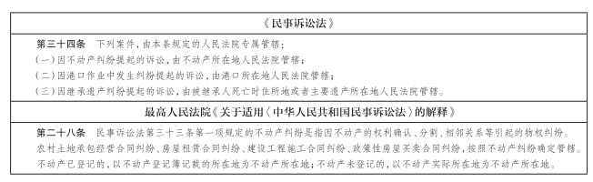
3.3.1 实体纠纷

3.3.2 程序之诉
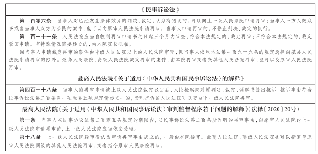
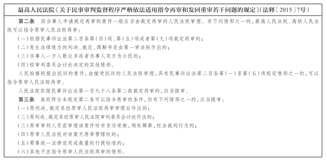
3.3.2.1 再审之诉


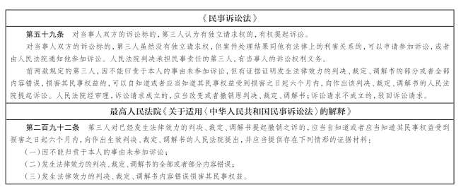
3.3.2.2 第三人撤销之诉

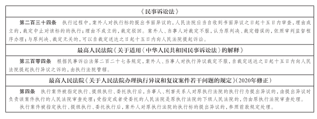
3.3.2.3 执行异议之诉

3.3.2.4 保全损害责任之诉

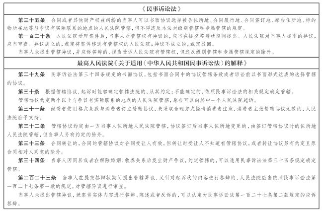
3.4 协议管辖、应诉管辖

3.5 企业破产纠纷集中管辖

3.6 执行管辖

3.7 公益诉讼、代表人诉讼管辖


3.8 仲裁有关纠纷管辖

二、管辖的选择与调整
1. 选择管辖、合并管辖

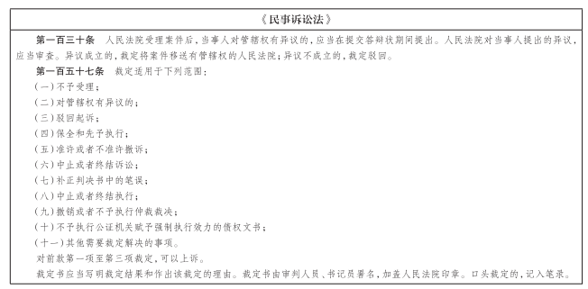
2. 管辖权异议


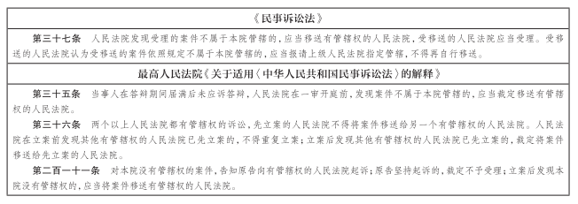
3. 移送管辖

4. 管辖恒定原则

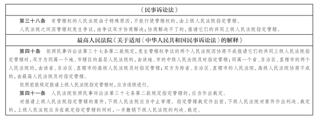
5. 指定管辖

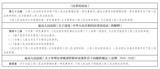
6. 管辖权转移

来源 | 《民事诉讼管辖精义:原理与实务》
作者 | 陈杭平
微信扫一扫