房产分割
-
涉房屋分割的离婚纠纷类改发案件10大问题裁判要点
问题之一:夫妻一方婚前购买的产权房仅登记在其一人名下,首付款由其父母出资且贷款由其与父母共同承担,结婚后以夫妻共同财产还贷,夫妻另一方离婚时主张处理该房产的,是否因财产涉及他人而予…
-
婚前一方按揭贷款买的房,离婚时如何分割?
前言:现如今离婚纠纷越来越多,十有八九涉及到房产分割,那么对于婚前一方按揭贷款买的房,另一方婚后共同参与还贷,在财产分割时应遵循什么规则呢?下面就来看黄岩法院的一个相关案例。 【案…
-
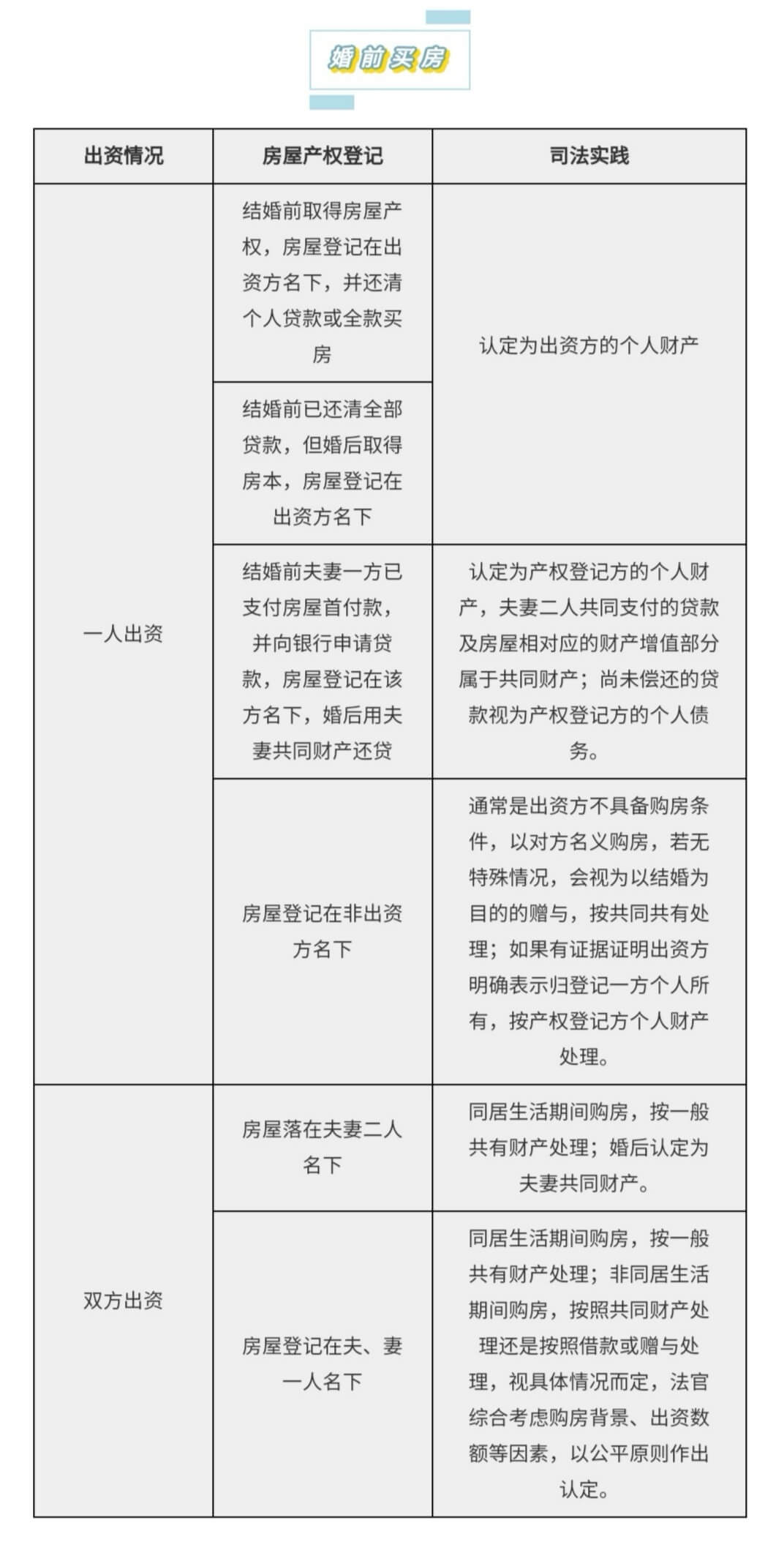
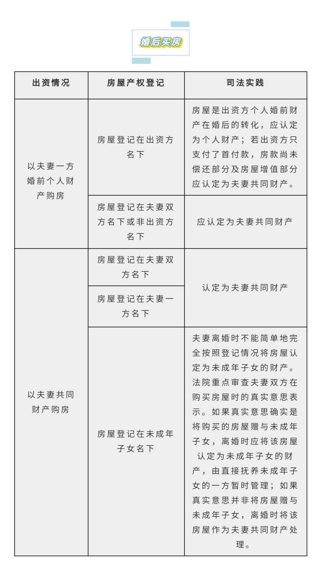
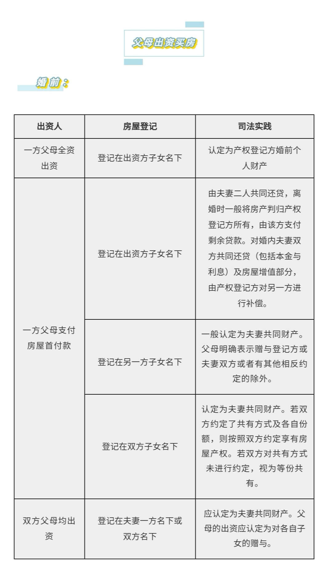
婚前买房、婚后买房、父母出资买房房产归属一览表



引言:结婚买房,在大多数人看来是豆浆配油条般,固定搭配着。结婚买房的方式很多种,有婚前就买好的房、有结婚后夫妻双方共同买的房、还有父母出资买的房……这些情形,怎么认定房子的归属?离…
-
分手以后,一起买的房子怎么办?
恋爱期间情侣共同出资买房已经越发普遍,但分手后共置房屋的处理却成了一桩大问题。北京一中院近期审理了一起恋爱期间共同购买房屋的分割案件,下面就让我们来一起了解下吧。 基本案情 男方小…
-
夫妻一方婚前承租的公房婚后购买,诉讼离婚时如何分割?
夫妻一方婚前承租的公房婚后购买,诉讼离婚时如何分割? 文 / 曹倩 婚前已由一方承租,结婚后才几个月,夫妻双方共同申请房改,就是所谓的“房改房”,离婚后另一方要求分割,到底应否分割…
-
离婚时,婚前一方首付婚后共同还款的房子怎么分?
当婚姻失去了爱情,面对共同努力获得的财产,如何分割,今天就来讲讲那些年一起还贷的房子要怎么分? 案例简介: 2007年,小鹏(男)脱离单身狗,与小张(女)领取了结婚证,小张在婚前以…
-
婚后加名的房屋,离婚时必然均分吗?
婚后加名的房屋,离婚时必然均分吗?——浅析房产在家庭财产中的认定及分割 随着经济的快速发展、房价节节攀升,离婚成本也跟着水涨船高,随之而来突显的财产纠纷日益复杂。生活中,许多人婚后…
-
房子登记在你名下就是你的?
房子登记在你名下就是你的? 覆水难收,意思是倒在地上的水难以收回,比喻事情已成定局,难以挽回。而有一种“覆水”却能收。 案例一:(2018)京0111民初6782号 案情简介 胡某…
-
最高院民一庭:离婚案件中有贷款及增值房产的分割方法
一、案情简介 甲男2004年购房一套,当时价格18万元,甲男首付8万元,从银行贷款10万元,契税等其他费用1万元,婚前甲男还贷本息合计5万元。2008年甲男与乙女结婚,房屋价值41…
-
浙江高院出台婚前个人房屋婚后共同还贷离婚分割补偿计算方式
引言:2011年7月4日,《最高人民法院关于适用<中华人民共和国婚姻法>若干问题的解释(三)》出台后,对该解释中的第十条“婚前个人房屋婚后共同还贷离婚分割补偿”,各级法…
-
离婚时如何分割房产? 离婚房产分割问题实务分析
离婚时如何分割房产是实务中一个很重要的问题,大多数离婚案件都会涉及。解决房产分割问题,本质上也是解决房产权属问题。现行《婚姻法》司法解释对夫妻房产权属及房产分割问题给出了一些规定,…
-
一方婚前购房,另一方出钱装修,离婚时房产如何分割?
案情简介 盛先生与刘女士经人介绍相识,于2009年7月27日登记结婚。婚后生育一子。共同生活期间,双方因琐事发生矛盾后分居。2012年盛先生提起离婚诉讼后,刘女士某表示同意离婚。 …
-
恋爱分手十分简单 房子归属左右为难
很多年轻人在热恋期间,为了共筑“爱巢”,双方或共同或单方出资,购买房屋。但是,爱情并不如同房子一样牢固,在双方黯然退出彼此生活时,这曾经见证了爱情的房屋该何去何从?本文从已有的案例…