
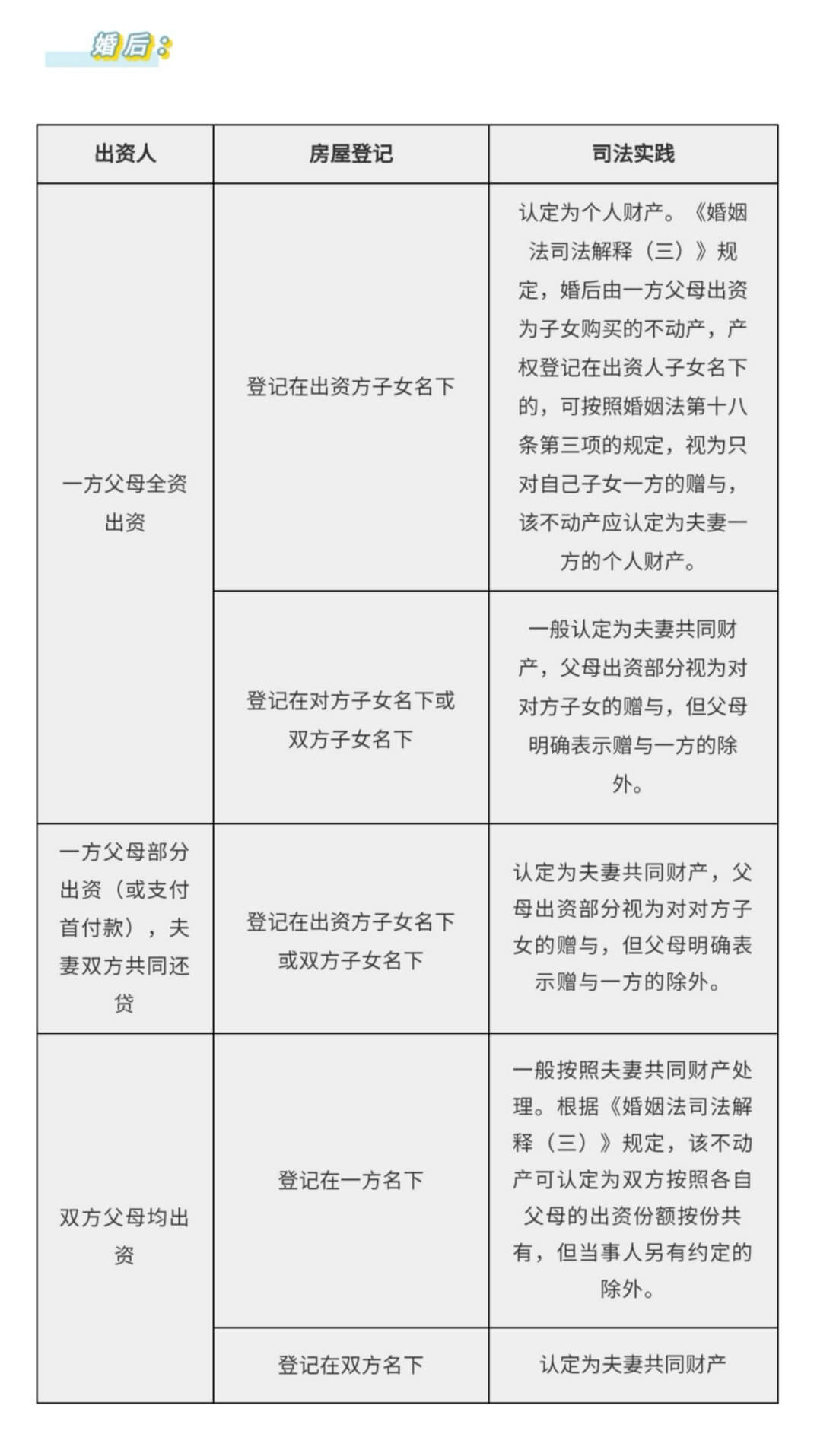
引言:结婚买房,在大多数人看来是豆浆配油条般,固定搭配着。结婚买房的方式很多种,有婚前就买好的房、有结婚后夫妻双方共同买的房、还有父母出资买的房……这些情形,怎么认定房子的归属?离婚,又怎么分割这房子呢?





(表格制作:法制网法律咨询)
房子分割的6种特殊情况
一、小产权房分割
对于已被有权机关认定为违法建筑的小产权房,不予处理;但违法建筑已经行政程序合法化的,可以对其所有权归属做出处理。
对于虽未经行政准建,但长期存在且未受到行政处罚的房屋,可以对其使用做出处理。在处理使用时,人民法院应向当事人释明变更相关诉讼请求。在处理相关房屋的使用归属时,能分割的进行分割,不能分割的可采用协商、竞价、询价等方式进行给予适当补偿。
在涉小产权房分割案件中,应在判决论理部分中明确使用处理的判决内容不代表对小产权房合法性的认定,不能以此对抗行政处罚、不能作为产权归属证明或拆迁依据等。
二、公房承租权的分割
离婚案件中涉及到公房承租权处理,属于直管公房的,可在判决中明确承租权以及承租关系的变更。
属于自管公房的,夫妻只有一方在产权单位工作,一般应把承租权确定在产权单位工作的人名下,另一方获得补偿;但经产权单位同意的,可以确定由另一方承租或共同承租。
三、经济适用房、两限房的分割
限售期内的经济适用房、两限房在离婚诉讼中可以酌情进行分割。
经济适用房、两限房由一方在婚前申请,以个人财产支付房屋价款,婚后取得房产证的,应认定为一方个人财产;婚后以夫妻双方名义申请,以夫妻共同财产支付房屋价款,离婚后取得房产证的,应认定为夫妻共同财产。
四、标准价购买公房的分割
婚姻关系存续期间以夫妻共同财产出资以标准价购买公有住房而获得的“部分产权”, 该“部分产权”应认定为夫妻共同财产,可以在综合考虑房产来源、工龄折算等因素,并征求原产权单位意见确定产权单位权利比例后,予以公平分割。
五、约定服务条件房产的分割
夫妻一方在婚后通过与用人单位约定服务条件取得的房产为夫妻共同财产,但离婚时服务条件尚未实现的一般应判归约定服务条件的一方。
六、优惠购房权性质与折算
农村拆迁补偿中按所涉人口数取得的优惠购房权系基于特定身份获得的优惠安置利益,但并非优惠取得的物权本身。
离婚时优惠购房权价值折算可考虑优惠取得的房产性质、能否上市交易、能否取得产权证等因素,在不高于市场价格与优惠价格的差价范围之内予以确定。
微信扫一扫