诉讼时效
-
及时申请劳动仲裁,避免超出诉讼时效
及时申请劳动仲裁,避免超出诉讼时效 基本案情: 王某起诉主张其于2015年5月与某广告公司签订劳动合同,月基本工资2500元,其他按绩效发放。2017年3月15日该公司口头通知王某…
-
法院裁定按撤诉处理,能否引起诉讼时效中断?
当事人起诉后未依法缴纳诉讼费,经催告仍不缴纳,法院裁定按撤诉处理,不能引起诉讼时效中断。因为撤诉是当事人依其意思表示放弃因起诉而发生的法律后果的行为,是当事人对其诉讼权利的处分,按…
-
关于对账单的诉讼时效问题
我国民法总则规定的一般诉讼时效为三年,超过时效则丧失胜诉权,法院不予保护。针对未能在三年内结清货款的单位,公司可以通过诉讼、催收或达成还款协议(还款承诺)等方式中断诉讼时效。但客户…
-
关于审理民事案件适用诉讼时效制度若干问题的规定(2008)
《最高人民法院关于审理民事案件适用诉讼时效制度若干问题的规定》已于2008年8月11日由最高人民法院审判委员会第1450次会议通过,现予公布,自2008年9月1日起施行。 二○○八…
-
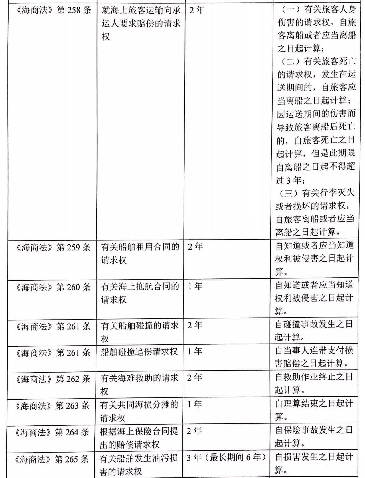
最新民事诉讼时效汇总(2018)
最新民事诉讼时效汇总 一 审 诉讼时效 2017年10月1日施行的中华人民共和国民法总则第一百八十八条对诉讼时效的规定:向人民法院请求保护民事权利的诉讼时效期间为三年。 3年诉讼时…
-
关于适用《中华人民共和国民法总则》诉讼时效制度若干问题的解释
《最高人民法院关于适用〈中华人民共和国民法总则〉诉讼时效制度若干问题的解释》已于2018年7月2日由最高人民法院审判委员会第1744次会议通过,现予公布,自2018年7月23日起施…
-
最高院关于民法总则实施前已过2年诉讼时效能否保护问题的回复
最高院民一庭在最新出版的《民事审判指导与参考》中就“民事审判信箱”栏目里各地方法院提出的民事审判疑难问题进行了解答,其中涉及民法总则实施前,已逾民法通则规定的2年诉讼时效期间但未满…
-
上海高院关于《民法总则》诉讼时效衔接适用问题的探析



《民法总则》在诉讼时效的期间和起算点等诸多方面作了新规定,其中第188条第1款规定:“向人民法院请求保护民事权利的诉讼时效期间为三年。法律另有规定的,依照其规定。”并且,在诉讼时效…
-
北京高院关于《民法总则》施行后适用诉讼时效制度的参考意见
北京高院民一庭 关于《民法总则》施行后适用诉讼时效制度的参考意见 《中华人民共和国民法总则》(以下简称《民法总则》)已于2017年10月1日起施行,《民法总则》在《中华人民共和国民…