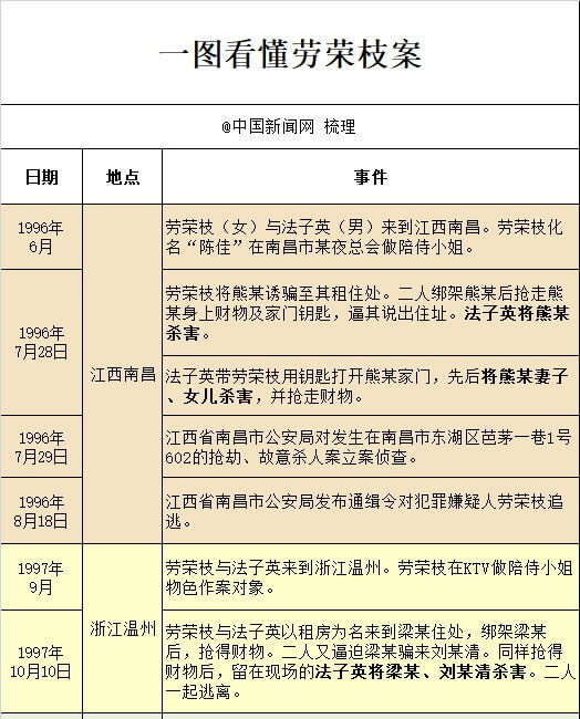
越律说法|劳荣枝案二审维持死刑 王亦安律师 • 2022年12月2日 下午2:14 • 刑事 • 阅读 1814 劳荣枝死刑。【#劳荣枝案时间线#】11月30日,江西省高级人民法院对劳荣枝故意杀人、抢劫、绑架上诉一案进行二审公开宣判。#劳荣枝案二审维持原判死刑 #劳荣枝 编辑:俞彬彬 劳荣枝故意杀人 赞 (0) 0 0 打赏 微信扫一扫 生成海报 关于作者 王亦安律师管理团队 关注私信 7 文章 1 评论 3 问题 20 回答 1 粉丝 隶属徐黎斌律师团队,主攻合同纠纷、民间借贷、交通事故等民事领域,咨询请加微信18064753820 小州社会|恨铁不成钢!国足李铁被查之法律分析(原创) 上一篇 2022年11月27日 上午10:55 越律说法|从一起寻衅滋事案件谈谈被人打了该怎么办? 下一篇 2022年12月8日 上午9:37 相关推荐 刑事 张扣扣案出庭检察员意见书全文 陕西省人民检察院张扣扣故意杀人、故意毁坏财物一案出庭检察员意见书 审判长、审判员: 根据《中华人民共和国刑事诉讼法》第235条之规定,我们受陕西省人民检察院指派,代表本院,出席法庭… 越小律 2019年7月21日 089300 漫漫律途 美女劳荣枝, 欧阳修父亲求其生 美女劳荣枝,欧阳修父亲求其生 女人长的好看,即使沦为犯罪分子,也容易获得大多数人的同情。 古希腊时期有过一起著名的“弗里内审判”案。名妓弗里内因渎神被判死罪,在最高法院终审时,雄辩… 章雨润 2020年12月22日 21.9K00 《故意杀人罪死缓适用探讨》及后记 《故意杀人罪死缓适用探讨》及后记 “杀人者死”,作为刘邦约法三章之首,是中国传统的报应性刑法观念的经典反映。时至今日,但求杀人凶手一死,仍是故意杀人案件中被害方普遍的心理欲求。我国… 章雨润 2021年10月22日 • 刑事 02.4K00 劳荣枝案的几点疑问 劳荣枝案的几点疑问 章雨润 劳荣枝案一审宣判后,“最大多数的人民群众”拍手称快之外,围绕程序问题的争议不断。 委托律师与援助律师。在犯罪嫌疑人、被告人的亲友委托的辩护律师,与法律援… 章雨润 2021年9月14日 • 漫漫律途 04.7K00 刑事 员工想报复领导,却误杀了同事,受害者算工伤吗? 前言:本案讲的是一个员工想要报复领导,却误杀了无冤无仇的同事,这名无辜被杀的同事能否被认定为工伤的问题,下面就来看看具体的案情和法院的审判。 【案情简介】 李飞刀是贵州达顺公司员工… 陈慕斯律师 2021年8月24日 11.4K00 劳动工伤 主管在公司门口被下属杀害,能否算作工伤? 前言:在社会生活中,职场也充满了风险,上班族们每天大致有三分之一的时间是与同事相处的,产生矛盾和误会也不可避免,然而一言不合就起杀心的情形着实过于偏激和阴暗。在下面这个案例中,下属… 陈慕斯律师 2021年8月14日 086100 发表回复 请登录后评论...登录后才能评论 提交