最高院《全国法院民商事审判工作会议纪要》
之正式稿与征求意见稿的对比
《全国法院民商事审判工作会议纪要》(下称“九民纪要”)于2019年8月7日向全社会公开征求意见,期间社会各界,包括浙江泽大律师事务所,提出了多方面的修改建议,部分意见被最高院认可和支持。2019年11月14日最高院公布了《九民纪要》的正式稿。与意见稿相比,新公布的正式稿具有以下特点:
1、实质与形式并存,且实质重于形式。正式稿不但在形式上比意见稿多了7个条款,而且在实质上也直指司法实务中的疑难杂症。例如最高院的司法解释中多处“其他规定”的条款,部分在正式稿中被量化和完善,最典型的便是公司人格否认中对于如何揭开公司棉纱的标准的认定。
2、在遵循现行法律体系的框架下,敢于突破和创新。九民会议纪要最大的亮点便是突破了最高院在“海富投资案”中确立的“与公司之间的对赌协议无效”的原则,在意见稿中便明确指出此类对赌协议应当有效。但意见稿仅笼统规定了效力问题,但并未以现行法的框架予以释明,本次正式稿,最高院以《公司法》为依据,以《公司法》的条文对该类协议的效力进行阐述,不但统一了今后法院裁判的方向,也为法院裁判的逻辑推导提供了明确的思路。
3、删繁就简,遣词造句更加规范严谨。意见稿毕竟是初稿,因此部分词句的运用上存在纰漏;但是此次正式稿,最高院将部分词句删减,并且增加限定语,增强了条文的可理解性。例如在破产案件中,多次强调“债务人”的义务和“债权人”的权利,而非向之前意见稿笼统地强调各种权利义务,但并未明确具体的主体指向。
4、内容丰富,实体权利与程序权利并存。执行问题是司法实践的头号难题,在意见稿中,执行问题虽然单列一章,但具体内容并不丰富。然而在此次正式稿中,有关执行异议和第三人撤销权的一章,最高院新增大量条文,为执行人和案外人的诉讼权益提供保障,其中不乏大量的实体性权利条款,例如商品房一般买受人的认定。
综上所述,此次《九民纪要》的结构更加严谨、逻辑愈发通畅、内容尤其充分,囊括了民事、商事、经济、刑事、诉讼等诸多方面。
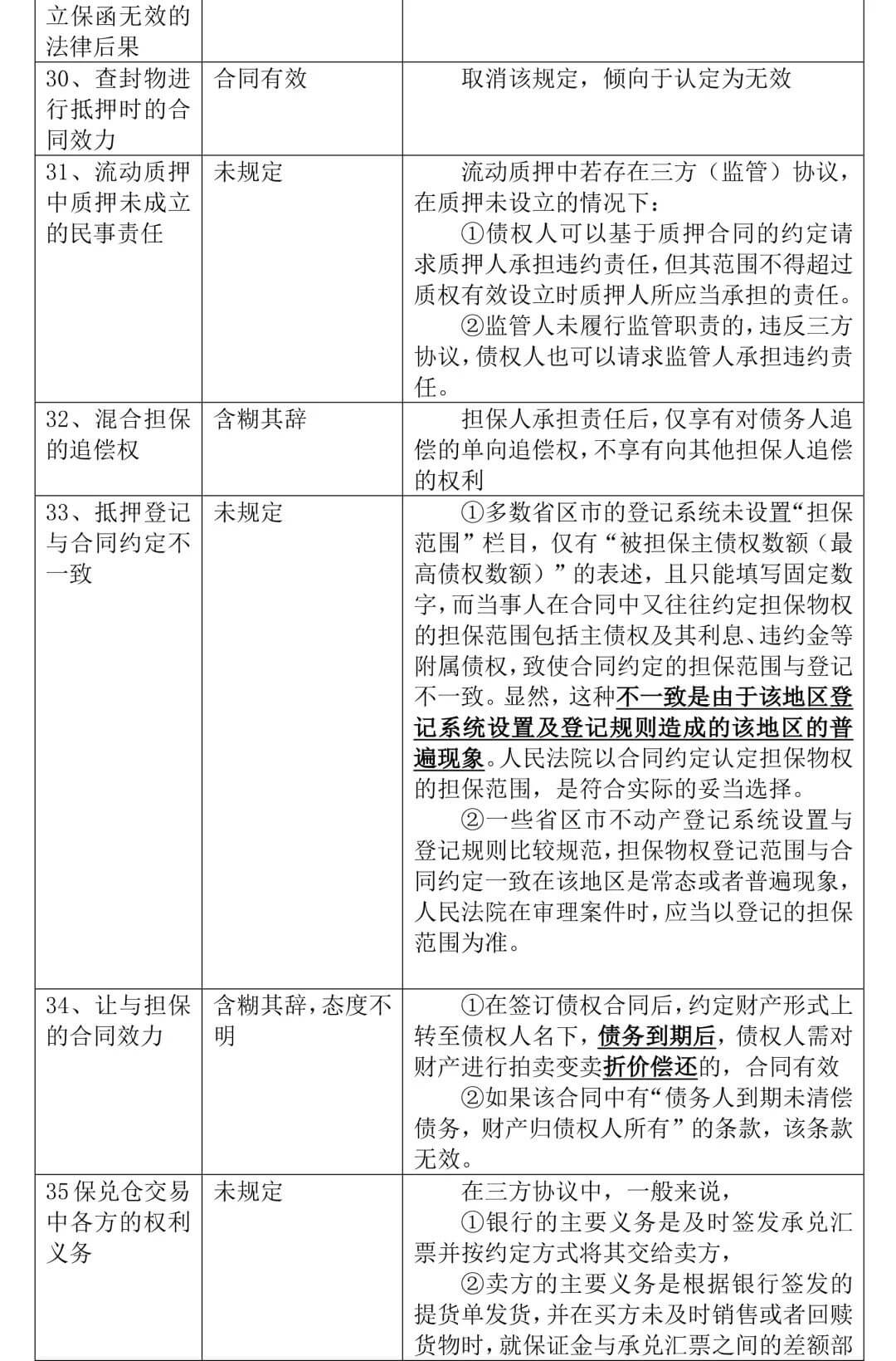
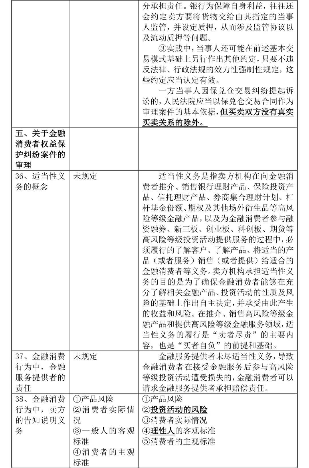
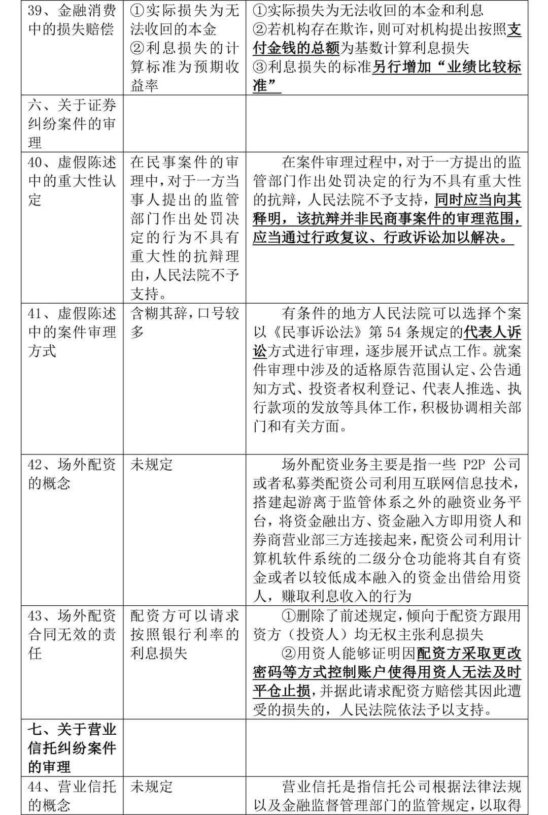
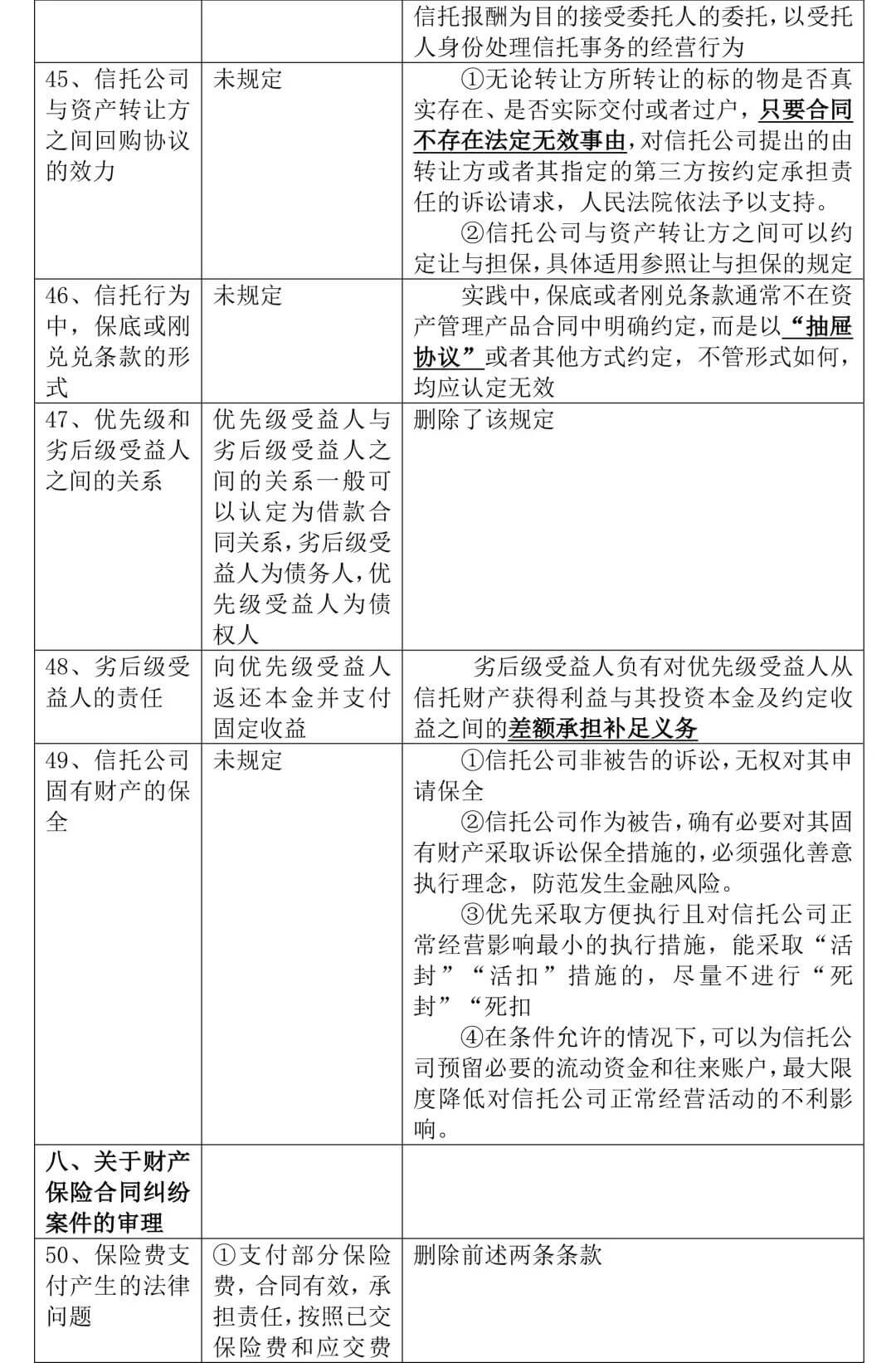
作为非诉领域的法律工作者,对此次《九民纪要》体现出的“财、法、商、税”一体的复合型法律服务需求深有感触,故将意见稿与正式稿进行了对比,如下所示(其中特别应当引起重视的条文已用加重符号和色彩显示):













作者 :楼争青 实习律师,企业并购工作室
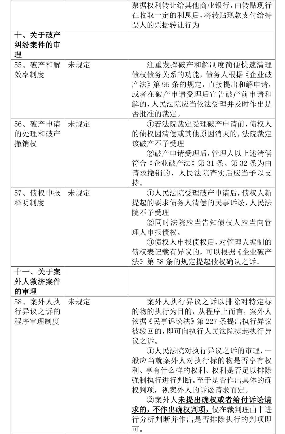
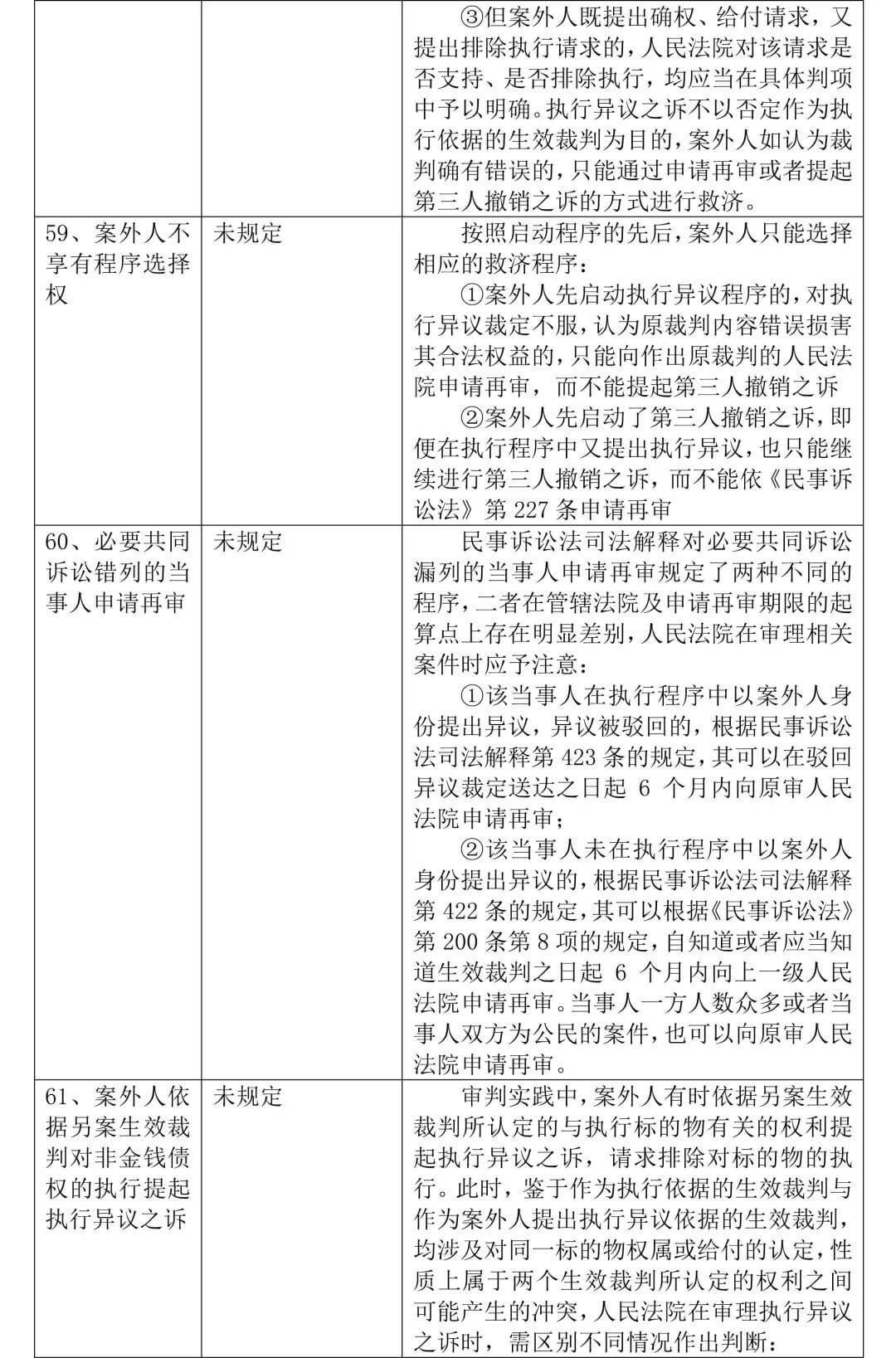
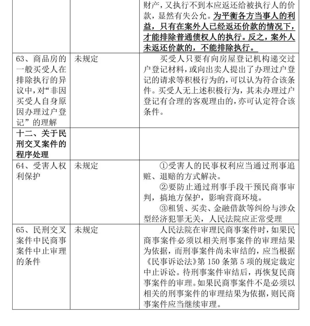
微信扫一扫