2023年12月13日,最高人民法院、最高人民检察院、公安部、司法部联合发布《关于办理醉酒危险驾驶刑事案件的意见》(以下简称《意见》)。《意见》已于2023年12月28日起正式施行。

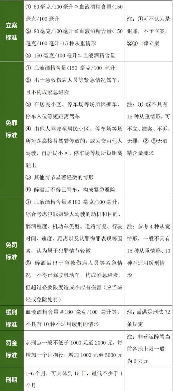
《意见》规定了因酒驾、醉驾曾受过处罚等十五种从重情节,规定了一般不适用缓刑的十种情形,对存在发生交通事故、行为危险性大以及主观恶性深等情形的,从重处理;对醉驾同时构成交通肇事罪等其他犯罪的,依照处罚较重的犯罪定罪并从严追究刑事责任。《意见》明确,醉驾情节轻微的,可以不起诉或者定罪免刑;情节显著轻微、危害不大的,可以不作为犯罪处理,按照道路交通安全法的规定给予行政处罚。

4种从宽情形
(1)自首、坦白、立功的;
(2)自愿认罪认罚的;
(3)造成交通事故,赔偿损失或者取得谅解的;
(4)其他需要从宽处理的情形。
10种一般不适用缓刑情形
(1)造成交通事故致他人轻微伤或者轻伤,且负事故全部或者主要责任的;
(2)造成交通事故且负事故全部或者主要责任,未赔偿损失的;
(3)造成交通事故后逃逸的;
(4)未取得机动车驾驶证驾驶汽车的;
(5)血液酒精含量超过180毫克/100毫升的;
(6)服用国家规定管制的精神药品或者麻醉药品后驾驶的;
(7)采取暴力手段抗拒公安机关依法检查,或者实施妨害司法行为的;
(8)五年内曾因饮酒后驾驶机动车被查获或者受过行政处罚的;
(9)曾因危险驾驶行为被判决有罪或者作相对不起诉的;
(10)其他情节恶劣的情形。
15种从重情形
(1)造成交通事故且负事故全部或者主要责任的;
(2)造成交通事故后逃逸的;
(3)未取得机动车驾驶证驾驶汽车的;
(4)严重超员、超载、超速驾驶的;
(5)服用国家规定管制的精神药品或者麻醉药品后驾驶的;
(6)驾驶机动车从事客运活动且载有乘客的;
(7)驾驶机动车从事校车业务且载有师生的;
(8)在高速公路上驾驶的;
(9)驾驶重型载货汽车的;
(10)运输危险化学品、危险货物的;
(11)逃避、阻碍公安机关依法检查的;
(12)实施威胁、打击报复、引诱、贿买证人、鉴定人等人员或者毁灭、伪造证据等妨害司法行为的;
(13)二年内曾因饮酒后驾驶机动车被查获或者受过行政处罚的;
(14)五年内曾因危险驾驶行为被判决有罪或者作相对不起诉的;
(15)其他需要从重处理的情形。
微信扫一扫