
由国家知识产权局牵头,多部门共同参与制定了《电子商务平台知识产权保护管理》国家标准GB/T 39550-2020于2020年11月9日正式发布,并将于2021年6月1日起开始实施。
《电商平台知识产权保护管理》国家标准是在《电子商务法》框架下研究形成的国家推荐性标准。该标准结合了我国电子商务领域发展实际,充分借鉴了电子商务平台知识产权保护已有经验。标准从范围、规范性文件、术语和定义、电子商务平台管理、电子商务网络信息平台要求、组织知识产权管理、一致性测试等七方面内容提出明确要求。标准的制定有利于引导电子商务平台相关各方加强知识产权保护管理,提升各方知识产权保护意识,优化电子商务领域营商环境,展现我国加强知识产权保护的决心和能力。
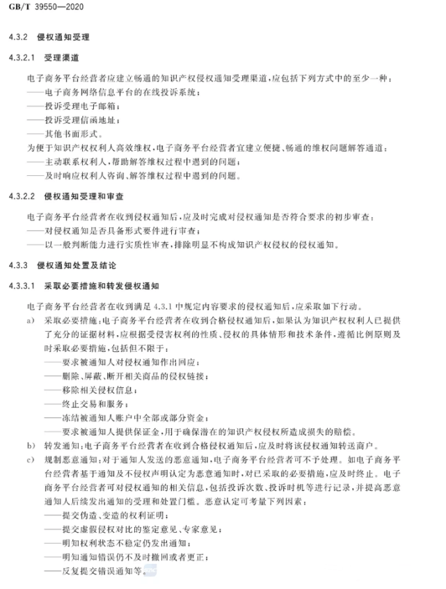
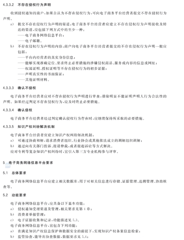
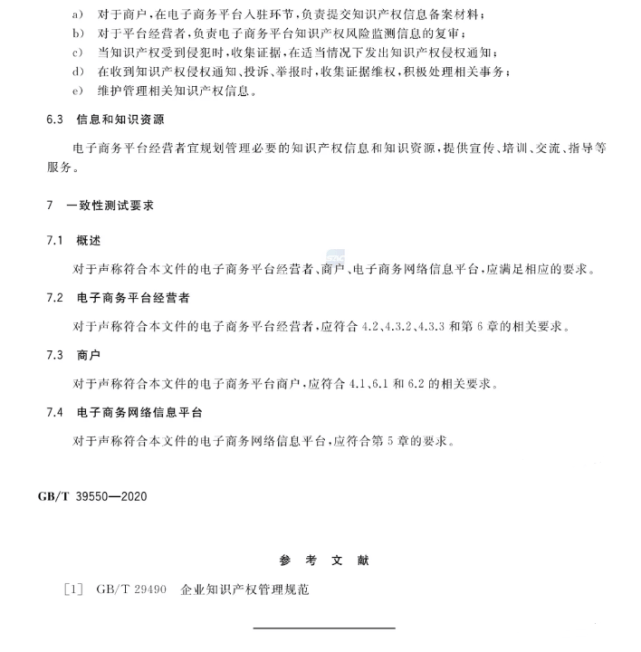
附标准全文:











微信扫一扫