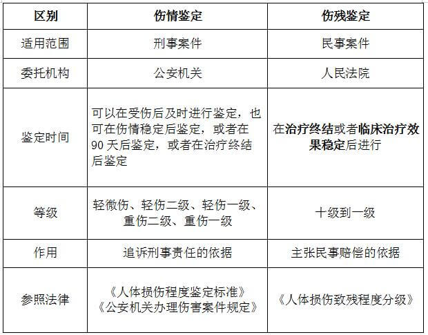
公安机关办理伤害案件规定
第一章 总 则
第一条 为规范公安机关办理伤害案件,正确适用法律,确保案件合法、公正、及时处理,根据《中华人民共和国刑法》、《中华人民共和国刑事诉讼法》等法律法规,制定本规定。
第二条 本规定所称伤害案件是指伤害他人身体,依法应当由公安机关办理的案件。
第三条 公安机关办理伤害案件,应当遵循迅速调查取证,及时采取措施,规范准确鉴定,严格依法处理的原则。
第二章 管 辖
第四条 轻伤以下的伤害案件由公安派出所管辖。
第五条 重伤及因伤害致人死亡的案件由公安机关刑事侦查部门管辖。
第六条 伤情不明、难以确定管辖的,由最先受理的部门先行办理,待伤情鉴定后,按第四条、第五条规定移交主管部门办理。
第七条 因管辖问题发生争议的,由共同的上级公安机关指定管辖。
第八条 被害人有证据证明的故意伤害(轻伤)案件,办案人员应当告知被害人可以直接向人民法院起诉。如果被害人要求公安机关处理的,公安机关应当受理。
第九条 人民法院直接受理的故意伤害(轻伤)案件,因证据不足,移送公安机关侦查的,公安机关应当受理。
第三章 前期处置
第十条 接到伤害案件报警后,接警部门应当根据案情,组织警力,立即赶赴现场。
第十一条 对正在发生的伤害案件,先期到达现场的民警应当做好以下处置工作:
(一)制止伤害行为;
(二)组织救治伤员;
(三)采取措施控制嫌疑人;
(四)及时登记在场人员姓名、单位、住址和联系方式,询问当事人和访问现场目击证人;
(五)保护现场;
(六)收集、固定证据。
第十二条 对已经发生的伤害案件,先期到达现场的民警应当做好以下处置工作:
(一)组织救治伤员;
(二)了解案件发生经过和伤情;
(三)及时登记在场人员姓名、单位、住址和联系方式,询问当事人和访问现场目击证人;
(四)追查嫌疑人;
(五)保护现场;
(六)收集、固定证据。
第四章 勘验、检查
第十三条 公安机关办理伤害案件,现场具备勘验、检查条件的,应当及时进行勘验、检查。
第十四条 伤害案件现场勘验、检查的任务是发现、固定、提取与伤害行为有关的痕迹、物证及其他信息,确定伤害状态,分析伤害过程,为查处伤害案件提供线索和证据。
办案单位对提取的痕迹、物证和致伤工具等应当妥善保管。
第十五条 公安机关对伤害案件现场进行勘验、检查不得少于二人。
勘验、检查现场时,应当邀请一至二名与案件无关的公民作见证人。
第十六条 勘验、检查伤害案件现场,应当制作现场勘验、检查笔录,绘制现场图,对现场情况和被伤害人的伤情进行照相,并将上述材料装订成卷宗。
第五章 鉴 定
第十七条 公安机关办理伤害案件,应当对人身损伤程度和用作证据的痕迹、物证、致伤工具等进行检验、鉴定。
第十八条 公安机关受理伤害案件后,应当在24小时内开具伤情鉴定委托书,告知被害人到指定的鉴定机构进行伤情鉴定。
第十九条 根据国家有关部门颁布的人身伤情鉴定标准和被害人当时的伤情及医院诊断证明,具备即时进行伤情鉴定条件的,公安机关的鉴定机构应当在受委托之时起24小时内提出鉴定意见,并在3日内出具鉴定文书。
对伤情比较复杂,不具备即时进行鉴定条件的,应当在受委托之日起7日内提出鉴定意见并出具鉴定文书。
对影响组织、器官功能或者伤情复杂,一时难以进行鉴定的,待伤情稳定后及时提出鉴定意见,并出具鉴定文书。
第二十条 对人身伤情进行鉴定,应当由县级以上公安机关鉴定机构二名以上鉴定人负责实施。
伤情鉴定比较疑难,对鉴定意见可能发生争议或者鉴定委托主体有明确要求的,伤情鉴定应当由三名以上主检法医师或者四级以上法医官负责实施。
需要聘请其他具有专门知识的人员进行鉴定的,应当经县级以上公安机关负责人批准,制作《鉴定聘请书》,送达被聘请人。
第二十一条 对人身伤情鉴定意见有争议需要重新鉴定的,应当依照《中华人民共和国刑事诉讼法》的有关规定进行。
第二十二条 人身伤情鉴定文书格式和内容应当符合规范要求。鉴定文书中应当有被害人正面免冠照片及其人体需要鉴定的所有损伤部位的细目照片。对用作证据的鉴定意见,公安机关办案单位应当制作《鉴定意见通知书》,送达被害人和违法犯罪嫌疑人。
第六章 调查取证
第二十三条 询问被害人,应当重点问明伤害行为发生的时间,地点,原因,经过,伤害工具、方式、部位,伤情,嫌疑人情况等。
第二十四条 询问伤害行为人,应当重点问明实施伤害行为的时间,地点,原因,经过,致伤工具、方式、部位等具体情节。
多人参与的,还应当问明参与人员的情况,所持凶器,所处位置,实施伤害行为的先后顺序,致伤工具、方式、部位及预谋情况等。
第二十五条 询问目击证人,应当重点问明伤害行为发生的时间,地点,经过,双方当事人人数及各自所处位置、持有的凶器,实施伤害行为的先后顺序,致伤工具、方式、部位,衣着、体貌特征,目击证人所处位置及目击证人与双方当事人之间的关系等。
第二十六条 询问其他证人应当问清其听到、看到的与伤害行为有关的情况。
第二十七条 办理伤害案件,应当重点收集以下物证、书证:
(一)凶器、血衣以及能够证明伤害情况的其他物品;
(二)相关的医院诊断及病历资料;
(三)与案件有关的其他证据。
办案单位应当将证据保管责任落实到人,完善证据保管制度,建立证据保管室,妥善保管证据,避免因保管不善导致证据损毁、污染、丢失或者消磁,影响刑事诉讼和案件处理。
第七章 案件处理
第二十八条 被害人伤情构成轻伤、重伤或者死亡,需要追究犯罪嫌疑人刑事责任的,依照《中华人民共和国刑事诉讼法》的有关规定办理。
第二十九条 根据《中华人民共和国刑法》第十三条及《中华人民共和国刑事诉讼法》第十五条第一项规定,对故意伤害他人致轻伤,情节显著轻微、危害不大,不认为是犯罪的,以及被害人伤情达不到轻伤的,应当依法予以治安管理处罚。
第三十条 对于因民间纠纷引起的殴打他人或者故意伤害他人身体的行为,情节较轻尚不够刑事处罚,具有下列情形之一的,经双方当事人同意,公安机关可以依法调解处理:
(一)亲友、邻里或者同事之间因琐事发生纠纷,双方均有过错的;
(二)未成年人、在校学生殴打他人或者故意伤害他人身体的;
(三)行为人的侵害行为系由被害人事前的过错行为引起的;
(四)其他适用调解处理更易化解矛盾的。
第三十一条 有下列情形之一的,不得调解处理:
(一)雇凶伤害他人的;
(二)涉及黑社会性质组织的;
(三)寻衅滋事的;
(四)聚众斗殴的;
(五)累犯;
(六)多次伤害他人身体的;
(七)其他不宜调解处理的。
第三十二条 公安机关调解处理的伤害案件,除下列情形外,应当公开进行:
(一)涉及个人隐私的;
(二)行为人为未成年人的;
(三)行为人和被害人都要求不公开调解的。
第三十三条 公安机关进行调解处理时,应当遵循合法、公正、自愿、及时的原则,注重教育和疏导,化解矛盾。
第三十四条 当事人中有未成年人的,调解时未成年当事人的父母或者其他监护人应当在场。
第三十五条 对因邻里纠纷引起的伤害案件进行调解时,可以邀请当地居民委员会、村民委员会的人员或者双方当事人熟悉的人员参加。
第三十六条 调解原则上为一次,必要时可以增加一次。对明显不构成轻伤、不需要伤情鉴定的治安案件,应当在受理案件后的3个工作日内完成调解;对需要伤情鉴定的治安案件,应当在伤情鉴定文书出具后的3个工作日内完成调解。
对一次调解不成,有必要再次调解的,应当在第一次调解后的7个工作日内完成第二次调解。
第三十七条 调解必须履行以下手续:
(一)征得双方当事人同意;
(二)在公安机关的主持下制作调解书。
第三十八条 调解处理时,应当制作调解笔录。达成调解协议的,应当制作调解书。调解书应当由调解机关、调解主持人、双方当事人及其他参加人签名、盖章。调解书一式三份,双方当事人各一份,调解机关留存一份备查。
第三十九条 经调解当事人达成协议并履行的,不予处罚。经调解未达成协议或者达成协议后不履行的,公安机关应当对违反治安管理行为人依法予以处罚,并告知当事人可以就民事争议依法向人民法院提起民事诉讼。
第八章 卷 宗
第四十条 公安机关办理伤害案件,应当严格按照办理刑事案件或者治安案件的要求,形成完整卷宗。
卷宗内的材料应当包括受案、立案文书,询问、讯问笔录,现场、伤情照片,检验、鉴定结论等证据材料,审批手续、处理意见等。
第四十一条 卷宗应当整齐规范,字迹工整。
第四十二条 犯罪嫌疑人被追究刑事责任的,侦查卷(正卷)移送检察机关,侦查工作卷(副卷)由公安机关保存。
侦查卷(正卷)内容应包括立案决定书,现场照片、现场图,现场勘查笔录,强制措施和侦查措施决定书、通知书、告知书,各种证据材料,起诉意见书等法律文书。
侦查工作卷(副卷)内容应包括各种呈请报告书、审批表,侦查、调查计划,对案件分析意见,起诉意见书草稿等文书材料。
第四十三条 伤害案件未办结的,卷宗由办案单位保存。
第四十四条 治安管理处罚或者调解处理的伤害案件,结案后卷宗交档案部门保存。
第九章 责任追究
第四十五条 违反本规定,造成案件难以审结、侵害当事人合法权益的,依照《公安机关人民警察执法过错责任追究规定》追究办案人员和主管领导的执法过错责任。
第十章 附 则
第四十六条 本规定所称以上、以下,包括本数。
第四十七条 本规定自2006年2月1日起施行。



微信扫一扫


