股参信息、技巧、心得一览
一月炒农业
二月炒烟酒
三月炒两会
四月炒年报
五月炒旅游
六月炒半年报
七月炒饮品
八月炒零售
九月炒军工
十月炒黄金
十一月炒白马
十二月炒绩优
-
新能源
上游——原材料生产与加工
锂:赣锋锂业、天齐锂业、盛新锂能、融捷股份
钴:华友钴业、寒锐钴业、海南矿业、天奇股份
镍:兴业矿业、科力远、格林美
碳(石墨):永东股份、黑猫股份、碳元科技
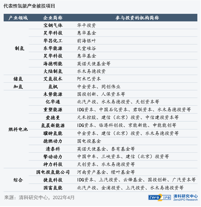
氢:卫星石化、金宏气体、金能科技
稀:北方稀土、盛和资源、五矿稀土
磁材:金立永磁、横店永磁、正海磁材、三环集团
正极:德方纳米、丰元股份、容百科技、当升科技
负极:杉杉股份、璞泰来、博迁新材、中科电气
电解液:天赐材料、石大胜华、新宙邦、多氟多
隔膜:恩捷股份、璞泰来、星源材质、中材科技
导电剂:斯迪克、天奈科技中游——零部件生产与回收
电池:宁德时代、比亚迪、亿纬锂能、德赛电池
电机:江特电机、鸿发股份、国轩高科、潍柴动力
电控:八方股份、利元亨、德赛西威、菱电电控
电子:均胜电子、法拉电子、得润电子、通道科技
车饰:拓普集团、宁波华翔、光启科技、常熟汽饰
拆解:骆驼股份、华宏科技、格林美、天奇股份下游——汽车整车
整车:比亚迪、长安汽车、北气蓝谷、长城汽车
充电桩:特锐德、易事特、英杰电气、中能电气龙头股
宁德时代 :动力电池龙头,全球出货量连续4年蝉联第一
比亚迪:新能源整车+动力电池龙头
国轩高科:动力电池出货量全球前十
亿纬锂能:锂亚硫酰氯电池国内第一
欣旺达:消费电池龙头,智能手机电池全球第一
派能科技:储能电池龙头,储能产品出货量全球前三
容百科技:高镍正极材料全球第一
格林美:三元前躯体全球第一
德方纳米:磷酸铁锂正极材料行业第一
杉杉股份:负极材料国内第二
璞泰来:负极材料国内第三
恩捷股份:隔膜全球第一
天赐材料:电解液行业第一
新宙邦:电解液行业第二
赣锋锂业:国内最大的锂矿生产商
天齐锂业:国内第二大锂矿生产商
华友钴业:国内最大钴化学品生产商
盐湖股份:国内最大盐湖提锂生产商4年前 -
4年前 -
4年前 -
如果没有重大利空,那么市场将于2~6个月左右见底。
1.首先可以肯定的是,3023点就是今年的政策底。3月16日,GWY金融会议稳定军心,大盘暴力反弹,这是一个政策底的标志。
以史为鉴,政策底之后还会磨底2~6个月时间之后出现真正的市场底。市场底一般会低于政策底一百点左右,可能高于政策底。所以市场底最晚今年年底之前出现。

2.现在如何操作?不管仓位多少,都不要做空了。仓位大的卧倒,仓位小的等市场底出现之后加仓。
市场底出现的标志一般是证券金融股率先启动,带动大盘强势反弹,然后赛道股中长线股开始开启持续行情。
从政策底到市场底的这段时间,是做短线题材股妖股的最佳时间窗口。市场底之后,中长线股开始开启持续行情。这次如果出现市场底之后,应该会展开以年度为单位的反转行情。
3.选股方向和战法
今年被有些专家认为是新冠疫情的最后一个寒冬,疫情复苏产业,房地产,新冠药产业链是今年重点。
如果以三年为观察期,持续看好国产芯片,新能源。国产芯片的主要方向半导体设备,功率半导体,模拟芯片。
净利润断层和跳空高开买入法,是做成长股比较好的方法,用来做中线或者波段。我之前分享了很多跳空高开买入法的案例和牛股,受益的人肯定会有的。只要大盘触底反弹,跳空高开买入法也会变得有效,业绩为王的理念也会很有效。
4年前 -
汽车产业链全景图
4年前 -
新能源汽车产业链全景图
4年前 -
特斯拉model3产业链全景图
4年前 -
蔚来ES8供应商全景图
4年前 -
小鹏G3供应商全景图
4年前 -
比亚迪汉供应商全景图
4年前 -
3年前 -
行业垄断性A股企业标的

3年前